TIÊU CHUẨN QUỐC GIA
TCVN 7674:2007
BALÁT ĐIỆN TỬ ĐƯỢC CẤP ĐIỆN TỪ NGUỒN XOAY CHIỀU DÙNG CHO BÓNG ĐÈN HUỲNH QUANG DẠNG ỐNG - YÊU CẦU VỀ TÍNH NĂNG
AC-supplied electronic ballasts for tubular fluorescent lamps - Performance requirements
Lời nói đầu
TCVN 7674 : 2007 hoàn toàn tương đương với IEC 60929 : 2006;
TCVN 7674 : 2007 do Ban kỹ thuật tiêu chuẩn TCVN/TC/E2 Thiết bị điện dân dụng biên soạn, Tổng cục Tiêu chuẩn Đo lường Chất lượng đề nghị, Bộ Khoa học và Công nghệ công bố.
BALÁT ĐIỆN TỬ ĐƯỢC CẤP ĐIỆN TỪ NGUỒN XOAY CHIỀU DÙNG CHO BÓNG ĐÈN HUỲNH QUANG DẠNG ỐNG - YÊU CẦU VỀ TÍNH NĂNG
AC-supplied electronic ballasts for tubular fluorescent lamps - Performance requirements
1. Phạm vi áp dụng
Tiêu chuẩn này qui định các yêu cầu về tính năng đối với balát điện tử được cấp điện từ nguồn xoay chiều, điện áp đến 1 000 V, tần số 50 Hz hoặc 60 Hz, có tần số làm việc khác với tần số nguồn, mắc với bóng đèn huỳnh quang dạng ống qui định trong TCVN 7670 (IEC 60081) và IEC 60901, và bóng đèn huỳnh quang dạng ống khác làm việc ở tần số cao.
CHÚ THÍCH 1: Các thử nghiệm trong tiêu chuẩn này là thử nghiệm điển hình. Các yêu cầu đối với thử nghiệm balát riêng rẽ trong quá trình sản xuất không được đề cập trong tiêu chuẩn này.
CHÚ THÍCH 2: Có các tiêu chuẩn khu vực qui định về thành phần hài của dòng điện lưới và khả năng miễn nhiễm của sản phẩm cuối cùng như đèn điện và bộ điều khiển độc lập. Trong đèn điện, bộ điều khiển chiếm ưu thế về khía cạnh này. Bộ điều khiển bóng đèn, cùng với các linh kiện khác, cần tuân thủ các tiêu chuẩn đó.
2. Tài liệu viện dẫn
Các tài liệu viện dẫn sau đây là cần thiết cho việc áp dụng tiêu chuẩn. Đối với tài liệu viện dẫn ghi năm ban hành thì áp dụng bản được nêu. Đối với tài liệu viện dẫn không ghi năm ban hành thì áp dụng bản mới nhất.
TCVN 7590-1 (IEC 61347-1), Bộ điều khiển bóng đèn - Phần 1: Yêu cầu chung và yêu cầu an toàn
TCVN 7590-2-3 (IEC 61347-2-3), Bộ điều khiển bóng đèn - Phần 2-3: Yêu cầu cụ thể đối với balát điện tử được cấp điện từ nguồn xoay chiều dùng cho bóng đèn huỳnh quang
TCVN 7670 (IEC 60081), Bóng đèn huỳnh quang hai đầu - Yêu cầu về tính năng
IEC 60669-2-1, Switches for household and similar fixed electrical installations - Part 2-1: Particular requirements - Electronic switches (Thiết bị đóng cắt dùng trong gia đình và trong hệ thống lắp đặt điện cố định tương tự - Phần 2-1: Yêu cầu cụ thể - Thiết bị đóng cắt bằng điện tử)
IEC 60901, Single-capped fluorescent lamps - Performance specifications (Bóng đèn huỳnh quang một đầu - Yêu cầu về tính năng)
3. Thuật ngữ và định nghĩa
Tiêu chuẩn này áp dụng các định nghĩa dưới đây.
3.1. Phương tiện hỗ trợ khởi động (starting aid)
Dải băng dẫn điện dán ở mặt ngoài của bóng đèn hoặc một tấm dẫn điện được đặt cách bóng đèn một khoảng thích hợp. Phương tiện hỗ trợ khởi động thường được nối với điện thế đất và chỉ có hiệu quả khi có đủ hiệu điện thế so với một đầu của bóng đèn.
3.2. Hệ số quang thông của balát (ballast lumen factor)
blf
Tỷ số giữa quang thông của bóng đèn khi cho balát cần thử nghiệm làm việc ở điện áp danh định và quang thông của cũng bóng đèn ấy làm việc với balát chuẩn tương ứng được cấp nguồn ở điện áp và tần số danh định.
3.3. Balát chuẩn (reference ballast)
Balát đặc biệt, loại điện cảm dùng cho bóng đèn làm việc ở điện xoay chiều tần số công nghiệp, hoặc loại điện trở dùng cho bóng đèn làm việc ở tần số cao. Balát chuẩn được thiết kế để cung cấp chuẩn so sánh khi thử nghiệm balát, chọn bóng đèn chuẩn và thử nghiệm bóng đèn sản xuất bình thường, trong điều kiện tiêu chuẩn. Balát chuẩn có đặc trưng cơ bản là ở tần số danh định của balát, tỉ số điện áp/dòng điện là ổn định và hầu như không bị ảnh hưởng do sự thay đổi của dòng điện, nhiệt độ và các vật từ tính xung quanh nêu trong tiêu chuẩn này.
[IEV 845-08-36, có sửa đổi]
3.4. Bóng đèn chuẩn (reference lamp)
Bóng đèn được chọn để thử nghiệm balát, khi được lắp với balát chuẩn, có các đặc tính điện gần với các giá trị danh nghĩa qui định trong tiêu chuẩn bóng đèn liên quan.
CHÚ THÍCH: Phụ lục C nêu các điều kiện qui định.
3.5. Dòng điện hiệu chuẩn của balát chuẩn (calibration current of a reference ballast)
Giá trị dòng điện dựa vào đó để hiệu chuẩn và kiểm tra balát chuẩn.
CHÚ THÍCH: Dòng điện này tốt nhất là xấp xỉ dòng điện danh định của các bóng đèn thích hợp với balát chuẩn.
3.6. Tổng công suất mạch điện (total circuit power)
Tổng công suất mà tổ hợp balát và bóng đèn tiêu thụ, ở điện áp và tần số danh định của balát.
3.7. Hệ số công suất mạch điện (circuit power factor)
l
Hệ số công suất của tổ hợp balát và bóng đèn hoặc các bóng đèn mà balát được thiết kế để sử dụng cùng.
3.8. Balát hệ số công suất cao (high power factor ballast)
Balát có hệ số công suất mạch điện không dưới 0,85.
CHÚ THÍCH 1: Giá trị 0,85 có tính đến méo dạng sóng dòng điện.
CHÚ THÍCH 2: Ở Bắc Mỹ, hệ số công suất cao được xác định là hệ số công suất có giá trị không dưới 0,9.
3.9. Balát trở kháng âm tần cao (high audio-frequency impedence ballast)
Balát có trở kháng lớn hơn giá trị qui định trong điều 13 của tiêu chuẩn này, trong dải tần từ 250 Hz đến 2 000 Hz.
3.10. Khởi động nung nóng trước (preheat starting)
Loại mạch điện trong đó các điện cực của bóng đèn được nung nóng đến nhiệt độ phát xạ trước khi bóng đèn được mồi thực sự.
3.11. Khởi động không nung nóng trước (non-preheat starting)
Loại mạch điện sử dụng điện áp mạch hở cao dẫn đến phát xạ điện tử thứ cấp từ các điện cực.
3.12. Thời gian trước khởi động (pre-start time)
Khoảng thời gian sau khi đóng điện áp nguồn, trong thời gian đó, dòng điện chạy qua bóng đèn £ 10 mA, đối với các balát theo 3.11.
4. Lưu ý chung đối với các thử nghiệm
4.1. Các thử nghiệm theo tiêu chuẩn này là thử nghiệm điển hình.
CHÚ THÍCH: Các yêu cầu và dung sai cho phép trong tiêu chuẩn này dựa trên việc thử nghiệm mẫu thử nghiệm điển hình do nhà chế tạo cung cấp. Về nguyên tắc, mẫu thử nghiệm điển hình gồm các balát có đặc tính đại diện cho loạt sản xuất của nhà chế tạo và càng sát với các giá trị điểm trung tâm của loạt sản xuất càng tốt.
Với dung sai cho trong tiêu chuẩn này, mong muốn là nếu các sản phẩm được chế tạo phù hợp với mẫu thử điển hình thì đại bộ phận của loạt sản xuất sẽ phù hợp với tiêu chuẩn này. Tuy nhiên, do sự không đồng đều trong sản xuất, không thể tránh được đôi lúc có các sản phẩm nằm ngoài dung sai qui định. Xem IEC 60410 để có hướng dẫn về kế hoạch và qui trình lấy mẫu để kiểm tra thuộc tính.
4.2. Các thử nghiệm phải được thực hiện theo thứ tự của các điều trong tiêu chuẩn này nếu không có qui định khác.
4.3. Một balát phải chịu tất cả các phép thử.
4.4. Nhìn chung, tất cả các thử nghiệm được thực hiện cho từng kiểu balát hoặc, trong trường hợp có một dãy balát tương tự thì thực hiện cho từng công suất tiêu thụ danh định trong dãy đó hoặc thực hiện cho một số loại được chọn đại diện trong dãy đó theo thỏa thuận với nhà chế tạo.
4.5. Các thử nghiệm phải được thực hiện trong điều kiện qui định ở phụ lục A. Nhà chế tạo bóng đèn phải sẵn có các tờ dữ liệu bóng đèn, nếu các tờ này không có trong các tiêu chuẩn của IEC.
4.6. Tất cả các balát qui định trong tiêu chuẩn này phải phù hợp với yêu cầu của TCVN 7590-2-3 (IEC 61347-2-3).
4.7. Cần chú ý đến các tiêu chuẩn tính năng của bóng đèn có nội dung "thông tin để thiết kế balát"; cần tuân thủ thông tin này để bóng đèn hoạt động đúng; tuy nhiên, tiêu chuẩn này không yêu cầu thử nghiệm tính năng của bóng đèn là một phần của việc chấp nhận thử nghiệm điển hình đối với balát.
5. Ghi nhãn
5.1. Balát phải được ghi nhãn rõ ràng các nội dung bắt buộc dưới đây.
a) Hệ số công suất mạch điện, ví dụ 0,85.
Nếu hệ số công suất nhỏ hơn 0,95 loại điện dung thì phải thêm chữ cái C, ví dụ 0,85 C.
Phải thêm ký hiệu bổ sung dưới đây, nếu thích hợp:
b) Ký hiệu
chỉ ra rằng balát được thiết kế phù hợp với
các điều kiện đối với trở kháng âm tần.
5.2. Ngoài các nội dung ghi nhãn bắt buộc như trên, các thông tin dưới đây phải được ghi trên balát hoặc sẵn có trong catalô hoặc tài liệu tương tự của nhà chế tạo.
a) chỉ ra một cách rõ ràng về dạng khởi động, là nung nóng trước hay không nung nóng trước;
b) chỉ ra balát có cần phương tiện hỗ trợ khởi động hay không;
c) hệ số quang thông của balát nếu khác 1 ± 0,05.
5.3. Thông tin không bắt buộc mà nhà chế tạo cần cung cấp:
a) tần số ra danh định ở điện áp danh định, có hoặc không có bóng đèn làm việc;
b) giới hạn dải nhiệt độ không khí mà trong dải đó balát làm việc phù hợp ở (dải) điện áp công bố;
c) tổng công suất mạch điện.
6. Qui định chung
Balát phù hợp với tiêu chuẩn này, khi lắp với bóng đèn phù hợp với TCVN 7670 (IEC 60081) hoặc IEC 60901 hoặc bóng đèn huỳnh quang khác để làm việc ở tần số cao, có thể xem như cung cấp các yếu tố khởi động phù hợp cho bóng đèn ở nhiệt độ không khí bao quanh bóng đèn từ 10 oC đến 35 oC và làm việc trong dải nhiệt độ từ 10 oC đến 50 oC ở điện áp trong phạm vi từ 92 % đến 106 % điện áp danh định.
CHÚ THÍCH 1: Các đặc tính điện cho trên tờ dữ liệu bóng đèn qui định trong TCVN 7670 (IEC 60081) và IEC 60901 và khi bóng đèn làm việc với balát chuẩn ở điện áp danh định tần số 50 Hz hoặc 60 Hz, có thể khác khi làm việc với balát tần số cao và các điều kiện trong điểm b) của 5.3 ở trên.
CHÚ THÍCH 2: Ở một số vùng có luật EMC đối với đèn điện. Bộ điều khiển bóng đèn cũng góp phần tác động đến EMC. Xem Tài liệu tham khảo.
7. Điều kiện khởi động
Balát phải khởi động bóng đèn mà không gây ảnh hưởng bất lợi đến tính năng của bóng đèn khi làm việc theo các điều kiện thiết kế. Việc giải thích về điều kiện khởi động được nêu trong phụ lục D.
Đối với balát làm việc ở điện áp nguồn cung cấp bất kỳ từ 92 % đến 106 % giá trị danh định của nó, kiểm tra sự phù hợp bằng các thử nghiệm trong các điều từ 7.1 đến 7.3 tùy theo từng trường hợp.
7.1. Điều kiện đối với balát khởi động có nung nóng trước
Balát phải được thử nghiệm theo các yêu cầu dưới đây cùng với các yêu cầu của điều A.3. Các yêu cầu tương tự đối với nung nóng trước cũng áp dụng cho balát có điều khiển khi bắt đầu ở vị trí điều khiển độ sáng bất kỳ.
Tờ dữ liệu bóng đèn cung cấp một điện trở thay thế Rsub(min) được mắc với balát để thử nghiệm khả năng sinh ra năng lượng tối thiểu theo tờ dữ liệu bóng đèn. Nếu balát không cung cấp được lượng năng lượng tối thiểu thì balát không đạt thử nghiệm. Giới hạn năng lượng tối đa cần được thử nghiệm với điện trở thay thế khác Rsub(max) tương ứng với năng lượng mức cao. Nếu balát sinh ra năng lượng quá cao thì balát không đạt thử nghiệm. Giá trị của điện trở thứ hai cũng được cho trong tờ dữ liệu bóng đèn. Trong trường hợp không nêu giá trị nào thì nhà chế tạo bóng đèn cần đưa ra các giá trị sơ bộ.
7.1.1. Năng lượng nung nóng trước
Balát ít nhất phải cung cấp tổng năng lượng nung nóng tối thiểu Emin ở t1, theo các giới hạn thời gian/năng lượng trong tờ dữ liệu bóng đèn liên quan (xem hình 1). Trong khoảng thời gian (t1, t2), tổng năng lượng nung nóng phải nằm trong phạm vi từ Emin đến Emax theo tờ dữ liệu bóng đèn liên quan (xem hình 1).
Năng lượng nung nóng tối đa không được vượt quá các giới hạn qui định trong tờ dữ liệu bóng đèn liên quan ở bất kỳ thời điểm nào trước t2. Không áp dụng yêu cầu này trong khoảng thời gian (t1, t2) nếu t2 - t1, < 0,1="">
Thời gian nung nóng trước nhỏ nhất tuyệt đối phải là 0,4 s trừ khi có qui định khác trên tờ dữ liệu bóng đèn liên quan.
Để ngăn ngừa phóng điện, điện áp hiệu dụng cung cấp cho điện trở thay thế phải duy trì nhỏ hơn 11 V, đối với E <>min.
Nếu tờ dữ liệu bóng đèn không nêu bất kỳ dữ liệu năng lượng nào về nung nóng trước, và không có các yêu cầu về dòng điện nung nóng trước thì nhà chế tạo bóng đèn phải cung cấp dữ liệu nung nóng trước thích hợp.
Có thể thử nghiệm sự phù hợp với các yêu cầu về dòng điện nung nóng trước catốt như dưới đây.
Khi thay từng catốt bóng đèn bằng điện trở thay thế không điện cảm có giá trị qui định cho trên tờ dữ liệu bóng đèn liên quan thì balát phải cung cấp tổng dòng điện nung nóng nhỏ nhất và lớn nhất theo giới hạn thời gian/dòng điện qui định trên tờ dữ liệu bóng đèn liên quan. Dòng điện nung nóng trước nhỏ nhất ik được xác định là:
![]()
a: hằng số, tính bằng (A2s) đối với loại catốt cụ thể;
im: giá trị nhỏ nhất tuyệt đối của dòng điện nung nóng hiệu quả (A) để đạt đến phát xạ, nếu thời gian đặt đủ dài (ví dụ ³ 30 s tính từ lúc nguội);
te: thời gian phát xạ, tính bằng s.
CHÚ THÍCH: Thời gian phát xạ nhỏ hơn 0,4 s thường không được chấp nhận vì thực nghiệm cho thấy trong thực tế không phải lúc nào cũng đạt được nung nóng trước catốt một cách hiệu quả.
Các giá trị đối với a và im được cho trong tờ dữ liệu bóng đèn.
Các phép đo thực hiện với điện trở thay thế không điện cảm dùng để thử nghiệm các yêu cầu nung nóng trước catốt có giá trị qui định trong tờ dữ liệu bóng đèn liên quan, điện trở này được thay thế cho từng catốt bóng đèn, cả trong trường hợp có từ hai bóng đèn trở lên hoạt động đồng thời.
7.1.2. Điện áp mạch hở
Điện áp mạch hở giữa bất kỳ cặp điện trở thay thế nào cũng không được vượt quá giá trị lớn nhất qui định trên tờ dữ liệu bóng đèn liên quan, trong suốt quá trình nung nóng trước. Sau quá trình nung nóng trước, điện áp này phải bằng, hoặc tăng lên đến giá trị không nhỏ hơn giá trị điện áp mồi như qui định trong tờ dữ liệu bóng đèn liên quan.
Trong trường hợp hai hoặc nhiều bóng đèn làm việc trong mạch nối tiếp hoặc song song, đo lần lượt từng vị trí. Các vị trí không đo thì mắc với các bóng đèn chuẩn, vị trí để đo được mắc với cặp điện trở thay thế để thử nghiệm điện áp mạch hở.
Điện áp mạch hở đo giữa các điện trở thay thế, và trong tất cả các trường hợp, phải phù hợp với giá trị qui định trên tờ dữ liệu bóng đèn liên quan đối với một bóng đèn.
Giá trị điện áp đỉnh phải nhỏ hơn hoặc bằng 1,4 lần giá trị hiệu dụng của điện áp mạch hở như qui định trong tờ dữ liệu bóng đèn liên quan. Giá trị đỉnh hẹp của điện áp trong nửa chu kỳ đầu của điện áp nguồn sau khi đóng điện nung nóng trước phải được bỏ qua khi thử nghiệm bộ điều khiển đèn dựa trên điều này.
Thực hiện phép đo bằng máy hiện sóng. Đối với thử nghiệm điện áp mạch hở, tiến hành đo với điện trở thay thế không điện cảm như qui định trên tờ dữ liệu bóng đèn liên quan.
Khi có yêu cầu, nhà chế tạo balát sẽ cung cấp giá trị điện trở thay thế catốt trong dải qui định để tạo ra điện áp mạch hở thấp nhất trong thời gian mồi đèn.
Sự xê dịch nhỏ thành phần một chiều của điện áp mạch hở không làm ảnh hưởng đến điện áp khởi động bóng đèn. Các giá trị có thể bỏ qua đang được xem xét.
7.2. Điều kiện đối với balát khởi động không nung nóng trước
Balát phù hợp với định nghĩa ở 3.11 phải được thiết kế sao cho thời gian phóng điện mờ tích luỹ trong quá trình khởi động không vượt quá 100 ms khi đo với bóng đèn chuẩn và không có phần kim loại nối đất nào ở gần có thể tác động như phương tiện hỗ trợ khởi động. Thời gian phóng điện mờ được xem là kết thúc nếu dòng điện qua bóng đèn tối thiểu đạt 80 % dòng điện danh định của bóng đèn.
Balát được xem là phù hợp với các yêu cầu nêu trên khi đáp ứng các yêu cầu dưới đây.
7.2.1. Điện áp mạch hở
Thực hiện phép đo bằng máy hiện sóng. Thay từng catốt của bóng đèn bằng điện trở thay thế không điện cảm RC có giá trị như qui định trên tờ dữ liệu bóng đèn liên quan (xem hình 2a), điện áp mạch hở phải phù hợp với giá trị qui định trên tờ dữ liệu bóng đèn liên quan.
Trong trường hợp có hai hoặc nhiều bóng đèn làm việc trong mạch nối tiếp hoặc song song thì đo lần lượt từng vị trí. Các vị trí không đo thì mắc với các bóng đèn chuẩn, vị trí cần đo được mắc với cặp điện trở thay thế catốt.
Điện áp mạch hở được đo giữa các điện trở thay thế và, trong mọi trường hợp, phải phù hợp với giá trị qui định trên tờ dữ liệu bóng đèn liên quan dùng cho một bóng đèn.
CHÚ THÍCH: Trong trường hợp có nung nóng thêm catốt trong quá trình khởi động, các giá trị nhỏ hơn là đủ, với điều kiện là thời gian phóng điện mờ không quá 100 ms.
7.2.2. Thử nghiệm trở kháng balát
Thay bóng đèn bằng điện trở thay thế không điện cảm RL có giá trị qui định trên tờ dữ liệu bóng đèn liên quan và thay từng catốt bóng đèn bằng điện trở không điện cảm RC có giá trị qui định trên tờ dữ liệu bóng đèn liên quan (xem hình 2b), và ở 92 % điện áp danh định, balát phải tạo ra dòng điện không nhỏ hơn giá trị nhỏ nhất qui định trên tờ dữ liệu bóng đèn đó.
7.2.3. Dòng điện catốt
Balát loại khởi động không nung nóng trước cung cấp điện để nung nóng catốt nhất định trong quá trình khỏi động. Ở hình 2c, dòng điện (nung nóng) catốt được đo ở M1 và M2 là dòng điện thấp hơn.
Dòng điện catốt, nếu có, không được vượt quá giá trị lớn nhất qui định trên tờ dữ liệu bóng đèn liên quan.
Thực hiện phép đo bằng điện trở thay thế Ri (xem hình 2c), giá trị của điện trở được tính như sau:
![]()
trong đó, /r là giá trị dòng điện làm việc danh định của bóng đèn.
Yêu cầu này không áp dụng cho balát điện tử có các đầu nối ra dùng cho nhiều bóng đèn. Các vị trí không đo thì được mắc với bóng đèn chuẩn, vị trí cần đo được mắc như hình 2c.
7.3. Phương tiện hỗ trợ khởi động và khoảng cách
Bóng đèn hoạt động cùng balát điện tử phù hợp với tiêu chuẩn này có thể đòi hỏi phương tiện hỗ trợ khởi động như qui định trong TCVN 7670 (IEC 60081) hoặc IEC 60901. Trong quá trình nung nóng trước và khởi động, điện áp mạch hở và điện áp đến phương tiện hỗ trợ khởi động phải nằm trong phạm vi giới hạn qui định trong thông tin để thiết kế balát trên tờ dữ liệu bóng đèn liên quan.
8. Điều kiện làm việc
8.1. Ở điện áp danh định và nhiệt độ không khí bằng (25 ± 2) °C, hệ số quang thông của balát không được nhỏ hơn 95 % giá trị do nhà chế tạo công bố hoặc không nhỏ hơn 0,95 nếu nhà chế tạo không công bố.
CHÚ THÍCH: Quang thông của bóng đèn thường được đo bằng quang kế tích phân. Để đo tỉ số, dùng máy đo độ rọi thích hợp là đủ vì có mối liên quan chặt chẽ giữa quang thông và cường độ sáng ở điểm cố định.
Nếu hệ số quang thông công bố của balát nhỏ hơn 0,9 thì phải đưa ra bằng chứng chứng tỏ tính năng của bóng đèn làm việc với balát đó không bị giảm. Thử nghiệm liên quan đang được xem xét.
8.2. Ở điện áp danh định, tổng công suất mạch điện không được lớn hơn 110 % giá trị do nhà chế tạo công bố khi balát làm việc cùng (các) bóng đèn chuẩn.
8.3. Yêu cầu đối với điều khiển độ sáng
8.3.1. Nung nóng catốt bóng đèn
Khi cho bóng đèn làm việc ở các mức quang thông thấp hơn điểm thiết kế tối ưu, chú ý rằng balát phải nung nóng catốt liên tục cho (các) bóng đèn để tuổi thọ bóng đèn không bị suy giảm.
8.3.2. Giao diện điều khiển
Các yêu cầu được qui định trong phụ lục E và theo công bố của nhà chế tạo balát.
Hiện nay, có cả các giao diện không tiêu chuẩn hóa khác có thể gây rắc rối về khả năng lắp lẫn giữa các giao diện, cần thử nghiệm các giao diện này theo qui định kỹ thuật của nhà chế tạo.
8.4. Nếu không có qui định khác trên tờ dữ liệu bóng đèn liên quan thì balát ở điện áp danh định phải hạn chế dòng điện qua bóng đèn chuẩn ở giá trị không vượt quá 115 % giá trị dòng điện qua chính bóng đèn đó khi làm việc với balát chuẩn.
9. Hệ số công suất mạch điện
Hệ số công suất mạch điện đo được không được sai khác với giá trị ghi nhãn quá 0,05 khi balát làm việc với một hoặc nhiều bóng đèn chuẩn và tổ hợp bóng đèn balát được cấp nguồn ở điện áp và tần số danh định của balát.
Đối với balát có điều khiển, hệ số công suất được đo ở công suất lớn nhất.
10. Dòng điện cung cấp
Ở điện áp danh định, dòng điện cung cấp không được sai khác quá ± 10 % so với giá trị ghi nhãn trên balát hoặc công bố trong tài liệu của nhà chế tạo, khi balát làm việc với (các) bóng đèn chuẩn.
Đối với balát có điều khiển, dòng điện do balát cung cấp không được vượt quá 10 % giá trị ghi nhãn trên balát theo TCVN 7590-1 (IEC 61347-1) ở vị trí điều khiển độ sáng bất kỳ. Có thể thay thế việc kiểm tra toàn bộ các vị trí điều khiển độ sáng nếu đã biết giá trị dòng điện cung cấp lớn nhất và các vị trí điều khiển độ sáng tương ứng.
11. Dòng điện lớn nhất trên dây dẫn bất kỳ vào catốt
Trong điều kiện làm việc bình thường ở điện áp nguồn cung cấp từ 92 % đến 106 % giá trị danh định, dòng điện qua bất kỳ một đầu nối nào của catốt đều không được vượt quá giá trị đã cho trên tờ dữ liệu bóng đèn liên quan.
Thực hiện phép đo với máy hiện sóng hoặc thiết bị thích hợp khác. Phép đo phải được tiến hành với bóng đèn chuẩn tại tất cả các tiếp điểm của catốt.
12. Dạng sóng dòng điện làm việc của bóng đèn
Balát phải làm việc ở điện áp danh định cùng với một hoặc nhiều bóng đèn chuẩn. Sau khi bóng đèn đã ổn định, dạng sóng dòng điện làm việc của bóng đèn phải phù hợp với các điều kiện sau đây:
a) Trong mỗi nửa chu kỳ liên tiếp, đường bao sóng dòng điện bóng đèn không được sai khác quá 4 % tại cùng thời điểm sau khi điện áp nguồn đi qua "không".
CHÚ THÍCH: Yêu cầu này để tránh nhấp nháy do sự khác nhau của đường bao sóng từ nửa chu kỳ này sang nửa chu kỳ khác.
b) Tỷ số lớn nhất giữa giá trị đỉnh và giá trị hiệu dụng của dòng điện bóng đèn không được vượt quá 1,7.
CHÚ THÍCH: Ở Nhật, cho phép hệ số nhấp nhô lớn nhất bằng 2,1 khi áp dụng nung nóng catốt bổ sung.
13. Trở kháng âm tần
Balát có ghi nhãn ký hiệu âm tần (xem 5.1) được thử nghiệm theo điều A.2.
Đối với tất cả các tín hiệu có tần số từ 400 Hz đến 2 000 Hz, trở kháng của balát khi làm việc với bóng đèn chuẩn được cung cấp điện áp và tần số danh định phải có tính chất điện cảm. Giá trị trở kháng tính bằng ôm ít nhất phải bằng giá trị điện trở của một điện trở tiêu thụ cùng một lượng công suất như tổ hợp bóng đèn và balát đó khi được cấp nguồn ở điện áp và tần số danh định. Trở kháng của balát được đo với điện áp tín hiệu bằng 3,5 % điện áp nguồn danh định của balát.
Ở tần số từ 250 Hz đến 400 Hz, trở kháng ít nhất phải bằng một nửa giá trị nhỏ nhất yêu cầu đối với tần số từ 400 Hz đến 2 000 Hz.
CHÚ THÍCH: Các bộ triệt nhiễu tần số rađiô có các tụ điện có điện dung nhỏ hơn 0,2 mF (giá trị tổng) được mắc trong balát thì khi thử nghiệm có thể tháo ra.
14. Thử nghiệm hoạt động ở điều kiện không bình thường
14.1. Tháo (các) bóng đèn
Trong quá trình làm việc của balát ở điện áp danh định + 10 % và mắc với (các) bóng đèn thích hợp, tháo (các) bóng đèn ra khỏi balát trong 1 h mà không ngắt điện áp nguồn. Khi kết thúc khoảng thời gian này, nối lại (các) bóng đèn này và bóng đèn phải khởi động và làm việc bình thường. Nếu (các) bóng đèn không khởi động được thì ngắt nguồn điện áp cung cấp trong 1 min rồi đóng lại. Sau đó, (các) bóng đèn phải khởi động được.
14.2. Bóng đèn không khởi động được
Nối điện trở giả catốt thích hợp như qui định trên tờ dữ liệu liên quan vào vị trí của từng catốt bóng đèn, balát phải làm việc ở điện áp danh định + 10 % trong 1 h. Kết thúc giai đoạn này, tháo các điện trở ra; nối (các) bóng đèn thích hợp vào và bóng đèn phải khởi động và làm việc bình thường. Nếu (các) bóng đèn không khởi động được thì ngắt nguồn điện áp cung cấp trong 1 min rồi đóng lại. Sau đó, (các) bóng đèn phải khởi động được.
15. Độ bền
15.1. Trước thử nghiệm, balát phải chịu thử nghiệm chu kỳ nhiệt độ và đóng cắt hở mạch như dưới đây.
a) Thử nghiệm chu kỳ nhiệt độ
Đầu tiên, balát được giữ ở giới hạn dưới của nhiệt độ không khí trong 1 h. Sau đó, tăng nhiệt độ lên giá trị tc trong 1 h. Tiến hành năm chu kỳ nhiệt độ như trên. Nếu không công bố giới hạn dưới thì phải sử dụng giá trị bằng 10 °C.
b) Thử nghiệm chu kỳ đóng cắt
Ở điện áp nguồn cung cấp danh định (hoặc điện áp khắc nghiệt nhất của dải điện áp do nhà chế tạo chỉ ra), đóng và cắt balát, mỗi lần trong 30 s. Lặp lại chu kỳ này 1 000 lần với các đầu nối ra để hở.
15.2. Sau đó, balát được cho làm việc với bóng đèn thích hợp ở điện áp nguồn danh định và ở nhiệt độ không khí tc cho đến khi hết 200 h thử nghiệm. Kết thúc thời gian này, và sau khi để nguội về nhiệt độ phòng, balát phải khởi động được và vận hành đúng bóng đèn thích hợp trong 15 min. Trong quá trình thử nghiệm này, bóng đèn được đặt bên ngoài hộp thử nghiệm ở nhiệt độ không khí bằng 25 °C ± 5 °C.
15.3. Giá trị tc được đề cập ở trên là tc đo được ở vị trí điều khiển độ sáng bất lợi nhất. Liên hệ với nhà chế tạo để biết vị trí điều khiển độ sáng này.
CHÚ THÍCH: Khi thử nghiệm nhiệt độ tc bên trong đèn điện, cũng áp dụng đặt vị trí điều khiển độ sáng bất lợi nhất tương tự.

Chú giải
Vùng màu xám: Được phép cung cấp năng lượng cho catốt
Vùng màu xám đậm: Được phép mồi
E: Năng lượng cung cấp cho điện cực để nung nóng trước (J)
Emin = Qmin + Pmin.t = Năng lượng nung nóng trước catốt tối thiểu
Emax = Qmax + Pmax.t = Năng lượng nung nóng trước catốt tối đa
V(t): Điện áp, đo được tại đầu nối ra của balát
t1 = t (V không mồi)
t2 = t (Vmồi)
CHÚ THÍCH: Xem tờ dữ liệu bóng đèn để có các giá trị Qmin(J), Qmax(J), Pmin(W), Pmax(W), Vkhông mồi (V), Vmồi (V).
Hình 1 - Sơ đồ biểu thị năng lượng cần thiết để nung nóng trước và khởi động

Chú giải
U Nguồn M Thiết bị đo
D.U.T Thiết bị (balát) cần thử nghiệm Rc Xem 7.2.1
Hình 2a - Mạch điện thử nghiệm điện áp mạch hở

Chú giải
U Nguồn Rc Xem 7.2.2
D.U.T Thiết bị (balát) cần thử nghiệm RL Xem 7.2.2
M Thiết bị đo
Hình 2b - Mạch điện thử nghiệm trở kháng balát

Chú giải
U Nguồn Ri Xem 7.2.3
D.U.T Thiết bị (balát) cần thử nghiệm L Bóng đèn
M Thiết bị đo
Hình 2c - Mạch điện thử nghiệm dòng điện catốt
Hình 2 - Các mạch điện thử nghiệm balát ở chế độ khởi động không nung nóng trước

Chú giải
U Nguồn 50 Hz (60 Hz)
G Máy phát 250 Hz đến 2000 Hz
A Máy biến áp nguồn tần số 50 Hz hoặc 60 Hz
D.U.T Thiết bị (balát) cần thử nghiệm
Z1 Trở kháng có giá trị đủ lớn ở tần số 50 Hz hoặc 60 Hz và đủ nhỏ ở tần số từ 250 Hz đến 2 000 Hz (ví dụ điện trở 15 W + điện dung 16 mF)
Z2 Trở kháng có giá trị đủ nhỏ ở tần số 50 Hz hoặc 60 Hz và đủ lớn ở tần số từ 250 Hz đến 2 000 Hz (ví dụ điện kháng 20 mH).
F Bộ lọc tần số 50 Hz hoặc 60 Hz
W Vônmét chọn lọc hoặc bộ phân tích sóng
CHÚ THÍCH: Giá trị 200 kW đối với một nhánh của cầu đo là chưa tới hạn.
Hình 3 - Đo trở kháng âm tần

Chú giải
U Nguồn
D.U.T Thiết bị (balát) cần thử nghiệm
M Thiết bị đo
R Điện trở thay thế để thử nghiệm các yêu cầu nung nóng trước catốt, xem tờ dữ liệu bóng đèn.
Hình 4 - Mạch điện thử nghiệm balát ở chế độ khởi động nung nóng trước

Chú giải
SU Nguồn công suất
G Máy phát sóng hình sin
PA Bộ khuếch đại công suất
T Biến áp cách ly
R Điện trở chuẩn
Lp Bóng đèn
S Chuyển mạch khởi động
Hình 5 - Mạch điện chuẩn tần số cao
PHỤ LỤC A
(qui định)
CÁC THỬ NGHIỆM
A.1. Yêu cầu chung
Các thử nghiệm là thử nghiệm điển hình. Một mẫu phải chịu tất cả các thử nghiệm.
A.1.1. Nhiệt độ không khí
Thử nghiệm phải được thực hiện trong phòng có nhiệt độ từ 20 °C đến 27 °C và không có gió lùa.
Đối với các thử nghiệm đòi hỏi tính năng của bóng đèn không đổi, nhiệt độ không khí xung quanh bóng đèn phải nằm trong phạm vi từ 23 °C đến 27 °C và không được thay đổi quá 1 °C trong quá trình thử nghiệm.
A.1.2. Điện áp cung cấp và tần số
A.1.2.1. Điện áp và tần số thử nghiệm
Nếu không có qui định nào khác, balát cần thử nghiệm phải làm việc ở điện áp danh định của nó và balát chuẩn phải làm việc ở điện áp và tần số danh định của nó.
Nếu balát được ghi nhãn để sử dụng với dải điện áp cung cấp hoặc có các điện áp cung cấp danh định riêng rẽ khác nhau thì có thể chọn bất kỳ điện áp nào mà nó được thiết kế làm điện áp danh định.
A.1.2.2. Tính ổn định của điện áp cung cấp và tần số
Đối với hầu hết các thử nghiệm, điện áp cung cấp và, trong trường hợp thích hợp đối với balát chuẩn, tần số, phải duy trì trong phạm vi dung sai ± 0,5 %. Tuy nhiên, trong quá trình đo thực tế, phải điều chỉnh điện áp trong phạm vi ± 0,2 % giá trị thử nghiệm qui định.
A.1.2.3. Dạng sóng của điện áp cung cấp
Thành phần hài tổng của điện áp cung cấp không được vượt quá 3 %; thành phần hài được xác định là tổng giá trị hiệu dụng của các thành phần hài riêng rẽ, tính với thành phần cơ bản là 100 %.
A.1.3. Ảnh hưởng của các vật từ tính
Nếu không có quy định nào khác, không cho phép có bất cứ vật từ tính nào trong phạm vi 25 mm tính từ bề mặt của balát chuẩn hoặc balát cần thử nghiệm.
A.1.4. Lắp đặt và nối bóng đèn chuẩn
Để đảm bảo rằng các đặc tính điện của bóng đèn chuẩn là không đổi, bóng đèn phải được lắp đặt như chỉ ra trong tờ dữ liệu bóng đèn liên quan. Nếu không có hướng dẫn lắp đặt trên tờ dữ liệu bóng đèn liên quan thì bóng đèn phải được đặt nằm ngang.
Khuyến cáo rằng các bóng đèn cần được giữ cố định vào đui đèn thử nghiệm của chúng.
A.1.5. Tính ổn định của bóng đèn chuẩn
A.1.5.1. Bóng đèn được đưa vào điều kiện làm việc ổn định trước khi thực hiện phép đo. Không cho phép có hiện tượng phóng điện cuộn sóng.
A.1.5.2. Các đặc tính của bóng đèn phải được kiểm tra ngay trước và sau mỗi loạt thử nghiệm theo phụ lục C.
A.1.6. Balát chuẩn
Balát chuẩn được sử dụng phải là loại được chỉ ra trên tờ dữ liệu bóng đèn liên quan.
A.1.7. Đặc tính của thiết bị đo
a) Mạch điện thế
Mạch điện thế của thiết bị đo nối vào bóng đèn không được cho đi qua một dòng điện lớn hơn 3 % dòng điện bóng đèn danh định.
b) Mạch dòng điện
Thiết bị đo mắc nối tiếp với bóng đèn phải có trở kháng đủ thấp để điện áp rơi không quá 2 % điện áp bóng đèn.
Trong trường hợp thiết bị đo được đưa vào mạch điện nung nóng mắc song song, trở kháng tổng của thiết bị đo không được vượt quá 0,5 W.
c) Phép đo giá trị hiệu dụng
Thiết bị đo phải nhất thiết không được có sai số do méo dạng sóng và phải phù hợp với tần số làm việc.
Phải chú ý để đảm bảo rằng điện dung nối đất của thiết bị đo không gây ảnh hưởng đến quá trình làm việc khối thử nghiệm. Cần đảm bảo rằng điểm đo của mạch điện cần thử nghiệm có điện thế đất.
A.2. Đo trở kháng âm tần
Mạch điện trong hình 3 minh họa một
sơ đồ cầu để xác định trở kháng âm tần
của tổ hợp bóng đèn/balát.
R' và R" thể hiện các giá trị của các điện trở cho trên hình 3 bằng các giá trị tương ứng là 5 W và 200 kW (giá trị sau ít nhất là chưa tới hạn). Khi điều chỉnh R và C, có được sự cân bằng với âm tần cho trước được chọn trên bộ phân tích sóng (hoặc bất kỳ một bộ tách sóng chọn lọc thích hợp nào), thông thường có:
= R'R"(1/R + iwC)
Nếu điện trở R' và R" có các giá trị chính xác như đã chỉ ra, công thức trên trở thành:
= 106 (1/R + iwC)
CHÚ THÍCH: Trở kháng Z1 và/hoặc Z2 là không cần thiết nếu nguồn tương ứng có trở kháng nội thấp đối với các dòng điện của nguồn kia.
A.3. Đo trong khi nung nóng trước
A.3.1. Thiết bị thử nghiệm và trình tự đo
Thiết bị thử nghiệm phải được bố trí để chứa balát cần thử nghiệm, các điện trở thay thế catốt (R) qui định trên tờ dữ liệu bóng đèn liên quan và thiết bị đo. Thiết bị đo có thể là máy hiện sóng có đầu đo điện áp và/hoặc dòng điện (xem hình 4).
Nối đầu ra cuộn dây thứ cấp của biến áp cách ly với đất ở một phía, nếu có thể. Nếu không có biến áp cách ly trong balát thì phải mắc biến áp cách ly ở phía đầu vào.
Đối với phép đo tổng điện áp mạch hở: điện áp này được đo giữa cả hai điện trở thay thế catốt.
Điện áp trên phương tiện hỗ trợ khởi động, nếu có, phải phù hợp với điện áp qui định.
A.3.2. Điều kiện cụ thể đối với phép đo và xử lý dữ liệu với mạch điện nung nóng trước
Với sự hỗ trợ của thiết bị đo, dòng điện nung nóng và điện áp mạch hở được xác định theo thời gian.
Với dòng điện hiệu dụng hoặc điện áp hiệu dụng ổn định tương ứng, giá trị hiệu quả của dòng điện/điện áp nung nóng được xác định bằng cách quan sát một chu kỳ tần số cao (HF) từ đó xác định giá trị hiệu quả và hệ số nhấp nhô.
Có thể thực hiện phép đo trực tiếp giá trị hiệu quả bằng thiết bị đo thích hợp.
Với dòng điện biến thiên, giá trị hiệu quả của dòng điện nung nóng được xác định là giá trị tương đương với dòng điện hiệu dụng ổn định có cùng hiệu ứng gia nhiệt.
Thời gian phát xạ được tính căn cứ vào công thức cho trên các tờ dữ liệu bóng đèn liên quan (xem 7.1.1).
PHỤ LỤC B
(qui định)
BALÁT CHUẨN
B.1. Ghi nhãn
Balát chuẩn phải được ghi nhãn rõ ràng và bền như sau:
- các chữ "balát chuẩn" hoặc "balát chuẩn HF" nếu có, phải ghi đầy đủ;
- tên đại lý được ủy quyền;
- số sêri;
- công suất danh định của bóng đèn và dòng điện hiệu chuẩn;
- điện áp nguồn và tần số danh định.
B.2. Đặc tính thiết kế
B.2.1. Thiết kế bình thường ở tần số 50 Hz hoặc 60 Hz
Balát chuẩn là một cuộn dây tự cảm có hoặc không có điện trở bổ sung, được thiết kế để có các đặc tính làm việc như ở điều B.3.
Balát chuẩn có thể sử dụng trong mạch có tắcte hoặc, nếu thuộc phạm vi áp dụng, trong mạch có chứa nguồn điện riêng biệt để nung nóng catốt của bóng đèn.
B.2.2. Balát chuẩn ở tần số 25 kHz
Balát chuẩn HF là một điện trở được thiết kế để có các đặc tính làm việc như ở điều B.4.
Vì loại balát chuẩn HF được thiết kế để sử dụng như một ranh giới chuẩn lâu dài nên điều thiết yếu là balát này phải có kết cấu để tạo ra trở kháng không đổi trong điều kiện sử dụng bình thường.
Với mục đích này, balát chuẩn có thể có phương tiện thích hợp để phục hồi điện trở chuẩn.
Balát chuẩn HF phải được bọc kín trong hộp để bảo vệ về cơ và điện. Tuy nhiên, cần lưu ý đến độ tản nhiệt do tổn thất công suất.
B.2.3. Bảo vệ
Balát phải được bảo vệ, ví dụ bằng hộp thép thích hợp, để chống lại ảnh hưởng của từ trường, sao cho tỷ số giữa điện áp và dòng điện ở dòng điện hiệu chuẩn không được thay đổi quá 0,2 % khi đặt một tấm thép non bình thường có chiều dày 12,5 mm cách bề mặt bất kỳ của vỏ balát 25 mm.
Ngoài ra, balát phải được bảo vệ tránh hỏng về cơ.
B.3. Đặc tính làm việc ở tần số 50 Hz hoặc 60 Hz
B.3.1. Điện áp cung cấp và tần số danh định
Điện áp cung cấp và tần số danh định của balát chuẩn phải phù hợp với các giá trị trên tờ dữ liệu bóng đèn liên quan trong TCVN 7670 (IEC 60081) hoặc IEC 60901.
B.3.2. Tỷ số điện áp/dòng điện
Tỷ số giữa điện áp và dòng điện của balát chuẩn phải có giá trị như trên tờ dữ liệu bóng đèn liên quan trong TCVN 7670 (IEC 60081) hoặc IEC 60901 với các dung sai sau đây:
± 0,5 % ở giá trị dòng điện hiệu chuẩn;
± 3 % ở giá trị dòng điện khác bất kỳ từ 50 % đến 115 % dòng điện hiệu chuẩn.
B.3.3. Hệ số công suất
Hệ số công suất của balát chuẩn được xác định ở dòng điện hiệu chuẩn phải như chỉ ra trên tờ dữ liệu bóng đèn liên quan trong TCVN 7670 (IEC 60081) hoặc IEC 60901, với dung sai bằng ± 0,005.
B.3.4. Độ tăng nhiệt
Khi balát chuẩn làm việc ở nhiệt độ môi trường không khí trong phạm vi từ 20 °C đến 27 °C, ở dòng điện hiệu chuẩn và tần số danh định, và sau ổn định nhiệt, độ tăng nhiệt của cuộn dây balát không được vượt quá 25 °C khi đo bằng phương pháp "thay đổi điện trở".
B.4. Đặc tính làm việc ở tần số 25 kHz
B.4.1. Qui định chung
Các qui định dưới đây áp dụng cho phép đo thực hiện ở điện áp đầu vào danh định và tần số danh định của balát chuẩn HF, ở nhiệt độ phòng bằng 25 °C ± 5 °C và với nhiệt độ ổn định của balát chuẩn.
B.4.2. Trở kháng
Trở kháng của balát chuẩn HF phải có giá trị cho trên tờ dữ liệu bóng đèn trong TCVN 7670 (IEC 60081) và IEC 60901, với các dung sai sau đây:
± 0,5 % ở giá trị dòng điện hiệu chuẩn;
± 1 % ở giá trị dòng điện khác bất kỳ từ 50 % đến 115 % dòng điện hiệu chuẩn.
B.4.3. Điện cảm nối tiếp và điện dung song song
Điện cảm nối tiếp của bộ điện trở chuẩn phải nhỏ hơn 0,1 mH và điện dung song song phải nhỏ hơn 1 nF.
B.5. Mạch điện ở tần số 25 kHz (xem hình 5)
B.5.1. Nung nóng catốt
Balát chuẩn HF có thể được dùng trong mạch điện sử dụng các nguồn công suất riêng rẽ để nung nóng catốt bóng đèn để khởi động thích hợp bóng đèn. Các nguồn công suất này phải được ngắt ra khi đo bóng đèn.
B.5.2. Nguồn công suất
Nguồn điện áp HF sử dụng để điều chỉnh hoặc thử nghiệm với balát chuẩn HF phải là nguồn sao cho khi đầy tải, tổng giá trị hiệu dụng của các thành phần hài không được vượt quá 3 % thành phần cơ bản.
Nguồn này càng ổn định và không có thay đổi đột ngột càng tốt. Để có kết quả tốt nhất, điện áp cần được điều chỉnh trong phạm vi 0,2 %.
Đối với balát chuẩn kiểu điện trở, dung sai tần số phải nằm trong phạm vi 2 %.
B.5.3. Thiết bị đo
Tất cả các thiết bị dùng cho phép đo balát chuẩn HF cần thích hợp để làm việc ở tần số cao.
Mô tả chi tiết đang được xem xét.
B.5.4. Đi dây
Cáp kết nối càng ngắn và thẳng càng tốt để tránh điện dung ký sinh.
Điện dung ký sinh song song với bóng đèn phải nhỏ hơn 1 nF.
PHỤ LỤC C
(qui định)
ĐIỀU KIỆN ĐỐI VỚI BÓNG ĐÈN CHUẨN
Bóng đèn sau khi được luyện ít nhất 100 h được coi là bóng đèn chuẩn theo 3.4, nếu, khi lắp với balát chuẩn trong điều kiện như qui định ở phụ lục A và làm việc ở nhiệt độ môi trường là 25 °C mà công suất, điện áp trên các đầu nối của bóng đèn hoặc dòng điện làm việc của bóng đèn không thay đổi quá 2,5 % so với giá trị danh định tương ứng trong TCVN 7670 (lEC 60081) hoặc IEC 60901, nếu thuộc đối tượng áp dụng.
Phải luôn sử dụng bóng đèn chuẩn kiểu thích hợp với balát thử nghiệm.
Dạng sóng của dòng điện chạy qua bóng đèn chuẩn đã ổn định mắc với balát chuẩn về cơ bản phải có cùng dạng sóng trong các nửa chu kỳ liên tiếp.
CHÚ THÍCH 1: Điều này hạn chế sự phát sinh các hài bậc chẵn do hiệu ứng chỉnh lưu.
PHỤ LỤC D
(tham khảo)
GIẢI THÍCH CÁC ĐIỀU KIỆN KHỞI ĐỘNG
D.1. Giới thiệu
Các yêu cầu đối với điều kiện khởi động nêu trong điều 7 và cùng với dữ liệu liên quan cho trên tờ dữ liệu bóng đèn trong các tiêu chuẩn IEC được qui định để bao trùm các phương pháp khởi động bóng đèn khác nhau mà balát điện tử có thể sử dụng.
Vì các phương pháp khởi động này có thể phức tạp hơn các phương pháp khởi động của mạch điện tần số 50 Hz hoặc 60 Hz bình thường nên phụ lục này giúp giải thích các yêu cầu trong tiêu chuẩn này và dữ liệu qui định trên tờ dữ liệu bóng đèn.
D.2. Đặc tính ảnh hưởng đến việc khởi động bóng đèn
Có năm đặc tính vật lý chính ảnh hưởng đến cơ chế khởi động của bóng đèn huỳnh quang.
- Nung nóng catốt: Năng lượng cung cấp để nung nóng trước và thời gian đặt.
- Điện áp mạch hở: Điện áp qua bóng đèn và đến phương tiện hỗ trợ khởi động trong quá trình nung nóng trước và tại thời điểm mồi bóng đèn.
- Điều kiện về môi trường: Nhiệt độ xung quanh, độ ẩm tương đối.
- Điều kiện vật lý của bóng đèn: Loại khí cho vào trong đèn và áp suất của nó, kích thước bóng đèn, màng dẫn bên trong.
- Điều kiện nguồn và đèn điện: Tần số làm việc, kích thước và khoảng cách của phương tiện hỗ trợ khởi động.
Tất cả các đặc tính này tương tác với nhau theo một cách phức tạp mà nếu không có được sự phối hợp đúng để lựa chọn phương pháp khởi động thì tính năng của bóng đèn có thể kém (ví dụ, tuổi thọ bóng đèn giảm, giảm số chu kỳ khởi động trong tuổi thọ bóng đèn đã cho, đầu bóng đèn bị đen quá mức).
D.3. Phương pháp chính để khởi động bóng đèn
Theo truyền thống, có hai phương pháp chính để khởi động bóng đèn huỳnh quang mắc với balát tần số 50 Hz hoặc 60 Hz là khởi động catốt nung nóng trước và khởi động catốt không nung nóng trước.
Cả hai phương pháp này có thể sử dụng với balát điện tử nhưng do balát điện tử có ứng dụng sản phẩm công nghệ cao nên thường phải chấp nhận phương pháp xem xét lại các đặc tính khởi động qui định, đo và đánh giá.
Mặc dù balát điện tử có thể tạo ra điều kiện khởi động bóng đèn theo cách phức tạp hơn balát 50 Hz hoặc 60 Hz bình thường nhưng việc áp dụng cùng một nguyên tắc nếu đạt được tính năng bóng đèn tốt.
D.4. Phương pháp cụ thể để khởi động bóng đèn
D.4.1. Khởi động nung nóng trước
Có nhiều phương pháp khác nhau thường được sử dụng để khởi động bóng đèn catốt nung nóng trước nhưng tất cả các phương pháp này đều có cùng một nội dung là phải cung cấp một lượng năng lượng đủ cho catốt. Có thể có một số giải pháp cụ thể dựa vào phương thức nung nóng trước được khống chế bởi dòng điện hay điện áp được giữ không đổi ở mức nào đó.
Với tất cả các phương pháp này, để bóng đèn đạt tính năng tốt, các yêu cầu dưới đây phải được thỏa mãn trong giai đoạn khởi động.
a) Trước khi catốt đạt đến phát xạ, điện áp mạch hở trên bóng đèn và/hoặc từ bóng đèn đến phương tiện hỗ trợ khởi động phải được giữ ở dưới mức tạo ra dòng điện gây sáng mờ làm hỏng catốt bóng đèn.
b) Sau khi catốt đạt đến phát xạ, điện áp mạch hở phải đủ để khỏi động nhanh bóng đèn mà không cần cố gắng để khởi động lại.
c) Nếu điện áp mạch hở cần tăng lên để khởi động được bóng đèn khi catốt đạt đến phát xạ thì giai đoạn chuyển từ điện áp mạch hở thấp sang điện áp mạch hở cao phải xảy ra trong khi catốt vẫn ở nhiệt độ phát xạ.
d) Trong giai đoạn nung nóng trước catốt, dòng điện hoặc điện áp nung nóng không được quá cao làm hỏng vật liệu phát xạ trên catốt do quá nhiệt.
Vì điện áp mạch hở yêu cầu cho khởi động nung nóng trước là tương đối nhỏ nên đối với một số loại bóng đèn có thể sử dụng mạch điện nối tiếp nhiều bóng đèn.
Trong một sơ đồ như vậy, (các) tụ điện khởi động đôi khi được sử dụng để nối tắt một phần của tổ hợp bóng đèn trong khi điện áp mạch hở đầy đủ được đặt vào bóng đèn không bị nối tắt. Cỡ của tụ điện khởi động liên quan đến rắc rối tiềm ẩn về dòng phóng điện mờ trong giai đoạn đầu khỏi động. Cần chú ý đến cỡ tụ điện khởi động để hài hòa giữa dễ dàng khởi động và các thuộc tính khác của bóng đèn và balát.
D.4.2. Khởi động không nung nóng trước
Thuận lợi của phương pháp khởi động bóng đèn này là trường phát xạ xuất hiện ở các catốt chưa nung nóng của bóng đèn khi đặt nhanh điện áp mạch hở cao lên bóng đèn.
Mức điện áp mạch hở và trở kháng nguồn của balát quyết định thời gian bóng đèn chuyển qua trạng thái dòng phóng điện mờ đến trạng thái hồ quang hoàn toàn.
Một trong các lý do chính dẫn đến đen đầu quá mức của bóng đèn và kế đến là hỏng nhanh bóng đèn là do dòng phóng điện mờ cao và/hoặc kéo dài quá mức trong quá trình khởi động. Để giảm thiểu ảnh hưởng có hại của dòng phóng điện mờ cần đảm bảo cung cấp giá trị điện áp mạch hở tối thiểu và balát cần có khả năng "đưa" nhanh bóng đèn qua giai đoạn này mà không cần cố để khởi động lại bóng đèn, việc khởi động lại kéo dài quá 100 ms.
Có một số balát được chế tạo sử dụng dòng điện chạy trong catốt bóng đèn không phải để nung nóng hoàn toàn catốt (ví dụ, để hỗ trợ cung cấp khởi động với điện áp khởi động giảm thấp). Trong trường hợp đó, phải tuân thủ các giới hạn về dòng điện catốt lớn nhất để tránh quá nhiệt catốt.
D.5. Giải thích các yêu cầu của điều 7 và thông tin cho trên tờ dữ liệu bóng đèn
D.5.1. Khởi động nung nóng trước
D.5.1.1. Năng lượng nung nóng và thời gian phát xạ (ts)
Giá trị nhỏ nhất đối với năng lượng nung nóng
Lượng nhiệt cần thiết để đưa loại catốt cho trước đến nhiệt độ phát xạ nhỏ nhất có thể được chỉ ra theo thời gian và hai hằng số, Q và P, được xác định bằng các tính chất vật lý của loại catốt cho trước.
Mối quan hệ này được biểu diễn bằng công thức dưới đây:
Emin = Qmin + Pmin x t
Emax = Qmax + Pmax x t
trong đó
t = ts là thời gian khởi động (s). Các tiêu chuẩn bóng đèn sử dụng tham số ts như một tham số chắc chắn, rõ ràng. Tuy nhiên, trong thực tế, giá trị này nằm trong khoảng từ t1 đến t2. Khoảng thời gian (t1, t2) được mô tả trên hình 1;
CHÚ THÍCH: Thời gian phát xạ nhỏ hơn 0,4 s thường không được chấp nhận vì thực nghiệm cho thấy thực tế không thể đạt được nung nóng trước catốt một cách thỏa đáng.
Qmin là hằng số phụ thuộc vào loại catốt (J);
Pmin là hằng số phụ thuộc vào loại catốt (W);
Emin là giá trị năng lượng nung nóng nhỏ nhất (J);
Qmax là hằng số phụ thuộc vào loại catốt (J);
Pmax là hằng số phụ thuộc vào loại catốt (W);
Emax là giá trị năng lượng nung nóng lớn nhất (J).
Các giá trị của hằng số Q và P được cho trên mỗi tờ dữ liệu bóng đèn liên quan cùng giá trị của điện trở thay thế catốt. Các tính toán sơ bộ có thể được thực hiện để chuyển các giá trị năng lượng thành giá trị dòng điện hoặc điện áp, nếu cần thiết đối với kiểu balát đặc biệt.
Giá trị năng lượng nung nóng hiệu quả Emin có thể được tính bằng cách đưa giá trị đo được ts vào công thức ở trên, giá trị này cũng được nêu trong mỗi tờ dữ liệu bóng đèn liên quan.
Giá trị năng lượng nung nóng lớn nhất
Mức năng lượng nung nóng lớn nhất được tính từ công thức tính Emax và các giá trị cho trên mỗi tờ dữ liệu bóng đèn liên quan, được đo với giá trị yêu cầu của điện trở thay thế.
Sơ đồ biểu diễn các yêu cầu này được cho trong hình 1.
CHÚ THÍCH: Nếu ngắt nguồn cung cấp năng lượng nung nóng thì năng lượng truyền vào các điện cực sẽ bằng "không". Vì hình 1 thể hiện năng lượng được cung cấp (mà không phải là lượng năng lượng của các điện cực) tại thời điểm ngắt nguồn, đường cong năng lượng duy trì không đổi, tức là đường nằm ngang. Đáp ứng năng lượng của các điện cực, ví dụ tổn thất do làm nguội, được mô tả bằng đường dốc P của công thức E = Q + P x t.
D.5.1.2. Điện áp mạch hở
Dữ liệu trong các tờ dữ liệu bóng đèn liên quan được nêu ra đối với các hệ thống yêu cầu sử dụng phương tiện hỗ trợ khởi động và đối với hệ thống không yêu cầu phương tiện hỗ trợ khởi động, cần thiết phải nhận dạng đúng hệ thống trước khi thử nghiệm.
Đối với một số loại bóng đèn, tờ dữ liệu bóng đèn liên quan qui định giá trị lớn nhất của điện áp mạch hở trước khi đạt đến thời điểm te, lớn hơn hoặc bằng giá trị nhỏ nhất của điện áp mạch hở xác định sau khi đạt đến thời điểm te. Batát được thiết kế dùng cho các loại bóng đèn này không nhất thiết phải tăng điện áp mạch hở để khởi động đúng các bóng đèn này.
D.5.2. Khởi động không nung nóng trước
Bản thân phép đo điện áp mạch hở không nhất thiết đảm bào rằng balát sẽ khởi động bóng đèn dễ dàng và có dòng điện giai đoạn sáng mờ nhỏ nhất yêu cầu. Một số balát không thể cung cấp dòng điện cần thiết ngay từ đầu để đưa nhanh bóng đèn vượt qua trạng thái sáng mờ vào trạng thái hồ quang.
Để tránh trường hợp này, thử nghiệm trở kháng balát được thực hiện với điện trở thay thế bóng đèn.
Giá trị của điện trở thay thế bóng đèn và mức dòng điện nhỏ nhất cần đạt được ở điện trở này được chỉ ra trên tờ dữ liệu bóng đèn liên quan.
D.6. Yêu cầu phép đo
Vì các đặc tính trước khi khởi động và khi khởi động của balát điện tử không nhất thiết phải cung cấp điện áp và dòng điện ổn định nên cần phải áp dụng thiết bị và kỹ thuật đo phù hợp với các điều kiện này.
PHỤ LỤC E
(qui định)
Giao diện điều khiển dùng cho balát có điều khiển
E.1. Tổng quan
Phụ lục này qui định giao diện điều khiển dùng cho balát có điều khiển. Công suất phóng điện của balát điện tử được khống chế giữa giá trị nhỏ nhất/tắt và lớn nhất bằng cách đặt tín hiệu điều khiển vào các đầu nối điều khiển của balát.
Nếu tín hiệu điều khiển không được nối thì balát phải cung cấp giá trị công suất phóng điện lớn nhất như xác định trong TCVN 7590-1 (IEC 61347-1) và TCVN 7590-2-3 (IEC 61347-2-3) hoặc mức lỗi hệ thống, nếu thuộc đối tượng áp dụng.
Phụ lục này không đề cập đến các yêu cầu đối với khối điều khiển.
E.2. Điều khiển bằng điện áp một chiều
E.2.1. Sơ đồ mạch - quy định kỹ thuật về chức năng đối với điều khiển điện áp một chiều

Công suất phóng điện của balát có điều khiển được điều khiển bởi điện áp một chiều ở đầu vào điều khiển. Điện áp một chiều có các đặc tính dưới đây:
Dải tín hiệu điều khiển
V1,2 = từ 10 V đến 11 V: giá trị công suất phóng điện lớn nhất
V1,2 = từ 0 V đến 1 V: giá trị công suất phóng điện nhỏ nhất / quang thông đầu ra nhỏ nhất
V1,2 = từ 1 V đến 10 V: công suất phóng điện tăng từ giá trị nhỏ nhất đến giá trị lớn nhất
V1,2 = từ 0 V đến 11 V: bóng đèn làm việc ổn định với quang thông đầu ra ổn định
E.2.2. Sơ đồ nối
Tùy thuộc vào khả năng mang dòng, một số balát có điều khiển có thể nối với khối điều khiển theo cách dưới đây:

E.2.3. Quy định kỹ thuật về điện
E.2.3.1. Sơ đồ mạch điện
Balát có điều khiển là nguồn dòng

E.2.3.2. Giới hạn điện áp đầu vào điều khiển
Balát không được hỏng khi điện áp đầu vào điều khiển V1,2 nằm trong khoảng từ -20 V đến +20 V.
Balát không được sinh ra điện áp vượt quá các giá trị giới hạn đối với khối điều khiển và không được lớn hơn giá trị dưới đây trong bất kỳ trường hợp nào:
V1,2 nằm trong khoảng từ -20 V đến +20 V.
Các đầu nối điều khiển phải được bảo vệ khỏi phân cực ngược. Trong trường hợp phân cực ngược, balát phải làm việc với quang thông đầu ra nhỏ nhất hoặc không hoạt động.
Ở điện áp đầu vào điều khiển từ 0 V đến 11 V, quang thông đầu ra phải ổn định.
Điều này phải được xem xét bằng mắt.
E.2.3.3. Giới hạn dòng điện đầu vào điều khiển
Giới hạn đối với dòng điện đầu vào điều khiển, cần cung cấp cho khối điều khiển, nhỏ nhất là 10 mA và lớn nhất là 2 mA.
Giá trị dòng điện đầu vào điều khiển phải được công bố hoặc qui định trên balát.
E.2.3.4. Đóng nguồn
Cho phép đóng nguồn ở vị trí điều khiển độ sáng bất kỳ.
E.3. Điều khiển bằng điều biến độ rộng xung (PWM)
E.3.1. Sơ đồ mạch điện - qui định kỹ thuật về chức năng đối với điều khiển PWM

Công suất phóng điện của balát có điều khiển được khống chế bởi tín hiệu PWM trên đầu vào điều khiển của balát có điều khiển. Công suất phóng điện được thay đổi bằng cách thay đổi phần trăm của thời gian tại đó tín hiệu PWM ở Vtín hiệu. Tín hiệu PWM có các đặc tính như sau:

Điện áp của tín hiệu nằm trong khoảng từ Vtín hiệu (thấp) đến Vtín hiệu (cao), trong đó:
Vtín hiệu (thấp) nhỏ nhất là 0 V
Vtín hiệu (thấp) lớn nhất là 1,5 V
Vtín hiệu (cao) nhỏ nhất là 10 V
Vtín hiệu (cao) lớn nhất là 25 V
Tchu kỳ (chu kỳ thời gian) nhỏ nhất là 1 ms và lớn nhất là 10 ms.
Quang thông đầu ra đầy đủ khi độ rộng tín hiệu T(cao) từ 0 % đến 5 % ± 1 %.
Quang thông đầu ra là 1 % hoặc nhỏ nhất khi độ rộng tín hiệu T(cao) là 95 % ± 1 %.
Tắt nguồn khi độ rộng tín hiệu T(cao) > 95 %.
CHÚ THÍCH: Phần tín hiệu này được duy trì khi tắt nguồn. Tuy nhiên, nếu balát không có đặc tính này thì quang thông đầu ra của nó cần duy trì ở giá trị nhỏ nhất.
Không tắt nguồn khi độ rộng tín hiệu T(cao) < 95="">
E.3.2. Sơ đồ nối
Tùy thuộc vào khả năng mang dòng, một số balát có điều khiển có thể nối với một khối điều khiển theo cách sau đây:

E.3.3. Qui định kỹ thuật về điện
Khối điều khiển là nguồn dòng còn balát nhận dòng.
E.3.3.1. Giới hạn điện áp tín hiệu
Balát không được hỏng khi điện áp tín hiệu Vtín hiệu thấp hơn 25 V.
Đầu nối điều khiển phải được bảo vệ khỏi phân cực ngược. Trong trường hợp phân cực ngược, balát không được hoạt động.
E.3.3.2. Trở kháng đầu nối điều khiển
Trở kháng đầu nối điều khiển phải từ 1 kW đến 10 kW.
E.3.3.3. Dòng điện đầu vào
Giá trị dòng điện đầu vào ở điện áp 12 V ổn định phải được công bố hoặc ghi trên balát.
E.4. Ví dụ về đặc tính điều khiển

Đường cong điều chỉnh độ sáng đối với balát có quang thông đầu ra nhỏ nhất bằng 1 %

Đường cong điều chỉnh độ sáng đối với balát có quang thông đầu ra nhỏ nhất lớn hơn 1 %
E.4. Điều khiển bằng tín hiệu số
Tiêu chuẩn hóa giao diện điều khiển đối với "điều khiển bằng tín hiệu số" của balát điện tử nhằm đạt được tương tác vận hành của nhiều nhà cung ứng về balát điện tử và bộ điều khiển độ sáng, xuống thấp hơn mức của hệ thống quản lý tòa nhà sử dụng điều khiển nhiều khối chủ.
Vì vậy, giao diện này tuy mạnh nhưng để có ngưỡng thấp trong ứng dụng thì lại bị hạn chế về đặc điểm kỹ thuật là giá thành balát cao nếu muốn thực hiện nhanh. Lợi ích trực tiếp trong ứng dụng chủ yếu là: mạch điện đơn giản thông qua hệ thống dây điều khiển và không sử dụng rơle đóng cắt nguồn.
CHÚ THÍCH: Giao diện đối với tín hiệu số này là một ví dụ chấp nhận được mà việc vận hành tốt được chứng minh bằng thực tiễn. Các giao diện khác cũng có thể có khả năng này.
Tóm tắt qui định kỹ thuật
- Tối đa 64 balát được ấn định địa chỉ riêng rẽ trong một hệ thống.
- Balát không thể đóng vai trò là bộ điều khiển chủ.
- Các nhóm nhiều balát.
- Mã hóa hai giai đoạn để phát hiện lỗi (xem E.4.3.6, sơ đồ xung).
- Giao thức truyền khởi động-dừng không đồng bộ.
- Tốc độ truyền thông tin thấp: 1 200 bit/s.
- Điện áp rơi trên cáp cho phép: 2 V.
- Không có các vòng lặp nối đất vì sự cách ly trong balát.
Dung sai ở tất cả các qui định kỹ thuật liên quan đến thời gian đề cập trong tiêu chuẩn phải là ± 10 % nếu không qui định giá trị nhỏ nhất/giá trị lớn nhất.
Trở kháng đầu nối điều khiển (xem hình E.1): Rin ³ 8 kW không đổi ở điện áp đầu vào cao điển hình;
Cin £ 1 nF;
Lin £ 1 mH.

Hình E.1 - Sơ đồ thay thế ở đầu nối điều khiển của balát
Có thể tăng độ mạnh bằng cách tiến hành chọn lựa:
- đầu vào giao diện không nhạy với cực tính;
- bảo vệ quá điện áp đối với điện áp nguồn lưới ngẫu nhiên giữa các dây điều khiển.
Đặc tính truyền
Tốc độ truyền được biểu diễn bằng độ rộng băng tần, được quy định là 1 200 Hz đối với kênh truyền đi và kênh nhận về.
Tất cả các mức điện áp và dòng điện quy định đều liên quan đến đầu nối của balát điện tử.
Một khung bản tin truyền đi chứa 19 bit (xem E.4.3.6: Sơ đồ xung):
- 1 bit bắt đầu
- 1 byte địa chỉ: 1 bit địa chỉ riêng rẽ hoặc nhóm, 6 bit địa chỉ, 1 bit lựa chọn
- 1 byte dữ liệu: 8 bit dữ liệu
- 2 bit kết thúc
Một khung bản tin nhận về chứa 11 bit (xem E.4.3.6: sơ đồ xung);
- 1 bit bắt đầu
- 1 byte dữ liệu: 8 bit dữ liệu
- 2 bit kết thúc
Điều kiện thử nghiệm
Điều kiện thử nghiệm đối với balát theo TCVN 7590-1 (IEC 61347-1), phụ lục H. Trong trường hợp nguồn lưới bị ngắt (0,2 s), các điều kiện thử nghiệm theo IEC 60669-2-1.
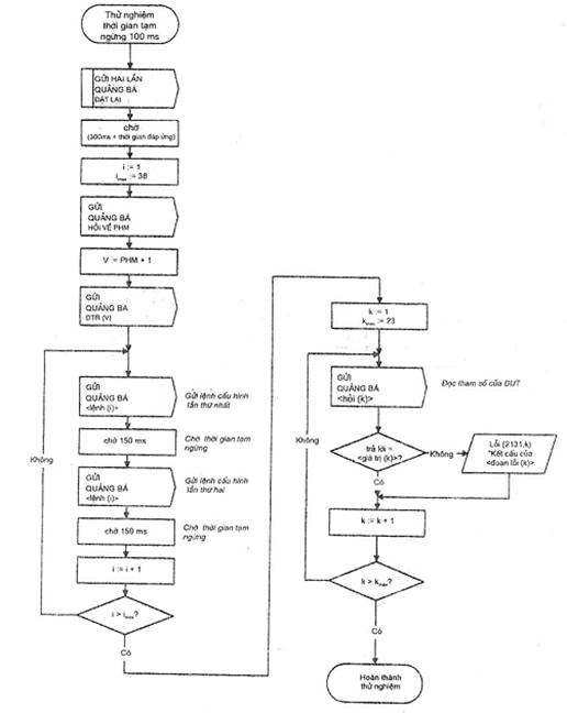
Để đảm bảo tính tương tác của các balát của các nhà chế tạo khác nhau, các qui trình thử nghiệm được đưa ra để thử nghiệm sự thể hiện chính xác của các tham số và lệnh qui định trong tiêu chuẩn này.
Các qui trình thử nghiệm dưới đây được xác định (xem phụ lục G) và mô tả theo dạng lưu đồ:
- G.1. Trình tự thử nghiệm "Tham số vận hành vật lý"
- G.2. Trình tự thử nghiệm "Lệnh cấu hình"
- G.3. Trình tự thử nghiệm "Lệnh điều khiển công suất phóng điện"
- G.4. Trình tự thử nghiệm "Phân bổ địa chỉ vật lý"
- G.5. Trình tự thử nghiệm "Phân bổ địa chỉ ngẫu nhiên"
- G.6. Trình tự thử nghiệm "Câu hỏi và lệnh dự trữ"
Ghi nhãn đầu nối
Cả hai đầu nối của giao diện phải ghi nhãn "DA” đối với dữ liệu.
Nếu giao diện nhạy với cực tính thì đầu nối phải ghi nhãn "+" và "-" tương ứng.
Khuyến cáo chung
Trong tiêu chuẩn này, "bóng đèn" được sử dụng cho các ứng dụng trong đó balát mắc với một hoặc nhiều bóng đèn.
Nếu balát được "tắt” thì phải hiểu là balát vẫn được cấp điện từ nguồn lưới nhưng ở chế độ chờ.
Nếu không có thay đổi chính thức trong tiêu chuẩn này thì không được sử dụng lệnh dự trữ; hạn chế với KIỂU THIẾT BỊ 0; xem lệnh 272.
E.4.1. Qui định kỹ thuật về điện
E.4.1.1. Thông số điện áp
Mức tín hiệu qui định trong hình E.2 được xem là hợp lý để balát điện tử làm việc tin cậy ở nhiệt độ làm việc qui định của balát.
Thông thường, điện áp giao diện là cao nếu không có sự trao đổi thông tin (trạng thái rỗi).
Các đường dốc của tín hiệu dữ liệu nhận và truyền phải là 10 ms £ tgiảm < 100="">ms và 10 ms £ ttăng £ 100 ms ở các đầu nối của balát có giao diện số.
Các giá trị tgiảm và ttăng qui định có thể đạt được đối với mọi cấu hình chiều dài dây và cáp.

Hình E.2 - Hẹn giờ theo yêu cầu tại các đầu nối balát có giao diện số
Dải điện áp phải từ 9,5 V đến 22,5 V đối với "mức cao" và từ -6,5 V đến +6,5 V với "mức thấp" tùy theo từng trường hợp. Từ 6,5 V đến 9,5 V là không xác định mức.
E.4.1.2. Thông số dòng điện
Ở trạng thái không hoạt động, dòng điện nhận được của balát không được vượt quá 2 mA ở điện áp £ 22,5 V do số lượng balát thực tế lớn nhất trên một đơn nguyên điều khiển. Điều này phải được từng nhà chế tạo balát đảm bảo.
Balát phải có khả năng cung cấp ít nhất 250 mA ở điện áp £ 4,5 V ở trạng thái hoạt động. Balát phải giữ được điện áp giao diện nhỏ hơn 4,5 V.
Nguồn cung cấp của giao diện phải hạn chế dòng điện cung cấp tối đa là 250 mA trong tất cả các trường hợp. Mạch hạn chế dòng điện này phải tác động trước 10 ms.
Qui định kỹ thuật của giao diện ở đầu nối balát phải là:
- ở trạng thái hoạt động: mức điện áp thấp £ 4,5 V; mức dòng điện cao £ 250 mA (giới hạn bởi nguồn cung cấp);
- ở trạng thái không hoạt động: mức điện áp cao ≤ 22,5 V; mức điện áp thấp ≤ 6,5 V; mức dòng điện cao ≤ 2 mA.
Xem E.4.3.9 và hình E.3: Thông số điện áp.

Hình E.3. Mức điện áp và dòng điện dùng cho kênh truyền đi và kênh nhận về ở các đầu nối giao diện số của balát
E.4.2. Qui định kỹ thuật về hoạt động
E.4.2.1. Phương thức hoạt động
Phương pháp hoạt động
Balát làm việc ở phương thức điều khiển - chấp hành trong đó balát là khối chấp hành và khối điều khiển là khối chủ. Vì vậy, balát chỉ truyền thông tin khi có yêu cầu và balát không có đặc tính hỗ trợ tránh xung đột hoặc kiểm soát xung đột trong phương thức nhận.
Đường cong logarit điều khiển độ sáng, mức công suất phóng điện và độ chính xác
Mức điều khiển độ sáng thấp nhất của balát là 0,1 % và phải được gán giá trị bằng 1 trong dãy từ 1 đến 254 (điều khiển độ sáng tuyệt đối). Mức công suất phóng điện cao nhất của balát (100 %) phải được gán với giá trị số là 254. Đường cong logarit điều khiển độ sáng từ 0,1 % đến 100 % được xác định (xem E.4.3.7 và E.4.3.8). Vì có nhiều ảnh hưởng khác, các mức điều khiển độ sáng chỉ có thể có nghĩa là mức công suất phóng điện của bóng đèn.
Độ chính xác tương đối của đường cong điều khiển độ sáng phải là ±1/2 bước, đơn điệu. Độ chính xác tuyệt đối của mức công suất phóng điện phải được nhà chế tạo balát qui định.
Đóng nguồn
Tín hiệu giao diện phải được nhận chính xác trong vòng 0,5 s sau khi "đóng nguồn".
Tại thời điểm sớm nhất sau 0,1 s nữa, balát phải chuyển sang "mức đóng nguồn" thông qua nung nóng trước (nếu thuộc đối tượng áp dụng) và giai đoạn mồi. Balát không được ở trạng thái đặt lại.
Trong thời gian 0,1 s, nếu không đạt được "mức đóng nguồn", balát phải tác động trở lại bằng một lệnh thích hợp.
Lỗi giao diện
Trong trường hợp điện áp rỗi của giao diện luôn thấp hơn dải mức cao của máy thu qui định (xem E.4.3.9) trong thời gian lâu hơn 500 ms, balát phải kiểm tra nội dung của "MỨC LỖl HỆ THỐNG".
Nếu "MASK" được lưu lại, balát phải ở nguyên trạng thái của nó (không thay đổi mức công suất phóng điện, không đóng hoặc ngắt nguồn). Trong trường hợp có lưu giữ bất kỳ giá trị nào khác, balát phải chuyển đến mức công suất phóng điện này ngay lập tức mà không giảm độ sáng. Sau khi trở lại điện áp rỗi, balát không được thay đổi trạng thái của nó.
Mức nhỏ nhất và Iớn nhất
Việc lập trình MỨC NHỎ NHẤT cao hơn hoặc MỨC LỚN NHẤT thấp hơn mức công suất phóng điện thực phải đặt mức công suất phóng điện thực về MỨC NHỎ NHẤT hoặc MỨC LỚN NHẤT mới này. Việc lập trình này không được ảnh hưởng đến mức công suất phóng điện thực.
Tất cả các mức công suất phóng điện lưu trong balát không được bị hạn chế do giá trị đặt MỨC NHỎ NHẤT và MỨC LỚN NHẤT. Tuy nhiên, các mức này sẽ làm cho balát hoạt động ở MỨC NHỎ NHẤT hoặc MỨC LỚN NHẤT nếu giá trị lưu giữ thấp hơn MỨC NHỎ NHẤT hoặc cao hơn MỨC LỚN NHẤT.
Các mức công suất phóng điện "0" (TẮT) và "255" (MASK) không được bị ảnh hưởng do giá trị đặt MỨC NHỎ NHẤT và MỨC LỚN NHẤT.
Thời gian đáp ứng của tổ hợp balát - bóng đèn
Nếu nhận được lệnh thứ hai trong quá trình điều chỉnh độ sáng bất định (<0,707 s)="" thì="" giá="" trị="" cuối="" cùng="" của="" lệnh="" thứ="" hai="" phải="" được="" thiết="">
E.4.2.2. Giao thức truyền
Hẹn giờ
Các yêu cầu đối với việc truyền dẫn như sau (xem hình E.4.):
- Thời gian đặt giữa hai khung truyền đi liên tiếp tối thiểu phải là 9,17 ms. Khi đó, 4 khung truyền đi cộng với các giai đoạn 9,17 ms phải vừa đúng 100 ms.
- Thời gian đặt giữa các khung truyền đi và khung nhận về phải từ 2,92 ms đến 9,17 ms. Khối điều khiển phải đợi đến 9,17 ms. Nếu không có khung nhận về sau 9,17 ms thì được hiểu là không có câu trả lời.
- Thời gian đặt giữa khung truyền đi và khung nhận về tối thiểu phải là 9,17 ms.
Trong một số trường hợp nhất định, thời gian lặp lại lệnh phải là 100 ms (1 khung truyền đi trong 100 ms). Điều này được đề cập rõ ràng ở các lệnh liên quan.

Hình E.4 - Ví dụ về thời gian lặp lại lệnh
Kết cấu khung
Khung truyền đi phải gồm các bit mã hóa hai giai đoạn: 1 bit bắt đầu (logic "1"), 1 byte địa chỉ và 1 byte dữ liệu. Khung này phải kết thúc bằng 2 bit kết thúc (rỗi). Các bit kết thúc không được có bất kỳ thay đổi nào về giai đoạn (xem E.4.3.6: Sơ đồ xung).
Khung nhận về phải gồm các bit mã hóa hai giai đoạn: 1 bit bắt đầu (logic "1") và 1 byte địa chỉ. Khung này phải kết thúc bằng 2 bit kết thúc (rỗi). Các bit kết thúc không được có bất kỳ thay đổi nào về giai đoạn (xem E.4.3.6: Sơ đồ xung).
Kết cấu khung phải được thử nghiệm theo khối nhận. Trong trường hợp vi phạm mã, phải bỏ qua khung. Sau khi xảy ra vi phạm mã 1,7 ms, balát phải sẵn sàng để nhận dữ liệu.
Các lệnh hỏi phải có dạng để có thể trả lời "có" hoặc "không” hoặc 8 bit thông tin. Các câu trả lời phải được mã hóa hai giai đoạn ngoại trừ câu trả lời "không":
'Có" 1111 1111
"Không": Balát không được tác động trở lại
8 bit thông tin: XXXX XXXX
E.4.3. Qui định kỹ thuật đối với lệnh
E.4.3.1. Kết cấu của lệnh số
Tất cả các balát phải có khả năng có 1 địa chỉ rút gọn và 16 địa chỉ nhóm và phải có khả năng tác động trở lại với các lệnh phát đi cho nhiều địa chỉ thu nhận[1].
Tất cả các balát phải có khả năng lưu giữ 16 chuỗi liên tục, tốc độ điều chỉnh độ sáng, thời gian điều chỉnh độ sáng, MỨC NHỎ NHẤT, MỨC LỚN NHẤT, MỨC ĐÓNG NGUỒN và MỨC LỖI HỆ THỐNG.
Tất cả các balát phải có khả năng gửi lại thông tin khi có yêu cầu.
Công bố các biến số
|
|
BIẾN SỐ |
GIÁ TRỊ MẶC ĐỊNH (balát xuất xưởng) |
GIÁ TRỊ ĐẶT LẠI |
DẢI HIỆU LỰC |
BỘ NHỚb |
|
|
"MỨC ĐIỀU CHỈNH ĐỘ SÁNG THỰC TẾ" |
???? ???? |
254 |
0, nhỏ nhất - lớn nhất |
1 byte RAM |
|
a |
"MỨC ĐÓNG NGUỒN" |
254 |
254 |
1 - 254 |
1 byte |
|
b |
"MỨC LỖI HỆ THỐNG" |
254 |
254 |
0 - 255 ("MASK") |
1 byte |
|
|
"MỨC NHỎ NHẤT" |
"MỨC NHỎ NHẤT VẬT LÝ" |
"MỨC NHỎ NHẤT VẬT LÝ" |
MỨC NHỎ NHẤT - LỚN NHẤT VẬT LÝ |
1 byte |
|
|
"MỨC LỚN NHẤT" |
254 |
254 |
Mức nhỏ nhất - 254 |
1 byte |
|
|
"TỐC ĐỘ ĐIỀU CHỈNH ĐỘ SÁNG" |
7 (45 nấc/s) |
7 (45 nấc/s) |
1 - 15 |
4 bytes |
|
|
"THỜI GIAN ĐIỀU CHỈNH ĐỘ SÁNG" |
0 (không điều chỉnh) |
0 (không điều chỉnh) |
0 - 15 |
4 bytes |
|
|
"ĐỊA CHỈ TẮT" |
255 ("MASK") không có địa chỉ |
không thay đổi |
0 - 63, 255 ("MASK") |
1 byte |
|
|
"ĐỊA CHỈ TÌM KIẾM" |
FF FF FF |
FF FF FF |
00 00 00 - FF FF FF |
3 bytes RAM |
|
|
"ĐỊA CHỈ NGẪU NHIÊN" |
FF FF FF |
FF FF FF |
00 00 00 - FF FF FF |
3 bytes |
|
|
"NHÓM 0-7" |
0000 0000 (không có nhóm) |
0000 0000 (không có nhóm) |
0 - 255 |
1 byte |
|
|
"NHÓM 8-15" |
0000 0000 (không có nhóm) |
0000 0000 (không có nhóm) |
0 - 255 |
1 byte |
|
|
"ĐOẠN 0-15" |
255 ("MASK") |
255 ("MASK") |
255 ("MASK") |
16 bytes |
|
|
''THÔNG TIN TRẠNG THÁI" |
???? ???? |
0?100??? |
0 - 255 |
1 byte RAM |
|
|
"SỐ PHIÊN BẢN" |
xem lệnh 151 |
không thay đổi |
0 - 255 |
1 byte ROM |
|
|
"KIỂU THIẾT BỊ" |
0 |
0 |
0 - 255 |
1 byte ROM |
|
|
"MỨC NHỎ NHẤT VẬT LÝ" |
thử nhanh tại xưởng |
thử nhanh tại xưởng |
1 - 254 |
1 byte ROM |
|
|
? = không xác định a Công suất phóng điện thực tế phải được giới hạn trong dải mức nhỏ nhất/lớn nhất (xem E.4.2.1). b Bộ nhớ lưu giữ (thời gian lưu giữ vô hạn) nếu không có qui định khác. |
||||
E.4.3.2. Địa chỉ
Tất cả các balát tiêu chuẩn phải có khả năng tác động trở lại với địa chỉ rút gọn, 16 địa chỉ nhóm và quảng bá. Phải sử dụng sơ đồ địa chỉ dưới đây.
|
Kiểu địa chỉ: |
byte địa chỉ |
|
|
Địa chỉ rút gọn hoặc nhóm |
YAAAAAAS |
|
|
64 địa chỉ rút gọn |
0 - 63 |
0AAAAAAS |
|
16 địa chỉ nhóm |
0 - 15 |
100AAAAS |
|
quảng bá |
1111111S |
|
|
Lệnh đặc biệt: |
byte địa chỉ |
|
|
Một phần của lệnh địa chỉ |
101CCCC1 |
|
|
và |
110CCCC1 (xem E.4.3.3.4) |
|
A: bit địa chỉ có nghĩa
S: bit chọn: S = "0" theo mức công suất phóng điện trực tiếp
S = "1" theo lệnh
C: bit "LỆNH ĐỊA CHỈ" có nghĩa
Y: địa chỉ rút gọn hoặc địa chỉ nhóm hoặc Y = "0" địa chỉ rút gọn
quảng bá Y = "1" địa chỉ nhóm hoặc quảng bá
Bit thứ tám của byte đầu tiên phải được dùng làm bit chọn. Bit này định ra điều khiển mức công suất phóng điện trực tiếp hay lệnh diễn ra tiếp theo ở byte thứ hai.
Việc mở rộng không gian địa chỉ sau này phải tránh ba bit đầu tiên quan trọng nhất là 101 và 110. Các tổ hợp này được dùng làm lệnh đặc biệt (xem E.4.3.3.4).
Khi balát được lắp vào hệ thống, nó đã có sẵn một địa chỉ rút gọn hoặc chỉ tác động trở lại với lệnh quảng bá. Địa chỉ rút gọn được cho bởi phần cứng hoặc sử dụng lệnh xác định. Các địa chỉ nhóm phải được lập trình sử dụng lệnh xác định.
E.4.3.3. Tập hợp lệnh
Trong các byte lệnh dưới đây "X" thay cho "0" hoặc "1". Lời giải thích được viết nghiêng.
Mỗi lệnh mới phải được xử lý ngay lập tức sau khi nhận nếu không có qui định nào khác.
E.4.3.3.1. Lệnh điều khiển công suất phóng điện
Lệnh điều khiển công suất phóng điện nhận được trong quá trình điều chỉnh độ sáng phải dừng được quá trình điều chỉnh và lệnh này được xử lý ngay lập tức.
Nếu phải tắt điện một bóng đèn đang sáng thì nấc từ "MỨC NHỎ NHẤT" đến "TẮT" phải được xem xét để tính thời gian điều chỉnh độ sáng.
Nếu phải mồi và điều chỉnh độ sáng bóng đèn đến giá trị nhất định thì nấc từ "TẮT" đến "MỨC NHỎ NHẤT" không cần xem xét khi tính thời gian điều chỉnh độ sáng.
Khi mức cần đạt đến nhỏ hơn mức nhỏ nhất thì phải đặt thời gian điều chỉnh độ sáng với mức cần đạt đến là mức nhỏ nhất.
Khi mức cần đạt đến lớn hơn mức lớn nhất thì phải đặt thời gian điều chỉnh độ sáng với mức cần đạt đến là mức lớn nhất.
CHÚ THÍCH: Để có hoạt động đồng nhất, khối điều khiển cần quan tâm đến chênh lệnh giữa các thời gian mồi của các kiểu balát khác nhau.
E.4.3.3.1.1. Lệnh điều khiển công suất phóng điện trực tiếp: YAAA AAA0 XXXX XXXX
Đặt mức công suất phóng điện trực tiếp với thời gian điều chỉnh độ sáng thực tế theo công thức sau

Lệnh điều khiển trực tiếp ở ngoài "MỨC LỚN NHẤT" và "MỨC NHỎ NHẤT" phải đặt mức công suất phóng điện đến mức lớn nhất và nhỏ nhất tương ứng. Nếu bóng đèn đang ở trạng thái tắt thì nó phải được mồi bằng lệnh này.
Có hai lệnh điều khiển trực tiếp có ý nghĩa đặc biệt:
0000 0000 balát điều khiển giảm độ sáng xuống "MỨC NHỎ NHẤT” với thời gian điều chỉnh thực tế rồi tắt điện.
1111 1111 nghĩa là "MASK” hoặc "NGỪNG ĐIỀU CHỈNH ĐỘ SÁNG"; giá trị này phải được bỏ qua, và do đó, không lưu trong bộ nhớ. Nếu nhận được "MASK" trong quá trình nung nóng trước thì balát phải duy trì ở vị trí tắt điện.
E.4.3.3.1.2. Các lệnh điều khiển công suất phóng điện gián tiếp
Lệnh 0: YAAA AAA1 0000 0000 "TẮT"
Bóng đèn tắt ngay mà không điều chỉnh độ sáng
Lệnh 1: YAAA AAA1 0000 0001 "TĂNG"
Tăng độ sáng trong thời gian 200 ms (thời gian thực hiện) sử dụng lệnh 'TỐC ĐỘ ĐIỀU CHỈNH ĐỘ SÁNG' được chọn.
Không thay đổi nếu đầu ra công suất phóng điện đang ở "MỨC LỚN NHẤT"
Nếu lệnh này được nhận lại trong khi đang thực hiện nó thì thời gian thực hiện phải được bắt đầu lại.
Lệnh này chỉ có hiệu lực với balát có bóng đèn đang sáng. Bóng đèn không được mồi bằng lệnh này.
Lệnh 2: YAAA AAA1 0000 0010 "GIẢM"
Giảm độ sáng trong thời gian 200 ms (thời gian thực hiện) sử dụng lệnh 'TỐC ĐỘ ĐIỀU CHỈNH ĐỘ SÁNG' được chọn.
Không thay đổi nếu đầu ra công suất phóng điện luôn ở "MỨC NHỎ NHẤT"
Nếu lệnh này được nhận lại trong khi đang thực hiện nó thì thời gian thực hiện phải được bắt đầu lại. Bóng đèn không được tắt điện bởi lệnh này.
Lệnh 3: YAAA AAA1 0000 0011 "TĂNG THEO NẤC"
Đặt mức công suất phóng điện thực tế lên cao hơn một nấc ngay lập tức mà không điều chỉnh độ sáng.
Không thay đổi nếu đầu ra công suất phóng điện đang ở "MỨC LỚN NHẤT"
Lệnh này chỉ ảnh hưởng đến balát có bóng đèn đang sáng. Bóng đèn không được mồi bằng lệnh này.
Lệnh 4: YAAA AAA1 0000 0100 "GIẢM THEO NẤC"
Đặt mức công suất phóng điện thực tế xuống thấp hơn một nấc ngay lập tức mà không điều chỉnh độ sáng.
Bóng đèn không được tắt điện bởi lệnh này.
Không thay đổi nếu đầu ra công suất phóng điện đang ở "MỨC NHỎ NHẤT"
Lệnh 5: YAAA AAA1 0000 0101 "GỌI LẠI MỨC LỚN NHẤT"
Đặt mức công suất phóng điện thực tế đến "MỨC LỚN NHẤT" mà không điều chỉnh độ sáng. Nếu bóng đèn đang tắt thì nó phải được mồi bằng lệnh này.
Lệnh 6: YAAA AAA1 0000 0110 "GỌI LẠI MỨC NHỎ NHẤT"
Đặt mức công suất phóng điện thực tế ở "MỨC NHỎ NHẤT" mà không điều chỉnh độ sáng. Nếu bóng đèn đang tắt thì nó phải được mồi bằng lệnh này.
Lệnh 7: YAAA AAA1 0000 0111 "GIẢM THEO NẤC VÀ TẮT"
Đặt mức công suất phóng điện thực tế xuống thấp hơn một nấc ngay lập tức mà không điều chỉnh độ sáng.
Nếu mức công suất phóng điện đang ở "MỨC NHỎ NHẤT" thì bóng đèn phải được tắt bởi lệnh này.
Lệnh 8: YAAA AAA1 0000 1000 "BẬT VÀ TĂNG THEO NẤC"
Đặt mức công suất phóng điện thực tế đến một nấc cao hơn ngay lập tức mà không điều chỉnh độ sáng.
Nếu bóng đèn tắt thì nó phải được mồi bằng lệnh này và phải được đặt ở "MỨC NHỎ NHẤT”.
Lệnh 9-15: YAAA AAA1 0000 1XXX
Dự trữ dùng cho các mục đích sau này.
Lệnh 16-31: YAAA AAA1 0001 XXXX "THUỘC VỀ ĐOẠN"
Đặt mức công suất phóng điện thực tế ở giá trị lưu giữ cho đoạn XXXX sử dụng thời gian điều chỉnh độ sáng thực tế.
Nếu balát không thuộc đoạn XXXX thì mức công suất phóng điện giữ nguyên không đổi.
Nếu bóng đèn tắt thì nó phải được mồi bằng lệnh này.
Nếu giá trị lưu giữ cho đoạn XXXX bằng không và bóng đèn đang sáng thì bóng đèn phải tắt bởi lệnh này sau thời gian điều chỉnh độ sáng.
E.4.3.3.2. Lệnh cấu hình
Mỗi lệnh cấu hình (32-128) phải được nhận lần thứ hai trong 100 ms tiếp theo trước khi nó được tiến hành để tăng xác suất nhận đúng. Giữa hai lệnh này không được nhận bất kỳ lệnh nào khác ấn định địa chỉ của cũng balát đó, nếu có thì các lệnh này phải được bỏ qua và trình tự cấu hình tương ứng phải hủy bỏ.
Tất cả các giá trị của DTR phải được kiểm tra dựa trên các giá trị đề cập ở E.4.3.1, DẢI HIỆU LỰC, tức là giá trị phải được đặt đến giới hạn trên/dưới nếu nó cao hơn/thấp hơn dải hiệu lực xác định trong E.4.3.1.
E.4.3.3.2.1. Lệnh cấu hình chung
Lệnh 32: YAAA AAA1 0010 0000 "ĐẶT LẠI"
Sau lần thứ hai nhận lệnh này, các biến số trong bộ nhớ lưu giữ (xem E.4.3.1) phải được thay đổi đến các giá trị đặt lại của chúng. Không nhất thiết là bất kỳ lệnh nào mà balát nhận được chính xác trong 300 ms tiếp theo đều làm theo lệnh này.
Lệnh 33: YAAA AAA1 0010 0001 "LƯU MỨC THỰC TẾ TRONG DTR"
Mức công suất phóng điện thực tế được lưu vào DTR mà không thay đổi cường độ sáng.
CHÚ THÍCH: Nếu balát đang trong quá trình điều chỉnh độ sáng thì đó là mức tạm thời, không phải là mức cuối cùng được lưu giữ.
Lệnh 34-41: YAAA AAA1 0010 XXXX
Dự trữ dùng cho các mục đích sau này.
E.4.3.3.2.2. Đặt các tham số công suất phóng điện
Lệnh 42: YAAA AAA1 0010 1010 ’’LƯU DTR LÀ MỨC LỚN NHẤT"
Lưu giá trị trong "thanh ghi truyền dữ liệu" là "MỨC LỚN NHẤT" mới.
Lệnh 43: YAAA AAA1 0010 1011 "LƯU DTR LÀ MỨC NHỎ NHẤT"
Lưu giá trị trong "thanh ghi truyền dữ liệu" là "MỨC NHỎ NHẤT" mới. Nếu giá trị này thấp hơn "MỨC NHỎ NHẤT VẬT LÝ" của balát thì lưu "MỨC NHỎ NHẤT VẬT LÝ" là "MỨC NHỎ NHẤT'' mới.
Lệnh 44: YAAA AAA1 0010 1100 "LƯU DTR LÀ MỨC LỖI HỆ THỐNG"
Lưu giá trị trong "thanh ghi truyền dữ liệu" là "MỨC LỖI HỆ THỐNG" mới.
Lệnh 45: YAAA AAA1 0010 1101 "LƯU DTR LÀ MỨC ĐÓNG NGUỒN"
Lưu giá trị trong "thanh ghi truyền dữ liệu" là "MỨC ĐÓNG NGUỒN" mới.
Lệnh 46: YAAA AAA1 0010 1110 "LƯU DTR LÀ THỜI GIAN ĐIỀU CHỈNH ĐỘ SÁNG"
Đặt "THỜI GIAN ĐIỀU CHỈNH ĐỘ SÁNG" đến giá trị theo công thức sau:
![]()
với X = 1 - 15;
(dung sai: ±
nấc; đơn điệu). Xem E.4.3.10: Thời
gian điều chỉnh và tốc độ điều chỉnh độ sáng.
X = 0 nghĩa là không điều chỉnh (< 0,7="">
Thời gian điều chỉnh qui định thời gian để thay đổi mức công suất phóng điện từ mức thực tế đến mức yêu cầu. Trong trường hợp bóng đèn tắt, thời gian điều chỉnh độ sáng không bao gồm thời gian nung nóng trước và thời gian mồi.
Thời gian điều chỉnh độ sáng mới phải có hiệu lực sau khi nhận lệnh công suất phóng điện tiếp theo.
Nếu thời gian điều chỉnh độ sáng mới được tải về trong khi thực hiện quá trình điều chỉnh thì quá trình này phải kết thúc trước khi sử dụng giá trị mới.
Lệnh 47: YAAA AAA1 0010 1111 "LƯU DTR LÀ TỐC ĐỘ ĐIỀU CHỈNH"
Đặt "TỐC ĐỘ ĐIỀU CHỈNH ĐỘ SÁNG" đến giá trị theo công thức sau:
(nấc/s)
với X = 1 - 15;
(dung sai: ±
nấc; đơn điệu). Xem E.4.3.10: Thời
gian điều chỉnh và tốc độ điều chỉnh độ sáng.
Tốc độ điều chỉnh độ sáng qui định tốc độ, tính theo nấc/s, để thay đổi mức công suất phóng điện.
Tốc độ điều chỉnh độ sáng mới phải có hiệu lực sau khi nhận lệnh công suất phóng điện tiếp theo. Nếu tốc độ điều chỉnh độ sáng mới được tải về trong khi thực hiện quá trình điều chỉnh thì quá trình này phải kết thúc trước khi sử dụng giá trị mới.
Lệnh 48-63: YAAA AAA1 0011 XXXX
Dự trữ dùng cho các mục đích sau này.
Lệnh 64-79: YAAA AAA1 0100 XXXX "LƯU DTR LÀ ĐOẠN"
Lưu giá trị trong thanh ghi truyền dữ liệu là mức mới của đoạn XXXX.
E.4.3.3.2.3. Đặt tham số hệ thống
Lệnh 80-95: YAAA AAA1 0101 XXXX "XÓA KHỎI ĐOẠN"
Loại balát ra khỏi đoạn XXXX.
Loại balát ra khỏi đoạn XXXX nghĩa là lưu giữ 1111 1111 ("MASK" hoặc "KHÔNG THAY ĐỔI") trong thanh ghi đoạn XXXX.
Lệnh 96-111: YAAA AAA1 0110 XXXX "THÊM VÀO NHÓM"
Thêm balát vào nhóm XXXX.
Lệnh 112-127: YAAA AAA1 0111 XXXX "XÓA KHỎI NHÓM"
Loại balát ra khỏi nhóm XXXX.
Loại balát ra khỏi nhóm XXXX nghĩa là lưu 0 trong thanh ghi nhóm.
Lệnh 128: YAAA AAA1 1000 0000 "LƯU DTR LÀ ĐỊA CHỈ RÚT GỌN"
Lưu giá trị trong DTR là địa chỉ rút gọn mới.
Kết cấu của DTR phải là: XXXX XXXX = 0AAA AAA1 hoặc 1111 1111 ("MASK"). MASK sẽ xóa địa chỉ rút gọn.
Lệnh 129-143: YAAA AAA1 1000 XXXX
Dự trữ dùng cho các mục đích sau này.
E.4.3.3.3. Lệnh hỏi
Lệnh hỏi phải được ấn định địa chỉ cho từng balat cụ thể. Nếu ấn định địa chỉ cho nhóm hoặc quảng bá thì câu trả lời có thể chồng chéo khi tất cả các balát được ấn định địa chỉ đều trả lời.
Các lệnh hỏi phải là loại sao cho câu trả lời là "có”, "không" hoặc 8 bit thông tin. Câu trả lời phải được mã hóa hai giai đoạn trừ câu trả lời "không":
"Có": 1111 1111
"Không": Balát không tác động trở lại
8 bit thông tin: XXXX XXXX
E.4.3.3.3.1. Câu hỏi liên quan đến thông tin trạng thái
Nếu các tham số liệt kê trong E.4.3.1 có các giá trị đặt lại của chúng thì balát phải ở "TRẠNG THÁI ĐẶT LẠI".
Lệnh 144: YAAA AAA1 1001 0000 "TRẠNG THÁI HỎI"
Câu trả lời là byte "THÔNG TIN TRẠNG THÁI" như sau:
bit 0 Trạng thái của balát; "0" = đạt;
bit 1 Sự cố bóng đèn; "0" = đạt;
bit 2 Nguồn công suất phóng điện của bóng đèn; "0" = tắt;
bit 3 Hỏi: Lỗi giới hạn; "0" = mức năng lượng vừa yêu cầu nằm trong khoảng MỨC NHỎ NHẤT và MỨC LỚN NHẤT hoặc TẮT;
bit 4 Sẵn sàng điều chỉnh độ sáng; "0" = sẵn sàng điều chỉnh độ sáng; "1" = đang trong chế độ điều chỉnh độ sáng;
bit 5 Hỏi: "TRẠNG THÁI ĐẶT LẠI"? "0" = "không";
bit 6 Hỏi: thiếu địa chỉ rút gọn? "0" = "không";
bit 7 Hỏi: "SỰ CỐ NGUỒN"? "0" = "Không"; Nhận lệnh "ĐẶT LẠI" hoặc lệnh điều khiển công suất phóng điện sau lần đóng nguồn cuối cùng.
"THÔNG TIN TRẠNG THÁI" phải sẵn có trong RAM của balát và phải được balát cập nhật thường xuyên theo tình huống thực tế.
Lệnh 145: YAAA AAA1 1001 0001 "HỎI VỀ BALÁT"
Hỏi nếu balát có địa chỉ cho trước có khả năng kết nối. Câu trả lời phải là "có" hoặc "không".
Lệnh 146: YAAA AAA1 1001 0010 "HỎI VỀ SỰ CỐ BÓNG ĐÈN"
Hỏi nếu có bóng đèn có sự cố với địa chỉ cho trước. Câu trả lời phải là "có" hoặc "không".
Lệnh 147: YAAA AAA1 1001 0011 "HỎI VỀ ĐÓNG NGUỒN CHO BÓNG ĐÈN"
Hỏi nếu bóng đèn làm việc ở địa chỉ cho trước. Câu trả lời phải là "có" hoặc "không"
Lệnh 148: YAAA AAA1 1001 0100 "HỎI VỀ LỖI GIỚI HẠN"
Hỏi nếu không thể đáp ứng yêu cầu cuối cùng về mức công suất phóng điện ở địa chỉ cho trước, vì nó cao hơn MỨC LỚN NHẤT hoặc thấp hơn MỨC NHỎ NHẤT. Câu trả lời phải là "có" hoặc "không".
Lệnh 149: YAAA AAA1 1001 0101 "HỎI VỀ TRẠNG THÁI ĐẶT LẠI"
Hỏi nếu balát có ở "trạng thái đặt lại”. Câu trả lời phải là "có" hoặc "không".
Lệnh 150: YAAA AAA1 1001 0110 "HỎI VỀ THIẾU ĐỊA CHỈ RÚT GỌN”
Hỏi nếu balát không có "địa chỉ rút gọn". Câu trả lời phải là "có" hoặc "không".
Câu trả lời phải là "có" nếu balát không có địa chỉ rút gọn.
Lệnh 151: YAAA AAA1 1001 0111 "HỎI VỀ SỐ PHIÊN BẢN"
Hỏi về số phiên bản của tiêu chuẩn IEC phù hợp với phần mềm và phần cứng của balát hiện hành. "SỐ PHIÊN BẢN" phải được lưu ở ROM. Câu trả lời phải là 'SỐ PHIÊN BẢN’ là một số 8 bit 'XXXX 0000'. 4 bit đầu (XXXX) thể hiện số phiên bản của tiêu chuẩn này.
'SỐ PHIÊN BẢN' thực tế là 0000 0000.
Lệnh 152: YAAA AAA1 1001 1000 "HỎI VỀ NỘI DUNG CỦA DTR"
Câu trả lời phải là nội dung của DTR là một số 8 bit.
Lệnh 153: YAAA AAA1 1001 1001 "HỎI VỀ KIỂU THIẾT BỊ"
Câu trả Iời phải là một số 8 bit (x = từ 0 đến 255). Kiểu thiết bị tiêu chuẩn phải cho câu trả lời 0 (kiểu thiết bị này phải không tác động trở lại với việc đặt lệnh mở rộng từ 224 đến 255).
Xem lệnh 272 để có danh mục các kiểu thiết bị.
Lệnh 154: YAAA AAA1 1001 1010 "HỎI VỀ MỨC NHỎ NHẤT VẬT LÝ"
Câu trả lời phải là "MỨC NHỎ NHẤT VẬT LÝ" là một số 8 bit. "MỨC NHỎ NHẤT VẬT LÝ" phải được lưu trong ROM.
Lệnh 155: YAAA AAA1 1001 1011 "HỎI VỀ SỰ CỐ NGUỒN'
Câu trả lời phải là "có" nếu balát không nhận được lệnh "ĐẶT LẠI" hoặc một trong các lệnh điều khiển công suất phóng điện dưới đây từ lúc đóng nguồn cuối cùng: "ĐIỀU KHIỂN CÔNG SUẤT PHÓNG ĐIỆN TRỰC TIẾP", "TẮT", "GỌI LẠI MỨC LỚN NHẤT", "GỌI LẠI MỨC NHỎ NHẤT", "GIẢM THEO NẤC VÀ TẮT", "BẬT VÀ TĂNG THEO NẤC", "THUỘC VỀ ĐOẠN"
Lệnh 156-159: YAAA AAA1 1001 11XX
Dự trữ dùng cho các mục đích sau này.
E.4.3.3.3.2. Các câu hỏi liên quan đến chế độ đặt tham số công suất phóng điện
Lệnh 160: YAAA AAA1 1010 0000 "HỎI VỀ MỨC THỰC TẾ"
Câu trả lời phải là mức năng lượng này là một số 8 bit. Trong quá trình nung nóng trước và nếu xảy ra sự cố với bóng đèn thì câu trả lời phải là "MASK".
Lệnh 161: YAAA AAA1 1010 0001 "HỎI về MỨC LỚN NHẤT"
Câu trả lời phải mức này là một số 8 bit.
Lệnh 162: YAAA AAA1 1010 0010 "HỎI VỀ MỨC NHỎ NHẤT"
Câu trả lời phải mức này là một số 8 bit.
Lệnh 163: YAAA AAA1 1010 0011 "HỎI VỀ MỨC NGUỒN"
Câu trả lời phải mức này là số 8 bit.
Lệnh 164: YAAA AAA1 1010 0100 "HỎI VỀ MỨC LỖI HỆ THỐNG"
Câu trả lời phải mức này là số 8 bit.
Lệnh 165: YAAA AAA1 1010 0101 "HỎI VỀ THỜI GIAN ĐIỀU CHỈNH ĐỘ SÁNG"/TỐC ĐỘ ĐIỀU CHỈNH ĐỘ SÁNG"
Câu trả lời phải là XXXX YYYY trong đó XXXX ứng với con số của lệnh 46 và YYYY ứng với con số của lệnh 47.
Giá trị nhận được phải là giá trị sử dụng cho lần điều chỉnh độ sáng tiếp theo, không nhất thiết phải là giá trị của lần điều chỉnh hiện thời.
Lệnh 166-175: YAAA AAA1 1010 XXXX
Dự trữ dùng cho các mục đích sau này.
E.4.3.3.3.3 Câu hỏi liên quan đến chế độ đặt tham số hệ thống
Lệnh 176-191: YAAA AAA1 1011 XXXX "HỎI VỀ MỨC ĐOẠN (CÁC ĐOẠN 0-15)"
Câu trả lời phải là mức công suất phóng điện của đoạn XXXX là một số 8 bit.
Lệnh 192: YAAA AAA1 1100 0000 "HỎI VỀ CÁC NHÓM TỪ 0-7"
Một bit cho mỗi nhóm ở kênh sau của byte dữ liệu. Lsb = nhóm 0.
"0" = không thuộc nhóm. ”1" thuộc nhóm.
Lệnh 193: YAAA AAA1 1100 0001 "HỎI VỀ CÁC NHÓM TỪ 8-15"
Một bit cho mỗi nhóm ở kênh sau của byte dữ liệu. Lsb = nhóm 8.
"0" = không thuộc nhóm. "1" thuộc nhóm.
Lệnh 194: YAAA AAA1 1100 0010 "HỎI VỀ ĐỊA CHỈ NGẪU NHIÊN (H)"
8 bit cao của địa chỉ ngẫu nhiên.
Lệnh 195: YAAA AAA1 1100 0011 "HỎI VỀ ĐỊA CHỈ NGẪU NHIÊN (M)"
8 bit giữa của địa chỉ ngẫu nhiên.
Lệnh 196: YAAA AAA1 1100 0100 "HỎI VỀ ĐỊA CHỈ NGẪU NHIÊN (L)"
8 bit thấp của địa chỉ ngẫu nhiên.
Lệnh 197-223: YAAA AAA1 110X XXXX
Dự trữ dùng cho các mục đích sau này.
E.4.3.3.3.4. Lệnh mở rộng ứng dụng
Lệnh 224-255: YAAA AAA1 11XX XXXX "HỎI VỀ LỆNH MỞ RỘNG ỨNG DỤNG"
Các lệnh này phải được xác định trong các phụ lục về các kiểu thiết bị đặc biệt liên quan. Xem lệnh 272 để có thêm giải thích.
Không sử dụng các lệnh này đối với kiểu thiết bị tiêu chuẩn 0.
E.4.3.3.4. Lệnh đặc biệt
Các lệnh đặc biệt phải được quảng bá và nhận bởi tất cả các balát. Điều này nghĩa là địa chỉ chính phải là 101C CCC1 hoặc 110C CCC1. CCCC là "LỆNH ĐẶC BIỆT” quan trọng.
E.4.3.3.4.1. Kết thúc các qui trình đặc biệt
Lệnh 256: 1010 0001 0000 0000 "KẾT THÚC"
Tất cả các qui trình trong chế độ đặc biệt phải được kết thúc.
E.4.3.3.4.2. Tải các thông tin vào DTR
Lệnh 257: 1010 0011 XXXX XXXX "THANH GHI TRUYỀN DỮ LIỆU (DTR)"
Lưu giá trị 8 bit XXXX XXXX vào DTR.
E.4.3.3.4.3. Lệnh ấn định địa chỉ
Dãy địa chỉ phải được đặt tối đa là 24 bit (3 byte), nghĩa là có 16 777 216 địa chỉ khác nhau.
Có các lệnh ấn định địa chỉ trong đó balát sẽ đáp ứng như một lệnh hỏi.
Lệnh 258: 1010 0101 XXXX XXXX "KHỞI ĐỘNG"
Lệnh này phải được nhận lần thứ hai trong 100 ms tiếp theo. Giữa hai lệnh này không được nhận bất kỳ lệnh ấn định địa chỉ nào khác của cũng balát đó, nếu có thì các lệnh này và lệnh 258 phải được bỏ qua.
Lệnh này phải khởi động hoặc khởi động lại bộ hẹn giờ trong 15 min; các lệnh ấn định địa chỉ từ 259 đến 270 phải được xử lý chỉ trong thời gian này. Tất cả các lệnh khác vẫn phải được xử lý trong thời gian này.
Giai đoạn này phải được hủy bỏ bằng lệnh "KẾT THÚC".
Sự tác động trở lại của balát khi nhận được lệnh này tùy thuộc vào nội dung của byte thứ hai.
XXXX XXXX = 0000 0000 Tất cả các balát sẽ tác động trở lại
XXXX XXXX = 0AAA AAA1 Balát có địa chỉ AAA AAA sẽ tác động trở lại
XXXX XXXX = 1111 1111 Balát không có địa chỉ rút gọn sẽ tác động trở lại
Lệnh 259: 1010 0111 0000 0000 "NGẪU NHIÊN"
Lệnh này phải được nhận lần thứ hai trong 100 ms tiếp theo. Giữa hai lệnh này không được nhận bất kỳ lệnh ấn định địa chỉ nào khác của cũng balát đó, nếu có thì các lệnh này và lệnh 259 phải được bỏ qua.
Balát phải tạo ra một địa chỉ mới ngẫu nhiên theo yêu cầu của lệnh này.
Địa chỉ mới ngẫu nhiên phải sẵn có trong thời gian 100 ms.
Lệnh 260: 1010 1001 0000 0000 "SO SÁNH"
Balát sẽ so sánh địa chỉ ngẫu nhiên của nó với địa chỉ tìm kiếm tổ hợp lưu trong SEARCHADDRH, SEARCHADDRM và SEARCHADDRL. Nếu địa chỉ ngẫu nhiên của nó nhỏ hơn hoặc bằng địa chỉ tìm kiếm tổ hợp lưu trong SEARCHADDRH, SEARCHADDRM và SEARCHADDRL và balát không bị hủy bỏ thì balát phải tạo ra câu trả lời "có".
Lệnh 261: 1010 1011 0000 0000 "HỦY BỎ"
Balát có địa chỉ ngẫu nhiên của nó bằng với địa chỉ tìm kiếm tổ hợp lưu trong SEARCHADDRH, SEARCHADDRM và SEARCHADDRL không được tác động trở lại lệnh so sánh. Balát này phải được loại ra khỏi quá trình khởi động.
Lệnh 262: 1010 1101 0000 0000 Dự trữ dùng cho các mục đích sau này
Lệnh 263: 1010 1111 0000 0000 Dự trữ dùng cho các mục đích sau này
Lệnh 264: 1011 0001 HHHH HHHH "SEARCHADDRH".
8 bit cao của địa chỉ tìm kiếm.
Lệnh 265: 1011 0101 MMMM MMMM "SEARCHADDRM".
8 bit giữa của địa chỉ tìm kiếm.
Lệnh 266: 1011 0111 LLLL LLLL "SEARCHADDRL".
8 bit thấp của địa chỉ tìm kiếm.
Tổ hợp của ba địa chỉ từ lệnh 264 đến 266 thể hiện 24 bit địa chỉ tìm kiếm HHHHHHHHMMMMMMMMLLLLLLLL.
Lệnh 267: 1011 0111 0AAA AAA1 "LẬP TRÌNH ĐỊA CHỈ RÚT GỌN"
Balát lưu 6 bit địa chỉ nhận được là địa chỉ rút gọn của nó nếu nó được chọn.
"Được chọn" nghĩa là:
địa chỉ ngẫu nhiên của balát phải bằng với địa chỉ tìm kiếm tổ hợp lưu trong SEARCHADDRH, SEARCHADDRM và SEARCHADDRL;
lựa chọn vật lý đối với từng địa chỉ riêng của balát. Balát phải phát hiện việc lựa chọn vật lý nếu bóng đèn bị ngắt điện khỏi balát sau khi nhận lệnh 270.
Địa chỉ rút gọn phải được xóa bằng cách thực hiện lệnh 267 sau đây: 1011 0111 1111 1111 "XÓA ĐỊA CHỈ RÚT GỌN"
Lệnh 268: 1011 1001 0AAA AAA1 "KlỂM TRA ĐỊA CHỈ RÚT GỌN"
Balát phải cho câu trả lời "có" nếu địa chỉ rút gọn nhận được bằng với địa chỉ rút gọn của riêng nó.
Lệnh 269: 1011 1011 0000 0000 "HỎI VỀ ĐỊA CHỈ RÚT GỌN"
Balát phải gửi địa chỉ rút gọn nếu địa chỉ ngẫu nhiên giống như địa chỉ tìm kiếm hoặc balát được chọn vật lý. Kết cấu của câu trả lời phải có dạng 0AAA AAA1.
Nếu không lưu địa chỉ rút gọn thì câu trả lời phải là "MASK"
Lệnh 270: 1011 1101 0000 0000 "LỰA CHỌN VẬT LÝ"
Nếu balát nhận được lệnh này thì nó sẽ hủy lựa chọn vật lý của nó và đặt balát ở "chế độ lựa chọn vật lý". Trong chế độ này, việc so sánh ĐỊA CHỈ TÌM KIẾM và ĐỊA CHỈ NGẪU NHIÊN phải mất khả năng hoạt động.
CHÚ THÍCH: Trước khi gửi lệnh này, tất cả các balát cần nối với các đường truyền giao diện và đến các bóng đèn chính xác.
Lệnh 271: 1011 1111 XXXX XXXX Dự trữ dùng cho các mục đích sau này
E.4.3.3.4.4. Mở rộng các lệnh đặc biệt
Lệnh 272: 1100 0001 XXXX XXXX "KÍCH HOẠT THIẾT BỊ KIỂU X"
X = từ 0 đến 255. Lệnh này phải được gửi trước lệnh mở rộng ứng dụng (224-255).
Lệnh này có thể được xử lý mà không sử dụng lệnh KHỞI ĐỘNG.
Lệnh này không được sử dụng cho thiết bị kiểu 0 vì không sử dụng các lệnh mở rộng ứng dụng 224-255 cho thiết bị kiểu này.
Liệt kê các kiểu thiết bị x:
x = 0 thiết bị dùng cho bóng đèn huỳnh quang;
Khuyến cáo dùng cho các tiêu chuẩn khác:
x = 1 thiết bị dùng cho chiếu sáng khẩn cấp;
x = 2 thiết bị dùng cho bóng đèn HID;
x = 3 thiết bị dùng cho bóng đèn halogen điện áp thấp;
x = 4 thiết bị điều chỉnh độ sáng bóng đèn nung sáng;
x = 5 thiết bị chuyển tín hiệu số theo E.4 sang tín hiệu một chiều theo E.2;
x = 6 thiết bị dùng cho điốt phát sáng (LED);
x = 7...255 dự trữ dùng cho các kiểu thiết bị về sau.
Hạn chế:
thiết bị có thể không tác động trở lại với các lệnh thuộc các lệnh mở rộng ứng dụng của các thiết bị khác;
tất cả các thiết bị phải có khả năng đáp ứng theo cách thích hợp với dãy lệnh tiêu chuẩn.
CHÚ THÍCH: Khối điều khiển cần có khả năng nhận dạng từng thiết bị riêng và lưu mối quan hệ giữa địa chỉ riêng của thiết bị và kiểu thiết bị trong bộ nhớ lưu giữ.
Lệnh 273-287: 110X XXX1 XXXX XXXX
Dự trữ dùng cho các lệnh đặc biệt sau này.
E.4.3.4. Ví dụ về thuật giải đối với lệnh ấn định địa chỉ
CHÚ THÍCH: Trước khi các chuỗi lệnh này được gửi đi, tất cả các balát phải được nối vào đường truyền giao diện đến bóng đèn một cách chính xác.
Balát trong hệ thống điều khiển chiếu sáng có phân bổ địa chỉ ngẫu nhiên:
1) Sau khi "ĐÓNG NGUỒN", tất cả các balát phải có 100 % mức công suất phóng điện (giá trị mặc định sau khi "ĐẶT LẠI").
2) Bắt đầu thuật toán bằng lệnh 258 "KHỞI ĐỘNG", kích hoạt lệnh ấn định địa chỉ trong 15 min.
3) Gửi lệnh: 259 "NGẪU NHIÊN": tất cả các balát chọn con số nhị phân ngẫu nhiên (BRN) sao cho 0 ≤ BRN ≤ +224 - 1.
4) Khối điều khiển tìm kiếm balát có BRN thấp nhất bằng phương pháp thuật toán sử dụng các lệnh từ 264 đến 266 và lệnh 260 "SO SÁNH". Tìm được balát có BRN thấp nhất.
5) Balát tìm được lấy 6 bit "ĐỊA CHỈ RÚT GỌN" duy nhất sử dụng lệnh 267 "LẬP TRÌNH ĐỊA CHỈ RÚT GỌN".
6) Kiểm tra "ĐỊA CHỈ RÚT GỌN" lập trình bằng lệnh 268 "KIỂM TRA ĐỊA CHỈ RÚT GỌN".
7) Balát tìm được phải được rút ra khỏi quá trình tìm kiếm bằng lệnh 261 "HỦY BỎ".
8) Nếu không tìm thấy tất cả các balát thì lặp lại bước 4) cho đến khi không tìm thấy thêm balát nào.
9) Dừng quá trình xử lý bằng lệnh 256 "KẾT THÚC".
10) Gọi lại, ví dụ, mức nhỏ nhất và lớn nhất bằng địa chỉ rút gọn sử dụng và ghi lại vị trí cục bộ của balát tương ứng.
11) Trong trường hợp hai hoặc nhiều balát có cùng địa chỉ rút gọn, chỉ khởi động lại quá trình ấn định địa chỉ cho các balát này bằng lệnh "KHỞI ĐỘNG" (sử dụng địa chỉ rút gọn trong byte thứ hai) sau đó là các bước từ 3) đến 9) và cuối cùng là bước 10).
Đối với phương pháp ấn định địa chỉ đơn giản hóa, chỉ một balát được nối riêng rẽ với khối điều khiển như sau:
Đầu tiên, gửi địa chỉ rút gọn mới (0AAA AAA1) bằng lệnh 257 "THANH GHI TRUYỀN DỮ LIỆU (DTR)", kiểm tra nội dung của DTR và gửi lệnh 128 "LƯU DTR LÀ ĐỊA CHỈ RÚT GỌN" hai lần.
Balát trong hệ thống điều khiển chiếu sáng có phân bổ địa chỉ bằng phương pháp lựa chọn vật lý:
1) Khối điều khiển gửi lệnh 258: KHỞI ĐỘNG
2) Khối điều khiển gửi lệnh 270: LỰA CHỌN VẬT LÝ.
3) Khối điều khiển lặp lại lệnh 259: HỎI VỀ ĐỊA CHỈ RÚT GỌN định kỳ cho đến khi balát trả lời (balát này được lựa chọn vật lý).
4) Khối điều khiển gửi lệnh 267: LẬP TRÌNH ĐỊA CHỈ RÚT GỌN, có chứa địa chỉ của balát.
5) Khối điều khiển gửi GỌI LẠI MỨC NHỎ NHẤT và GỌI LẠI MỨC LỚN NHẤT sử dụng địa chỉ rút gọn đối với phản hồi quang trong một vài giây.
6) Lặp lại các bước từ 2 đến 5 cho tất cả các balát.
7) Khối điều khiển gửi lệnh 256: KẾT THÚC. Từ đó, balát sẽ chuyển từ CHẾ ĐỘ LỰA CHỌN VẬT LÝ sang hoạt động bình thường.
Áp dụng các lệnh kiểu thiết bị đặc biệt
1) Quá trình khỏi động (bắt đầu ấn định địa chỉ).
2) Phân bổ địa chỉ riêng.
3) Đặt câu hỏi cho các thiết bị đặc biệt và tiêu chuẩn.
4) Khối điều khiển gửi lệnh 272 "KÍCH HOẠT THIẾT BỊ KIỂU X".
5) Sau lệnh này, phải theo lệnh mở rộng ứng dụng.
E.4.3.5. Bảng tóm tắt tập hợp các lệnh
|
Số lệnh |
Mã lệnh |
Tên lệnh |
|
- |
YAAA AAA0 XXXX XXXX |
ĐIỀU KHIỂN CÔNG SUẤT PHÓNG ĐIỆN TRỰC TIẾP (DIRECT ARC POWER CONTROL) |
|
0 |
YAAA AAA1 1000 0000 |
TẮT (OFF) |
|
1 |
YAAA AAA1 0000 0001 |
TĂNG (UP) |
|
2 |
YAAA AAA1 0000 0010 |
GIẢM (DOWN) |
|
3 |
YAAA AAA1 0000 0011 |
TĂNG THEO NẤC (STEP UP) |
|
4 |
YAAA AAA1 0000 0100 |
GIẢM THEO NẤC (STEP DOWN) |
|
5 |
YAAA AAA1 0000 0101 |
GỌI LẠI MỨC LỚN NHẤT (RECALL MAX LEVEL) |
|
6 |
YAAA AAA1 0000 0110 |
GỌI LẠI MỨC NHỎ NHẤT (RECALL MIN LEVEL) |
|
7 |
YAAA AAA1 0000 0111 |
GIẢM THEO NẤC VÀ TẮT (STEP DOWN AND OFF) |
|
8 |
YAAA AAA1 0000 1000 |
BẬT VÀ TĂNG THEO NẤC (ON AND STEP UP) |
|
9-15 |
YAAA AAA1 0000 1XXX |
DỰTRỮ (RESERVED) |
|
16-31 |
YAAA AAA1 0001 XXXX |
THUỘC VỀ ĐOẠN (GO TO SCENE) |
|
32 |
YAAA AAA1 0010 0000 |
ĐẶT LẠI (RESET) |
|
33 |
YAAA AAA1 0010 0001 |
LƯU MỨC HỒ QUANG THỰC TẾ TRONG DTR (STORE ACTUAL LEVEL IN THE DTR) |
|
34-41 |
YAAA AAA1 0010 XXXX |
DỰTRỮ (RESERVED) |
|
42 |
YAAA AAA1 0010 1010 |
LƯU DTR LÀ MỨC LỚN NHẤT (STORE THE DTR AS MAX LEVEL) |
|
43 |
YAAA AAA1 0010 1011 |
LƯU DTR LÀ MỨC NHỎ NHẤT (STORE THE DTR AS MIN LEVEL) |
|
44 |
YAAA AAA1 0010 1100 |
LƯU DTR LÀ MỨC LỖI HỆ THỐNG (STORE THE DTR AS SYSTEM FAILURE LEVEL) |
|
45 |
YAAAAAA1 0010 1101 |
LƯU DTR LÀ MỨC ĐÓNG NGUỒN (STORE THE DTR AS POWER ON LEVEL) |
|
46 |
YAAA AAA1 0010 1110 |
LƯU DTR LÀ THỜI GIAN ĐIỀU CHỈNH ĐỘ SÁNG (STORE THE DTR AS FADE TIME) |
|
47 |
YAAA AAA1 0010 1111 |
LƯU DTR LÀ TỐC ĐỘ ĐIỀU CHỈNH ĐỘ SÁNG (STORE THE DTR AS FADE RATE) |
|
48-63 |
YAAA AAA1 0011 XXXX |
DỰ TRỮ (RESERVED) |
|
64-79 |
YAAA AAA1 0100 XXXX |
LƯU DTR LÀ ĐOẠN (STORE THE DTR AS SCENE) |
|
80-95 |
YAAAAAA1 0101 XXXX |
XÓA KHỎI ĐOẠN (REMOVE FROM SCENE) |
|
96 - 111 |
YAAA AAA1 0110 XXXX |
THÊM VÀO NHÓM (ADD TO GROUP) |
|
112-127 |
YAAA AAA1 0111 XXXX |
XÓA KHỎI NHÓM (REMOVE FROM GROUP) |
|
128 |
YAAA AAA1 1000 0000 |
LƯU DTR LÀ ĐỊA CHỈ RÚT GỌN (STORE DTR AS SHORT ADDRESS) |
|
129-143 |
YAAA AAA1 1000 XXXX |
DỰ TRỮ (RESERVED) |
|
144 |
YAAA AAA1 1001 0000 |
HỎI VỀ TRẠNG THÁI (QUERY STATUS) |
|
145 |
YAAAAAA1 1001 0001 |
HỎI VỀ BALÁT (QUERY BALLAST) |
|
146 |
YAAA AAA1 1001 0010 |
HỎI VỀ SỰ CỐ BÓNG ĐÈN (QUERY LAMP FAILURE) |
|
147 |
YAAA AAA1 1001 0011 |
HỎI VỀ ĐÓNG NGUỒN CHO BÓNG ĐÈN (QUERY LAMP POWER ON) |
|
148 |
YAAAAAA1 1001 0100 |
HỎI VỀ LỖI GIỚI HẠN (QUERY LIMIT ERROR) |
|
149 |
YAAA AAA1 1001 0101 |
HỎI VỀ TRẠNG THÁI ĐẶT LẠI (QUERY RESET STATE) |
|
150 |
YAAA AAA1 1001 0110 |
HỎI VỀ THIẾU ĐỊA CHỈ RÚT GỌN (QUERY MISSING SHORT ADDRESS) |
|
151 |
YAAAAAA1 1001 0111 |
HỎI VỀ SỐ PHIÊN BẢN (QUERY VERSION NUMBER) |
|
152 |
YAAAAAA1 1001 1000 |
HỎI VỀ NỘI DUNG DTR (QUERY CONTENT DTR) |
|
153 |
YAAA AAA1 1001 1001 |
HỎI VỀ KIỂU THIẾT BỊ (QUERY DEVICE TYPE) |
|
154 |
YAAA AAA1 1001 1010 |
HỎI VỀ MỨC VẬT LÝ NHỎ NHẤT (QUERY PHYSICAL MINIMUM LEVEL) |
|
155 |
YAAAAAA1 1001 1011 |
HỎI VỀ SỰ CỐ NGUỒN (QUERY POWER FAILURE) |
|
156-159 |
YAAA AAA1 1001 11 XX |
DỰ TRỮ (RESERVED) |
|
160 |
YAAA AAA1 1010 0000 |
HỎI VỀ MỨC THỰC TẾ (QUERY ACTUAL LEVEL) |
|
161 |
YAAA AAA1 1010 0001 |
HỎI VỀ MỨC LỚN NHẤT (QUERY MAX LEVEL) |
|
162 |
YAAA AAA1 1010 0010 |
HỎI VỀ MỨC NHỎ NHẤT (QUERY MIN LEVEL) |
|
163 |
YAAA AAA1 1010 0011 |
HỎI VỀ MỨC ĐÓNG NGUỒN (QUERY POWER ON LEVEL) |
|
164 |
YAAA AAA1 1010 0100 |
HỎI VỀ MỨC LỖI HỆ THỐNG (QUERY SYSTEM FAILURE LEVEL) |
|
165 |
YAAA AAA1 1010 0101 |
HỎI VỀ THỜI GIAN/TỐC ĐỘ ĐIỀU CHỈNH ĐỘ SÁNG (QUERY FADE TIME/FADE RATE) |
|
166-175 |
YAAA AAA1 1010 XXXX |
DỰ TRỮ (RESERVED) |
|
176- 191 |
YAAA AAA1 1011 XXXX |
HỎI VỀ MỨC ĐOẠN (ĐOẠN 0-15) (QUERY SCENE LEVEL (SCENES 0-15)) |
|
192 |
YAAA AAA1 1100 0000 |
HỎI VỀ NHÓM 0-7 (QUERY GROUPS 0-7) |
|
193 |
YAAA AAA1 1100 0001 |
HỎI VỀ NHÓM 8-15 (QUERY GROUPS 8-15) |
|
194 |
YAAA AAA1 1100 0010 |
HỎI VỀ ĐỊA CHỈ NGẪU NHIÊN (H) (QUERY RANDOM ADDRESS (H)) |
|
195 |
YAAA AAA1 1100 0011 |
HỎI VỀ ĐỊA CHỈ NGẪU NHIÊN (M) (QUERY RANDOM ADDRESS (M)) |
|
196 |
YAAA AAA1 1100 0100 |
HỎI VỀ ĐỊA CHỈ NGẪU NHIÊN (L) (QUERY RANDOM ADDRESS (L)) |
|
197-223 |
YAAA AAA1 110X XXXX |
DỰ TRỮ (RESERVED) |
|
224- 255 |
YAAA AAA1 11 XX XXXX |
HỎI VỀ LỆNH MỞ RỘNG ỨNG DỤNG (QUERY APPLICATION EXTENDED COMMANDS) |
|
255 |
1010 0001 0000 0000 |
KẾT THÚC (TERMINATE) |
|
257 |
1010 0011 XXXX XXXX |
THANH GHI TRUYỀN DỮ LIỆU (DTR) (DATA TRANSFER REGISTER (DTR)) |
|
258 |
1010 0101 XXXX XXXX |
KHỞI ĐỘNG (INITIALISE) |
|
259 |
1010 0111 0000 0000 |
NGẪU NHIÊN (RANDOMISE) |
|
260 |
1010 1001 0000 0000 |
SO SÁNH (COMPARE) |
|
261 |
1010 1011 0000 0000 |
HỦY BỎ (WITHDRAW) |
|
262 |
1010 1101 0000 0000 |
DỰ TRỮ (RESERVED) |
|
263 |
1010 1111 0000 0000 |
DỰ TRỮ (RESERVED) |
|
264 |
1011 0001 HHHH HHHH |
SEARCHADDRH (SEARCHADDRH) |
|
265 |
1011 0011 MMMM MMMM |
SEARCHADDRM (SEARCHADDRM) |
|
266 |
1011 0101 LLLL LLLL |
SEARCHADDRL (SEARCHADDRL) |
|
267 |
1011 0111 0AAA AAA1 |
LẬP TRÌNH ĐỊA CHỈ RÚT GỌN (PROGRAM SHORT ADDRESS) |
|
268 |
1011 1001 0AAAAAA1 |
KIỂM TRA ĐỊA CHỈ RÚT GỌN (VERIFY SHORT ADDRESS) |
|
269 |
1011 1011 0000 0000 |
HỎI VỀ ĐỊA CHỈ RÚT GỌN (QUERY SHORT ADDRESS) |
|
270 |
1011 1101 0000 0000 |
LỰA CHỌN VẬT LÝ (PHYSICAL SELECTION) |
|
271 |
1011 1111 XXXX XXXX |
DỰ TRỮ (RESERVED) |
|
272 |
1100 0001 XXXX XXXX |
KÍCH HOẠT THIẾT BỊ KIỂU X (ENABLE DEVICE TYPE X) |
|
273-287 |
110X XXX1 XXXX XXXX |
DỰ TRỮ (RESERVED) |
E.4.3.6. Sơ đồ xung

E.4.3.7. Đường cong logarit điều khiển độ sáng có mức công suất phóng điện nhỏ nhất bằng 0,1% - Bảng

|
n |
X |
n |
X |
n |
X |
n |
X |
n |
X |
|
1 |
0,100 |
52 |
0,402 |
103 |
1,620 |
154 |
6,520 |
205 |
26,241 |
|
2 |
0,103 |
53 |
0,414 |
104 |
1,665 |
155 |
6,700 |
206 |
26,967 |
|
3 |
0,106 |
54 |
0,425 |
105 |
1,711 |
156 |
6,886 |
207 |
27,713 |
|
4 |
0,109 |
55 |
0,437 |
106 |
1,758 |
157 |
7,076 |
208 |
28,480 |
|
5 |
0,112 |
56 |
0,449 |
107 |
1,807 |
158 |
7,272 |
209 |
29,269 |
|
6 |
0,115 |
57 |
0,461 |
108 |
1,857 |
159 |
7,473 |
210 |
30,079 |
|
7 |
0,118 |
58 |
0,474 |
109 |
1,908 |
160 |
7,680 |
211 |
30,911 |
|
8 |
0,121 |
59 |
0,487 |
110 |
1,961 |
161 |
7,893 |
212 |
31,767 |
|
9 |
0,124 |
60 |
0,501 |
111 |
2,015 |
162 |
8,111 |
213 |
32,646 |
|
10 |
0,128 |
61 |
0,515 |
112 |
2,071 |
163 |
8,336 |
214 |
33,550 |
|
11 |
0,131 |
62 |
0,529 |
113 |
2,128 |
164 |
8,567 |
215 |
34,479 |
|
12 |
0,135 |
63 |
0,543 |
114 |
2,187 |
165 |
8,804 |
216 |
35,433 |
|
13 |
0,139 |
64 |
0,559 |
115 |
2,248 |
166 |
9,047 |
217 |
36,414 |
|
14 |
0,143 |
65 |
0,574 |
116 |
2,310 |
167 |
9,298 |
218 |
37,422 |
|
15 |
0,147 |
66 |
0,590 |
117 |
2,374 |
168 |
9,555 |
219 |
38,457 |
|
16 |
0,151 |
67 |
0,606 |
118 |
2,440 |
169 |
9,820 |
220 |
39,522 |
|
17 |
0,155 |
68 |
0,623 |
119 |
2,507 |
170 |
10,091 |
221 |
40,616 |
|
18 |
0,159 |
69 |
0,640 |
120 |
2,577 |
171 |
10,371 |
222 |
41,740 |
|
19 |
0,163 |
70 |
0,658 |
121 |
2,648 |
172 |
10,658 |
223 |
42,895 |
|
20 |
0,168 |
71 |
0,676 |
122 |
2,721 |
173 |
10,953 |
224 |
44,083 |
|
21 |
0,173 |
72 |
0,695 |
123 |
2,797 |
174 |
11,256 |
225 |
45,303 |
|
22 |
0,177 |
73 |
0,714 |
124 |
2,874 |
175 |
11,568 |
226 |
46,557 |
|
23 |
0,182 |
74 |
0,734 |
125 |
2,954 |
176 |
11,888 |
227 |
47,846 |
|
24 |
0,187 |
75 |
0,754 |
126 |
3,035 |
177 |
12,217 |
223 |
49,170 |
|
25 |
0,193 |
76 |
0,775 |
127 |
3,119 |
178 |
12,555 |
229 |
50,531 |
|
26 |
0,198 |
77 |
0,796 |
128 |
3,206 |
179 |
12,902 |
230 |
51,930 |
|
27 |
0,203 |
78 |
0,819 |
129 |
3,294 |
180 |
13,260 |
231 |
53,367 |
|
28 |
0,209 |
79 |
0,841 |
130 |
3,386 |
181 |
13,627 |
232 |
54,844 |
|
29 |
0,215 |
80 |
0,864 |
131 |
3,479 |
182 |
14,004 |
233 |
56,362 |
|
30 |
0,221 |
81 |
0,888 |
132 |
3,576 |
183 |
14,391 |
234 |
57,922 |
|
31 |
0,227 |
82 |
0,913 |
133 |
3,675 |
184 |
14,790 |
235 |
59,526 |
|
32 |
0,233 |
83 |
0,938 |
134 |
3,776 |
185 |
15,199 |
236 |
61,173 |
|
33 |
0,240 |
84 |
0,964 |
135 |
3,881 |
186 |
15,620 |
237 |
62,866 |
|
34 |
0,246 |
85 |
0,991 |
136 |
3,988 |
187 |
16,052 |
238 |
64,607 |
|
35 |
0,253 |
86 |
1,018 |
137 |
4,099 |
188 |
16,496 |
239 |
66,395 |
|
36 |
0,260 |
87 |
1,047 |
138 |
4,212 |
189 |
16,953 |
240 |
68,233 |
|
37 |
0,267 |
88 |
1,076 |
139 |
4,329 |
190 |
17,422 |
241 |
70,121 |
|
38 |
0,275 |
89 |
1,105 |
140 |
4,449 |
191 |
17,905 |
242 |
72,062 |
|
39 |
0,282 |
90 |
1,136 |
141 |
4,572 |
192 |
18,400 |
243 |
74,057 |
|
40 |
0,290 |
91 |
1,167 |
142 |
4,698 |
193 |
18,909 |
244 |
76,107 |
|
41 |
0,298 |
92 |
1,200 |
143 |
4,828 |
194 |
19,433 |
245 |
78,213 |
|
42 |
0,306 |
93 |
1,233 |
144 |
4,962 |
195 |
19,971 |
246 |
80,378 |
|
43 |
0,315 |
94 |
1,267 |
145 |
5,099 |
196 |
20,524 |
247 |
82,603 |
|
44 |
0,324 |
95 |
1,302 |
146 |
5,240 |
197 |
21,092 |
248 |
84,889 |
|
45 |
0,332 |
96 |
1,338 |
147 |
5,385 |
198 |
21,675 |
249 |
87,239 |
|
46 |
0,342 |
97 |
1,375 |
148 |
5,535 |
199 |
22,275 |
250 |
89,654 |
|
47 |
0,351 |
98 |
1,413 |
149 |
5,688 |
200 |
22,892 |
251 |
92,135 |
|
48 |
0,361 |
99 |
1,452 |
150 |
5,845 |
201 |
23,526 |
252 |
94,686 |
|
49 |
0,371 |
100 |
1,492 |
151 |
6,007 |
202 |
24,177 |
253 |
97,307 |
|
50 |
0,381 |
101 |
1,534 |
152 |
6,173 |
203 |
24,846 |
254 |
100,000 |
|
51 |
0,392 |
102 |
1,576 |
153 |
6,344 |
204 |
25,534 |
|
|
E.4.3.8. Đường cong logarit điều khiển độ sáng có mức công suất phóng điện nhỏ nhất là 0,1% - Đồ thị
Đường cong logarit điều chỉnh độ sáng có mức điều khiển độ sáng nhỏ nhất là 0,1 %

E.4.3.9. Thông số điện áp

|
Phương thức hoạt động |
Truyền đi |
Nhận về |
|
Khối truyền |
Khối điều khiển |
Balát |
|
Khối nhận |
Balát |
Khối điều khiển |
E.4.3.10. Thời gian điều chỉnh độ sáng và tốc độ điều chỉnh độ sáng
|
X |
THỜI GIAN ĐIỀU CHỈNH ĐỘ SÁNG (s) |
TỐC ĐỘ ĐIỀU CHỈNH ĐỘ SÁNG (nấc/s) |
|
0 |
<> |
Không áp dụng |
|
1 |
0,707 |
357,796 |
|
2 |
1,000 |
253,000 |
|
3 |
1,414 |
178,898 |
|
4 |
2,000 |
126,500 |
|
5 |
2,828 |
89,449 |
|
6 |
4,000 |
63,250 |
|
7 |
5,657 |
44,725 |
|
8 |
8,000 |
31,625 |
|
9 |
11,314 |
22,362 |
|
10 |
16,000 |
15,813 |
|
11 |
22,627 |
11,181 |
|
12 |
32,000 |
7,906 |
|
13 |
45,255 |
5,591 |
|
14 |
64,000 |
3,953 |
|
15 |
90,510 |
2,795 |
PHỤ LỤC F
(tham khảo)
HƯỚNG DẪN ĐỂ NÊU RA TUỔI THỌ VÀ TỶ LỆ LỖI CỦA SẢN PHẨM
F.1. Giới thiệu
Khuyến cáo rằng nhà chế tạo cần cung cấp dữ liệu xác định trong F.2.1 và F.2.2 trong catalô sản phẩm để cho phép người sử dụng so sánh tuổi thọ và tỷ lệ lỗi của các sản phẩm điện tử khác nhau.
F.2. Dữ liệu xác định
F.2.1. Nhiệt độ bề mặt lớn nhất
Nhiệt độ bề mặt lớn nhất, ký hiệu là tl (t - tuổi thọ) của sản phẩm điện tử hoặc nhiệt độ phần lớn nhất ảnh hưởng đến tuổi thọ sản phẩm, được đo trong điều kiện làm việc bình thường và ở điện áp danh nghĩa hoặc giá trị lớn nhất của dải điện áp danh định để cho phép tuổi thọ đạt đến 50 000 h.
CHÚ THÍCH: Một số nước, ví dụ như Nhật Bản, áp dụng tuổi thọ là 40 000 h.
F.2.2. Tỷ lệ lỗi
Tỷ lệ lỗi khi sản phẩm điện tử hoạt động liên tục ở nhiệt độ lớn nhất tl (xác định ở F.2.1). Tỷ lệ lỗi cần được nêu dưới dạng số sản phẩm lỗi theo thời gian.
F.3. Sử dụng
Nhà chế tạo cần cung cấp hồ sơ dữ liệu đầy đủ có chứa thông tin chi tiết phương pháp sử dụng để có được thông tin cho trong F.2.1 và F.2.2 (phân tích toán học, thử nghiệm độ tin cậy, v.v...), khi có yêu cầu.
PHỤ LỤC G
(tham khảo)
QUI TRÌNH THỬ NGHIỆM ĐỐI VỚI BALÁT CÓ GIAO DIỆN ĐIỀU KHIỂN KỸ THUẬT SỐ THEO ĐIỀU E.4
G.0. Giới thiệu
Phụ lục này mô tả các thử nghiệm sự phù hợp của thiết bị để đáp ứng các yêu cầu về tính năng theo điều E.4. Thử nghiệm sự phù hợp được chia thành các qui trình, ví dụ như thử nghiệm các lệnh cấu hình. Mỗi qui trình gồm có các trình tự thử nghiệm.
Hệ thống thử nghiệm gồm có một máy tính được lập trình theo qui trình thử nghiệm và bộ chuyển đổi phần cứng, được nối vào cổng giao diện điều khiển của thiết bị cần thử nghiệm (DUT).

Trình tự thử nghiệm chính gồm có giai đoạn kích hoạt (đầu ra lệnh) và một giai đoạn hiệu lực. Trong giai đoạn kích hoạt, lệnh cần thử nghiệm được gửi đến DUT và ở giai đoạn hiệu lực, trạng thái bên trong của DUT được kiểm tra bằng lệnh hỏi.

Trạng thái ban đầu của DUT trước qui trình thử nghiệm:
- (các) bóng đèn được nối;
- nguồn được đóng (tđóng ³ thời gian nung nóng trước);
- các quy trình đặc biệt được kết thúc;
- DUT không có địa chỉ rút gọn;
- DUT ở TRẠNG THÁI ĐẶT LẠI.
Các trình tự thử nghiệm có thể được sử dụng độc lập với nhau.
Nếu sử dụng trình tự thử nghiệm qui định riêng rẽ thì phải đảm bảo rằng DUT thực hiện lệnh 'KHỞI ĐỘNG' đúng (xem G.2.1.1).
Chú ý rằng có thể có các thông báo lỗi do các vấn đề khác nhau. Ví dụ, trả lời sai lệnh HỎI VỀ MỨC THỰC TẾ có thể chỉ ra rằng lệnh hỏi này không được thực hiện đúng chức năng hoặc lệnh điều khiển công suất phóng điện được gửi trước đó không có hiệu quả. Vì vậy, cần phải theo trật tự các trình tự.
Một số trình tự thử nghiệm sử dụng tham số thời gian nung nóng trước. Thời gian nung nóng trước được nhà chế tạo DUT qui định. Để có kết quả thử nghiệm đúng, thời gian nung nóng trước phải được đưa vào chương trình thử nghiệm.
SDL (Ngôn ngữ qui định và mô tả) được sử dụng để mô tả các trình tự thử nghiệm; Xem ITU-T: Z.100 CCITT[2].
Truyền dữ liệu:
Tất cả các lệnh đều đề cập đến chế độ ấn định địa chỉ sử dụng và tên của lệnh.

Khi tất cả các lệnh cấu hình được nhận lần lượt hai lần trong thời gian 100 ms, thủ tục con GỬI HAI LẦN được xác định để sử dụng trong giai đoạn kích hoạt.
Đưa vào biểu diễn bằng đồ họa thủ tục con GỬI HAI LẦN dưới đây:

Ở các LỆNH DỰ TRỮ (ví dụ lệnh 9) của tập hợp lệnh, số lệnh được ghi thay cho tên lệnh:

Trong một số chuỗi các LỆNH DỰ TRỮ, các giá trị của cả hai byte của mã lệnh được nêu như sau:

Có thể gộp hai cách mô tả ở trên với nhau.
Các nhánh:
Các nhánh trong trình tự thử nghiệm theo tham số thử nghiệm.

Gán:
Tham số được gán giá trị quy định.
![]()
Chờ:
Trình tự thử nghiệm tạm dừng trong thời gian quy định
![]()
Quy trình bên ngoài:
Mô tả quy trình bên ngoài, như đóng cắt, nối hoặc ngắt dây dẫn, các phép đo bên ngoài, v.v…
![]()
Thông báo:
Thông báo lỗi hoặc kết quả thử nghiệm được chỉ ra trong hộp thông báo.

Ở các lệnh nhất định, cần có các tham số. Tải giá trị bằng 200 vào DTR được ghi như ví dụ sau: DTR (200).
Nếu tham số là biến thì ghi: DTR (
Ở tất cả các trình tự, giả thiết rằng việc giao tiếp với DTU được thực hiện đúng chức năng, tức là, không có các lỗi giao tiếp do méo trên đường truyền giao diện trong khi tiến hành thử nghiệm.
Giả thiết rằng kết quả của từng trình tự thử nghiệm được ghi lại. Các thông báo lỗi chỉ ra DUT gặp sự cố ở bước nào.
Nếu không có qui định nào khác thì các mức điện áp trên dây dữ liệu là giá trị danh nghĩa (Vcao = 16,0 V; Vthấp = 0,0 V; ttăng = tgiảm = 50 ms).
Nếu không có chú thích khác thì tất cả các số sử dụng trong trình tự thử nghiệm là số thập phân. Các số cơ số 16 được cho dưới dạng 0xVV, trong đó VV là giá trị. Các số nhị phân được cho dưới dạng XXXXXXXXb, trong đó X là 0 hoặc 1, "x" ở số nhị phân nghĩa là có thể lấy giá trị bất kỳ 0 hoặc 1.
Trong các qui trình thử nghiệm, sử dụng các chữ viết tắt sau đây:
MC = Bộ điều khiển chủ;
IPS = Nguồn cung cấp cho giao diện;
DTR = THANH GHI TRUYỀN DỮ LIỆU;
PHM = MỨC NHỎ NHẤT VẬT LÝ;
ST. ACT LEV. DTR = LƯU MỨC THỰC TẾ TRONG DTR;
SYS. FAIL. LEV = MỨC LỖl HỆ THỐNG;
POW. ON LEVEL = MỨC ĐÓNG NGUỒN;
STORE DTR AS SHORT ADDR. = LƯU DTR LÀ ĐỊA CHỈ RÚT GỌN;
DAPC = ĐIỀU KHIỂN CÔNG SUẤT PHÓNG ĐIỆN TRỰC TIẾP.
Lệnh 272 KÍCH HOẠT KIỂU THIẾT BỊ không được thử nghiệm vì không xác định lệnh kiểu thiết bị.
G.1. Trình tự thử nghiệm "tham số hoạt động vật lý"
Tham số thử nghiệm (trừ khi có qui định khác):
Nhiệt độ: theo A.1.1.
Nguồn cung cấp: điện áp lưới danh nghĩa.
Nguồn cung cấp cho giao diện: đặc tính điện áp - dòng điện tuyến tính giữa các giá trị cố định (® ghi chú).
Sử dụng mức điện áp điển hình; ttăng = tgiảm = 50 ms.
Lệnh 145 "HỎI VỀ BALÁT" được dùng để kiểm tra việc nhận lệnh và dạng kênh truyền về đúng của DUT. (Câu trả lời đúng là: "có").
Điện áp và dòng điện được đo ở các đầu nối vào của balát.
Độ chính xác của phép đo:
Phép đo dòng điện một chiều: cấp chính xác bằng 1 hoặc tốt hơn (đồng hồ đo đa năng RS ≤ 10 W)
Khác: cấp chính xác bằng 5 hoặc tốt hơn
(máy hiện sóng Rl ³ 1 MW, Cl ≤ 20 pF, fB ³ 10 MHz)
Ghi chú:
"Bộ điều khiển chủ" (MC): cần tác động trở lại với tuyến theo cách giống như balát (lmax = 2 mA)
"Nguồn cung cấp cho giao diện” (IPS): Được thiết kế cho n balát và 1 MC.
Mức điện áp VIPS: 11,5 V £ VIPS £ 22,5 V do mức nhỏ nhất/lớn nhất của khối truyền 15 V ≤ VIPS £ 17 V qui định.
Đặc tính lIPS-VIPS:
VIPS ³ 11,5 V ở lIPS £ (n+1) x 2 mA mức cao ở dòng điện ổn định lớn nhất
VIPS £ 4,5 V ở IIPS ³ 2 x 0,9 x (n+1) x 2 mA mức thấp ở hai lần dòng điện ổn định lớn nhất; giảm 10 % dung sai
Thời gian đáp ứng của mạch hạn chế dòng điện < 10="">ms
G.1.1. Trình tự thử nghiệm 'dạng sóng'
G.1.1.1. Trình tự thử nghiệm "thông số dòng điện"
IPS được lập trình đến VIPS = 22,5. MC không tác động (không có giao tiếp với DUT).

G.1.1.2. Trình tự thử nghiệm 'thông số điện áp'
Giao tiếp với DUT được thử nghiệm ở ba tổ hợp khác nhau của Vcao, Vthấp và ttăng/tgiảm:
Vcao = 22,5 V; Vthấp = - 6,5 V; ttăng = tgiảm = 10 ms
Vcao = 9,5 V; Vthấp = 6,5 V; ttăng = tgiảm = 10 ms
Vcao = 9,5 V; Vthấp = 6,5 V; ttăng = tgiảm = 10 ms
Đối với thử nghiệm này, sử dụng lệnh 145 "HỎI VỀ BALÁT". Câu trả lời đúng là 'có’ (0xFF).

G.1.1.3. Trình tự thử nghiệm "kênh phản hồi thời gian tăng/thời gian giảm"
Giao tiếp với DUT được thử nghiệm bằng hai tổ hợp khác nhau của VIPS và IIPS:
Vcao = 17,0 V; Vthấp = 0,0 V; ttăng = tgiảm = 50 ms; IIPS = 250 mA (lớn nhất)
Vcao = 15,0 V; Vthấp = 0,0 V; ttăng = tgiảm = 50 ms; IIPS = 8 mA (lớn nhất)
Trong cả hai trường hợp, phải kiểm tra các tham số vật lý của câu trả lời kênh phản hồi của DUT:
Vcao > 11,5 V; Vthấp < 4,5="" v;="" 10="">ms <>tăng < 100="">ms; 10 ms <>giảm < 100="">ms;
Đối với thử nghiệm này, sử dụng 145 "HỎI VỀ BALÁT". Câu trả lời đúng là 'có' (0xFF).

G.1.1.4. Trình tự thử nghiệm 'tốc độ truyền'
Trình tự dưới đây thử nghiệm giao tiếp với DUT ở tốc độ truyền nhỏ nhất và lớn nhất (1 200 Hz ± 10%).

G.1.1.5. Trình tự thử nghiệm 'độ rộng xung'
Trình tự này thử nghiệm giao tiếp với dung sai độ rộng xung trong khung truyền đi

Ô bit A: bit bắt đầu
Ô bit B đến I: bit địa chỉ (0xFF = 1111 1111b)
Ô bit K đến S: bit lệnh (0x91 - 1001 0001b)
Ô bit T, U: bit kết thúc
|
Te
- 10% |
Te
- 10% |
2Te
- 10% |
2Te
± 10% |
2Te
± 10% |
|
|
A1 |
|
|
A1 + A2 |
|
|
B1 |
|
|
B1 + B2 |
|
C1 |
|
|
C1 + C2 |
|
|
|
D1 |
|
|
D1 + D2 |
|
|
E1 |
|
E1 + E2 |
|
|
F1 |
|
F1 + F2 |
|
|
|
G1 |
|
|
G1 + G2 |
|
|
H1 |
|
H1 + H2 |
|
|
|
I1 |
|
I1 + I2 |
|
|
|
|
K1 |
|
K1 + K2 |
|
|
L1 |
|
|
L1 + L2 |
|
|
M1 |
|
|
M1 + M2 |
|
|
|
N1 |
|
|
N1 + N2 |
|
|
O1 |
|
O1 + O2 |
|
|
|
P1 |
|
P1 + P2 |
|
|
R1 |
|
R1 + R2 |
|
|
|
S1 |
|
|
S1 + S2 |
|
|
|
|
|
T1 + T2 |
|
|
|
|
|
U1 + U2 |
|

G.1.1.6. Trình tự thử nghiệm 'vi phạm mã'
DUT phải bỏ qua lệnh nhận được có vi phạm mã. Thử nghiệm này sử dụng lệnh HỎI VỀ BALÁT. Ở mỗi bước thử nghiệm một bit khác bị nhiễu. DUT sẽ không trả lời câu hỏi hoặc thay đổi trạng thái của nó.

CHÚ THÍCH: Bảng về dạng sóng: xem trang sau
Dạng sóng đối với thử nghiệm 'vi phạm mã'

G.1.2. Trình tự thử nghiệm 'hẹn giờ kết cấu khung'
Việc hẹn giờ của kênh nhận về được thử nghiệm trong phần đầu tiên của trình tự thử nghiệm (2 920 ms <>trả lời < 9="" 170="">ms). Ở phần sau, thử nghiệm sự tác động trở lại của DUT ở thời gian nhỏ nhất giữa hai khung truyền đi.

G.1.3. Thử nghiệm cách điện
Thử nghiệm theo TCVN 7590-1 (IEC 61347-1) và TCVN 7590-2-3 (IEC 61347-2-3) (cách điện chính):
Thử nghiệm cách điện của các đầu nối điều khiển hướng về:
- nguồn ở gần các đầu nối bóng đèn;
- điện thế đất
G.1.4. Trình tự thử nghiệm tùy chọn
G.1.4.1. Trình tự thử nghiệm 'cực tính'
Giao tiếp với DUT được thử nghiệm ở cả hai cực tính của dây dữ liệu.
Lệnh 145 "HỎI VỀ BALÁT" được dùng cho thử nghiệm này. Câu trả lời đúng là 'có' (0xFF).

G.1.4.2. Trình tự thử nghiệm 'bảo vệ quá điện áp'
Ở thử nghiệm này, không nối nguồn lưới với các đầu nối nguồn cung cấp cho DUT.
Đầu nối điều khiển của DUT được nối với nguồn điện áp cấp cho điện áp lưới danh định của DUT trong 1 min. Sau thời gian phục hồi 15 min, giao tiếp với DUT được thử nghiệm bằng lệnh 145 "HỎI VỀ BALÁT". Câu trả lời đúng là 'có' (0xFF).

G.1.5. Trình tự thử nghiệm 'thời gian đáp ứng'
Thời gian đáp ứng được xác định là thời gian để thay đổi quang thông đầu ra từ MỨC LỚN NHẤT đến MỨC NHỎ NHẤT ở THỜI GIAN ĐIỀU CHỈNH ĐỘ SÁNG lập trình bằng 0. Thời gian này cũng quan trọng đối với các trình tự thử nghiệm khác.
Phép đo được thực hiện sử dụng máy hiện sóng nối với đầu ra analog của quang kế.

G.2. Trình tự thử nghiệm 'lệnh cấu hình'
G.2.1. Trình tự thử nghiệm 'lệnh cấu hình chung'
Để đảm bảo có kết quả đúng từ quy trình thử nghiệm, đầu tiên phải thử nghiệm lệnh 'ĐẶT LẠI'.
G.2.1.1. Trình tự thử nghiệm 'ĐẶT LẠI'
Trong trình tự thử nghiệm này, tất cả các thông số lập trình được của DUT được đặt ở các giá trị không đặt lại. Sau khi gửi lệnh ĐẶT LẠI, kiểm tra các tham số này ở các giá trị đặt lại của chúng. Giá trị đặt lại của ĐỊA CHỈ NGẪU NHIÊN được thử nghiệm theo trình tự G.5.2.1 và giá trị đặt lại của ĐỊA CHỈ TÌM KIẾM được kiểm tra theo trình tự thử nghiệm G.5.4.4.

CHÚ THÍCH: Bảng các tham số: xem trang sau!
Các tham số dùng cho thử nghiệm "ĐẶT LẠI':
|
i |
|
|
k |
|
|
<đoạn lỗi="" (k)=""> |
|
1 |
THÊM VÀO NHÓM 0 |
1 |
HỎI VỀ NHÓM 0-7 |
0x00 |
NHÓM 0-7 |
|
|
2 |
THÊM VÀO NHÓM 1 |
2 |
HỎI VỀ NHÓM 8-15 |
0x00 |
NHÓM 8-15 |
|
|
3 |
THÊM VÀO NHÓM 2 |
3 |
HỎI VỀ MỨC ĐOẠN 0 |
255 |
ĐOẠN 0 |
|
|
4 |
THÊM VÀO NHÓM 3 |
4 |
HỎI VỀ MỨC ĐOẠN 1 |
255 |
ĐOẠN 1 |
|
|
5 |
THÊM VÀO NHÓM 4 |
5 |
HỎI VỀ MỨC ĐOẠN 2 |
255 |
ĐOẠN 2 |
|
|
6 |
THÊM VÀO NHÓM 5 |
6 |
HỎI VỀ MỨC ĐOẠN 3 |
255 |
ĐOẠN 3 |
|
|
7 |
THÊM VÀO NHÓM 6 |
7 |
HỎI VỀ MỨC ĐOẠN 4 |
255 |
ĐOẠN 4 |
|
|
8 |
THÊM VÀO NHÓM 7 |
8 |
HỎI VỀ MỨC ĐOẠN 5 |
255 |
ĐOẠN 5 |
|
|
9 |
THÊM VÀO NHÓM 8 |
9 |
HỎI VỀ MỨC ĐOẠN 6 |
255 |
ĐOẠN 6 |
|
|
10 |
THÊM VÀO NHÓM 9 |
10 |
HỎI VỀ MỨC ĐOẠN 7 |
255 |
ĐOẠN 7 |
|
|
11 |
THÊM VÀO NHÓM 10 |
11 |
HỎI VỀ MỨC ĐOẠN 8 |
255 |
ĐOẠN 8 |
|
|
12 |
THÊM VÀO NHÓM 11 |
12 |
HỎI VỀ MỨC ĐOẠN 9 |
255 |
ĐOẠN 9 |
|
|
13 |
THÊM VÀO NHÓM 12 |
13 |
HỎI VỀ MỨC ĐOẠN 10 |
255 |
ĐOẠN 10 |
|
|
14 |
THÊM VÀO NHÓM 13 |
14 |
HỎI VỀ MỨC ĐOẠN 11 |
255 |
ĐOẠN 11 |
|
|
15 |
THÊM VÀO NHÓM 14 |
15 |
HỎI VỀ MỨC ĐOẠN 12 |
255 |
ĐOẠN 12 |
|
|
16 |
THÊM VÀO NHÓM 15 |
16 |
HỎI VỀ MỨC ĐOẠN 13 |
255 |
ĐOẠN 13 |
|
|
17 |
LƯU DTR LÀ ĐOẠN 0 |
17 |
HỎI VỀ MỨC ĐOẠN 14 |
255 |
ĐOẠN 14 |
|
|
18 |
LƯU DTR LÀ ĐOẠN 1 |
18 |
HỎI VỀ MỨC ĐOẠN 15 |
255 |
ĐOẠN 15 |
|
|
19 |
LƯU DTR LÀ ĐOẠN 2 |
19 |
HỎI VỀ MỨC LỚN NHẤT |
254 |
MỨC LỚN NHẤT |
|
|
20 |
LƯU DTR LÀ ĐOẠN 3 |
20 |
HỎI VỀ MỨC NHỎ NHẤT |
PHM |
MỨC NHỎ NHẤT |
|
|
21 |
LƯU DTR LÀ ĐOẠN 4 |
21 |
HỎI VỀ MỨC LỖI HỆ THỐNG |
254 |
MỨC LỖI HỆ THỐNG |
|
|
22 |
LƯU DTR LÀ ĐOẠN 5 |
22 |
HỎI VỀ MỨC ĐÓNG NGUỒN |
254 |
ĐÓNG NGUỒN |
|
|
23 |
LƯU DTR LÀ ĐOẠN 6 |
23 |
HỎI VỀ THỜI GIAN/TỐC ĐỘ ĐIỀU CHỈNH ĐỘ SÁNG |
0x07 |
THỜI GIAN ĐIỀU CHỈNH/TỐC ĐỘ ĐIỀU CHỈNH ĐỘ |
|
|
24 |
LƯU DTR LÀ ĐOẠN 7 |
24 |
HỎI VỀ MỨC THỰC TẾ |
254 |
MỨC THỰC TẾ |
|
|
25 |
LƯU DTR LÀ ĐOẠN 8 |
|
|
|
|
|
|
26 |
LƯU DTR LÀ ĐOẠN 9 |
|
|
|
|
|
|
27 |
LƯU DTR LÀ ĐOẠN 10 |
|
|
|
|
|
|
28 |
LƯU DTR LÀ ĐOẠN 11 |
|
|
|
|
|
|
29 |
LƯU DTR LÀ ĐOẠN 12 |
|
|
|
|
|
|
30 |
LƯU DTR LÀ ĐOẠN 13 |
|
|
|
|
|
|
31 |
LƯU DTR LÀ ĐOẠN 14 |
|
|
|
|
|
|
32 |
LƯU DTR LÀ ĐOẠN 15 |
|
|
|
|
|
|
33 |
LƯU DTR LÀ MỨC LỚN NHẤT |
|
|
|
|
|
|
34 |
LƯU DTR LÀ MỨC NHỎ NHẤT |
|
|
|
|
|
|
35 |
LƯU DTR LÀ MỨC LỖI HỆ THỐNG |
|
|
|
|
|
|
36 |
LƯU DTR LÀ MỨC ĐÓNG NGUỒN |
|
|
|
|
|
|
37 |
LƯU DTR LÀ THỜI GIAN ĐIỀU CHỈNH ĐỘ SÁNG |
|
|
|
|
|
|
38 |
LƯU DTR LÀ TỐC ĐỘ ĐIỀU CHỈNH ĐỘ SÁNG |
|
|
|
|
|
|
39 |
TẮT |
|
|
|
|
G.2.1.2. Trình tự thử nghiệm 'ĐẶT LẠI: thời gian tạm ngừng/lệnh ở giữa'
Lệnh ĐẶT LẠI cần được tiến hành chỉ khi nó được nhận hai lần trong khoảng thời gian 100 ms. Không được gửi lệnh ấn định địa chỉ cho cùng một balát giữa hai lệnh ĐẶT LẠI, nếu có thì phải bỏ qua cả hai lệnh ĐẶT LẠI và lệnh còn lại. Ba lệnh này phải được gửi trong khoảng thời gian 100 ms.

G.2.1.3. Trình tự thử nghiệm 'thời gian tạm ngừng - 100 ms'
Trong trình tự thử nghiệm này, cần cố gắng đặt tất cả các tham số lập trình được của DUT là (PHM +1) sử dụng lệnh cấu hình với thời gian tạm ngừng là 150 ms. Không được có thay đổi tham số do thời gian tạm ngừng.

CHÚ THÍCH: Bảng các tham số: xem trang sau!
Tham số dùng cho thử nghiệm 'thời gian tạm dừng 100 ms'
|
i |
|
|
k |
|
|
<đoạn lỗi="" (k)=""> |
|
1 |
THÊM VÀO NHÓM 0 |
1 |
HỎI VỀ NHÓM 0-7 |
0x00 |
NHÓM 0-7 |
|
|
2 |
THÊM VÀO NHÓM 1 |
2 |
HỎI VỀ NHÓM 8-15 |
0x00 |
NHÓM 8-15 |
|
|
3 |
THÊM VÀO NHÓM 2 |
3 |
HỎI VỀ MỨC ĐOẠN 0 |
255 |
ĐOẠN 0 |
|
|
4 |
THÊM VÀO NHÓM 3 |
4 |
HỎI VỀ MỨC ĐOẠN 1 |
255 |
ĐOẠN 1 |
|
|
5 |
THÊM VÀO NHÓM 4 |
5 |
HỎI VỀ MỨC ĐOẠN 2 |
255 |
ĐOẠN 2 |
|
|
6 |
THÊM VÀO NHÓM 5 |
6 |
HỎI VỀ MỨC ĐOẠN 3 |
255 |
ĐOẠN 3 |
|
|
7 |
THÊM VÀO NHÓM 6 |
7 |
HỎI VỀ MỨC ĐOẠN 4 |
255 |
ĐOẠN 4 |
|
|
8 |
THÊM VÀO NHÓM 7 |
8 |
HỎI VỀ MỨC ĐOẠN 5 |
255 |
ĐOẠN 5 |
|
|
9 |
THÊM VÀO NHÓM 8 |
9 |
HỎI VỀ MỨC ĐOẠN 6 |
255 |
ĐOẠN 6 |
|
|
10 |
THÊM VÀO NHÓM 9 |
10 |
HỎI VỀ MỨC ĐOẠN 7 |
255 |
ĐOẠN 7 |
|
|
11 |
THÊM VÀO NHÓM 10 |
11 |
HỎI VỀ MỨC ĐOẠN 8 |
255 |
ĐOẠN 8 |
|
|
12 |
THÊM VÀO NHÓM 11 |
12 |
HỎI VỀ MỨC ĐOẠN 9 |
255 |
ĐOẠN 9 |
|
|
13 |
THÊM VÀO NHÓM 12 |
13 |
HỎI VỀ MỨC ĐOẠN 10 |
255 |
ĐOẠN 10 |
|
|
14 |
THÊM VÀO NHÓM 13 |
14 |
HỎI VỀ MỨC ĐOẠN 11 |
255 |
ĐOẠN 11 |
|
|
15 |
THÊM VÀO NHÓM 14 |
15 |
HỎI VỀ MỨC ĐOẠN 12 |
255 |
ĐOẠN 12 |
|
|
16 |
THÊM VÀO NHÓM 15 |
16 |
HỎI VỀ MỨC ĐOẠN 13 |
255 |
ĐOẠN 13 |
|
|
17 |
LƯU DTR LÀ ĐOẠN 0 |
17 |
HỎI VỀ MỨC ĐOẠN 14 |
255 |
ĐOẠN 14 |
|
|
18 |
LƯU DTR LÀ ĐOẠN 1 |
18 |
HỎI VỀ MỨC ĐOẠN 15 |
255 |
ĐOẠN 15 |
|
|
19 |
LƯU DTR LÀ ĐOẠN 2 |
19 |
HỎI VỀ MỨC LỚN NHẤT |
254 |
MỨC LỚN NHẤT |
|
|
20 |
LƯU DTR LÀ ĐOẠN 3 |
20 |
HỎI VỀ MỨC NHỎ NHẤT |
PHM |
MỨC NHỎ NHẤT |
|
|
21 |
LƯU DTR LÀ ĐOẠN 4 |
21 |
HỎI VỀ MỨC LỖI HỆ THỐNG |
254 |
MỨC LỖI HỆ THỐNG |
|
|
22 |
LƯU DTR LÀ ĐOẠN 5 |
22 |
HỎI VỀ MỨC ĐÓNG NGUỒN |
254 |
ĐÓNG NGUỒN |
|
|
23 |
LƯU DTR LÀ ĐOẠN 6 |
23 |
HỎI VỀ THỜI GIAN/TỐC ĐỘ ĐIỀU CHỈNH ĐỘ SÁNG |
0x07 |
THỜI GIAN / TỐC ĐỘ ĐIỀU CHỈNH ĐỘ SÁNG |
|
|
24 |
LƯU DTR LÀ ĐOẠN 7 |
|
|
|
|
|
|
25 |
LƯU DTR LÀ ĐOẠN 8 |
|
|
|
|
|
|
26 |
LƯU DTR LÀ ĐOẠN 9 |
|
|
|
|
|
|
27 |
LƯU DTR LÀ ĐOẠN 10 |
|
|
|
|
|
|
28 |
LƯU DTR LÀ ĐOẠN 11 |
|
|
|
|
|
|
29 |
LƯU DTR LÀ ĐOẠN 12 |
|
|
|
|
|
|
30 |
LƯU DTR LÀ ĐOẠN 13 |
|
|
|
|
|
|
31 |
LƯU DTR LÀ ĐOẠN 14 |
|
|
|
|
|
|
32 |
LƯU DTR LÀ ĐOẠN 15 |
|
|
|
|
|
|
33 |
LƯU DTR LÀ MỨC LỚN NHẤT |
|
|
|
|
|
|
34 |
LƯU DTR LÀ MỨC NHỎ NHẤT |
|
|
|
|
|
|
35 |
LƯU DTR LÀ MỨC LỖI HỆ THỐNG |
|
|
|
|
|
|
36 |
LƯU DTR LÀ MỨC ĐÓNG NGUỒN |
|
|
|
|
|
|
37 |
LƯU DTR LÀ THỜI GIAN ĐIỀU CHỈNH ĐỘ SÁNG |
|
|
|
|
|
|
38 |
LƯU DTR LÀ TỐC ĐỘ ĐIỀU CHỈNH ĐỘ SÁNG |
|
|
|
|
G.2.1.4. Trình tự thử nghiệm 'lệnh ở giữa'
Trong trình tự thử nghiệm này, cố gắng thay đổi tham số người sử dụng lập trình được của DUT bằng cách sử dụng các lệnh cấu hình. Trong khoảng giữa hai lệnh cấu hình, gửi lệnh GIẢM THEO NẤC. Ba lệnh này được gửi trong thời gian 100 ms. Các tham số không được có thay đổi do đưa lệnh giảm theo nấc vào. Mức sáng thực tế ở cuối thử nghiệm phải là 254 vì lệnh ở giữa cũng được DUT bỏ qua. Nếu lệnh ở giữa được ấn định địa chỉ cho DUT khác thì phải thực hiện lệnh cấu hình.

CHÚ THÍCH: Bảng các tham số: xem trang sau!
|
i |
|
|
|
K |
|
|
<đoạn lỗi="" (k)=""> |
|
|
a = 1 |
a ¹ 1 |
|||||||
|
1 |
LƯU DTR LÀ ĐOẠN 0 |
10 |
|
1 |
HỎI VỀ NHÓM 0-7 |
0x00 |
0xFF |
NHÓM 0-7 |
|
2 |
LƯU DTR LÀ ĐOẠN 1 |
10 |
|
2 |
HỎI VỀ NHÓM 8-15 |
0x00 |
0xFF |
NHÓM 8-15 |
|
3 |
LƯU DTR LÀ ĐOẠN 2 |
10 |
|
3 |
HỎI VỀ MỨC ĐOẠN 0 |
255 |
10 |
ĐOẠN 0 |
|
4 |
LƯU DTR LÀ ĐOẠN 3 |
10 |
|
4 |
HỎI VỀ MỨC ĐOẠN 1 |
255 |
10 |
ĐOẠN 1 |
|
5 |
LƯU DTR LÀ ĐOẠN 4 |
10 |
|
5 |
HỎI VỀ MỨC ĐOẠN 2 |
255 |
10 |
ĐOẠN 2 |
|
6 |
LƯU DTR LÀ ĐOẠN 5 |
10 |
|
6 |
HỎI VỀ MỨC ĐOẠN 3 |
255 |
10 |
ĐOẠN 3 |
|
7 |
LƯU DTR LÀ ĐOẠN 6 |
10 |
|
7 |
HỎI VỀ MỨC ĐOẠN 4 |
255 |
10 |
ĐOẠN 4 |
|
8 |
LƯU DTR LÀ ĐOẠN 7 |
10 |
|
8 |
HỎI VỀ MỨC ĐOẠN 5 |
255 |
10 |
ĐOẠN 5 |
|
9 |
LƯU DTR LÀ ĐOẠN 8 |
10 |
|
9 |
HỎI VỀ MỨC ĐOẠN 6 |
255 |
10 |
ĐOẠN 6 |
|
10 |
LƯU DTR LÀ ĐOẠN 9 |
10 |
|
10 |
HỎI VỀ MỨC ĐOẠN 7 |
255 |
10 |
ĐOẠN 7 |
|
11 |
LƯU DTR LÀ ĐOẠN 10 |
10 |
|
11 |
HỎI VỀ MỨC ĐOẠN 8 |
255 |
10 |
ĐOẠN 8 |
|
12 |
LƯU DTR LÀ ĐOẠN 11 |
10 |
|
12 |
HỎI VỀ MỨC ĐOẠN 9 |
255 |
10 |
ĐOẠN 9 |
|
13 |
LƯU DTR LÀ ĐOẠN 12 |
10 |
|
13 |
HỎI VỀ MỨC ĐOẠN 10 |
255 |
10 |
ĐOẠN 10 |
|
14 |
LƯU DTR LÀ ĐOẠN 13 |
10 |
|
14 |
HỎI VỀ MỨC ĐOẠN 11 |
255 |
10 |
ĐOẠN 11 |
|
15 |
LƯU DTR LÀ ĐOẠN 14 |
10 |
|
15 |
HỎI VỀ MỨC ĐOẠN 12 |
255 |
10 |
ĐOẠN 12 |
|
16 |
LƯU DTR LÀ ĐOẠN 15 |
10 |
|
16 |
HỎI VỀ MỨC ĐOẠN 13 |
255 |
10 |
ĐOẠN 13 |
|
17 |
LƯU DTR LÀ MỨC LỚN NHẤT |
PHM +1 |
|
17 |
HỎI VỀ MỨC ĐOẠN 14 |
255 |
10 |
ĐOẠN 14 |
|
18 |
LƯU DTR LÀ MỨC NHỎ NHẤT |
PHM +1 |
|
18 |
HỎI VỀ MỨC ĐOẠN 15 |
255 |
10 |
ĐOẠN 15 |
|
19 |
LƯU DTR LÀ MỨC LỖI HỆ THỐNG |
10 |
|
19 |
HỎI VỀ MỨC LỚN NHẤT |
254 |
PHM+1 |
MỨC LỚN NHẤT |
|
20 |
LƯU DTR LÀ MỨC ĐÓNG NGUỒN |
10 |
|
20 |
HỎI VỀ MỨC NHỎ NHẤT |
PHM |
PHM+1 |
MỨC NHỎ NHẤT |
|
21 |
LƯU DTR LÀ THỜI GIAN ĐIỀU CHỈNH ĐỘ SÁNG |
10 |
|
21 |
HỎI VỀ MỨC LỖI HỆ THỐNG |
254 |
10 |
MỨC LỖI HỆ THỐNG |
|
22 |
LƯU DTR LÀ TỐC ĐỘ ĐIỀU CHỈNH ĐỘ SÁNG |
10 |
|
22 |
HỎI VỀ MỨC ĐÓNG NGUỒN |
254 |
10 |
ĐÓNG NGUỒN |
|
23 |
THÊM VÀO NHÓM 0 |
10 |
|
23 |
HỎI VỀ THỜI GIAN/TỐC ĐỘ ĐIỀU CHỈNH ĐỘ SÁNG |
0x07 |
0xAA |
THỜI GIAN / TỐC ĐỘ ĐIỀU CHỈNH ĐỘ SÁNG |
|
24 |
THÊM VÀO NHÓM 1 |
10 |
|
24 |
HỎI VỀ MỨC THỰC TẾ |
254 |
PHM+1 |
MỨC THỰC TẾ |
|
25 |
THÊM VÀO NHÓM 2 |
10 |
|
|
|
|
|
|
|
26 |
THÊM VÀO NHÓM 3 |
10 |
|
|
|
|
|
|
|
27 |
THÊM VÀO NHÓM 4 |
10 |
|
a |
<địa chỉ="" (a)=""> |
|
|
|
|
28 |
THÊM VÀO NHÓM 5 |
10 |
|
1 |
QUẢNG BÁ |
|
|
|
|
29 |
THÊM VÀO NHÓM 6 |
10 |
|
2 |
Địa chỉ rút gọn 5 |
|
|
|
|
30 |
THÊM VÀO NHÓM 7 |
10 |
|
3 |
NHÓM 15 |
|
|
|
|
31 |
THÊM VÀO NHÓM 8 |
10 |
|
|
|
|
|
|
|
32 |
THÊM VÀO NHÓM 9 |
10 |
|
|
|
|
|
|
|
33 |
THÊM VÀO NHÓM 10 |
10 |
|
|
|
|
|
|
|
34 |
THÊM VÀO NHÓM 11 |
10 |
|
|
|
|
|
|
|
35 |
THÊM VÀO NHÓM 12 |
10 |
|
|
|
|
|
|
|
36 |
THÊM VÀO NHÓM 13 |
10 |
|
|
|
|
|
|
|
37 |
THÊM VÀO NHÓM 14 |
10 |
|
|
|
|
|
|
|
38 |
THÊM VÀO NHÓM 15 |
10 |
|
|
|
|
|
|
G.2.1.5. Trình tự thử nghiệm 'HỎI VỀ SỐ PHIÊN BẢN'
Đọc số phiên bản của DUT.

G.2.1.6. Trình tự thử nghiệm 'LƯU MỨC THỰC TẾ Trong DTR'
Lệnh này được thử nghiệm ở ba trạng thái khác nhau của DUT: MỨC LỚN NHẤT, MỨC NHỎ NHẤT và TẮT.

G.2.1.7. Trình tự thử nghiệm 'bộ nhớ lưu giữ'
Trong trình tự thử nghiệm này, bộ nhớ lưu giữ của DUT được thử nghiệm. Tất cả các tham số lập trình được bị thay đổi (kể cả địa chỉ rút gọn). Nguồn lưới được ngắt trong 5 s trước khi các tham số được kiểm tra. Lệnh ĐẶT LẠI không được xóa địa chỉ rút gọn.

CHÚ THÍCH: Bảng các tham số: xem trang sau!
Các tham số đối với thử nghiệm 'bộ nhớ lưu giữ'
|
i |
|
|
|
K |
|
|
<đoạn lỗi="" (k)=""> |
|
1 |
THÊM VÀO NHÓM 0 |
10 |
|
1 |
HỎI VỀ NHÓM 0-7 |
0xFF |
NHÓM 0-7 |
|
2 |
THÊM VÀO NHÓM 1 |
10 |
|
2 |
HỎI VỀ NHÓM 8-15 |
0xFF |
NHÓM 8-15 |
|
3 |
THÊM VÀO NHÓM 2 |
10 |
|
3 |
HỎI VỀ MỨC ĐOẠN 0 |
10 |
ĐOẠN 0 |
|
4 |
THÊM VÀO NHÓM 3 |
10 |
|
4 |
HỎI VỀ MỨC ĐOẠN 1 |
10 |
ĐOẠN 1 |
|
5 |
THÊM VÀO NHÓM 4 |
10 |
|
5 |
HỎI VỀ MỨC ĐOẠN 2 |
10 |
ĐOẠN 2 |
|
6 |
THÊM VÀO NHÓM 5 |
10 |
|
6 |
HỎI VỀ MỨC ĐOẠN 3 |
10 |
ĐOẠN 3 |
|
7 |
THÊM VÀO NHÓM 6 |
10 |
|
7 |
HỎI VỀ MỨC ĐOẠN 4 |
10 |
ĐOẠN 4 |
|
8 |
THÊM VÀO NHÓM 7 |
10 |
|
8 |
HỎI VỀ MỨC ĐOẠN 5 |
10 |
ĐOẠN 5 |
|
9 |
THÊM VÀO NHÓM 8 |
10 |
|
9 |
HỎI VỀ MỨC ĐOẠN 6 |
10 |
ĐOẠN 6 |
|
10 |
THÊM VÀO NHÓM 9 |
10 |
|
10 |
HỎI VỀ MỨC ĐOẠN 7 |
10 |
ĐOẠN 7 |
|
11 |
THÊM VÀO NHÓM 10 |
10 |
|
11 |
HỎI VỀ MỨC ĐOẠN 8 |
10 |
ĐOẠN 8 |
|
12 |
THÊM VÀO NHÓM 11 |
10 |
|
12 |
HỎI VỀ MỨC ĐOẠN 9 |
10 |
ĐOẠN 9 |
|
13 |
THÊM VÀO NHÓM 12 |
10 |
|
13 |
HỎI VỀ MỨC ĐOẠN 10 |
10 |
ĐOẠN 10 |
|
14 |
THÊM VÀO NHÓM 13 |
10 |
|
14 |
HỎI VỀ MỨC ĐOẠN 11 |
10 |
ĐOẠN 11 |
|
15 |
THÊM VÀO NHÓM 14 |
10 |
|
15 |
HỎI VỀ MỨC ĐOẠN 12 |
10 |
ĐOẠN 12 |
|
16 |
THÊM VÀO NHÓM 15 |
10 |
|
16 |
HỎI VỀ MỨC ĐOẠN 13 |
10 |
ĐOẠN 13 |
|
17 |
LƯU DTR LÀ ĐOẠN 0 |
10 |
|
17 |
HỎI VỀ MỨC ĐOẠN 14 |
10 |
ĐOẠN 14 |
|
18 |
LƯU DTR LÀ ĐOẠN 1 |
10 |
|
18 |
HỎI VỀ MỨC ĐOẠN 15 |
10 |
ĐOẠN 15 |
|
19 |
LƯU DTR LÀ ĐOẠN 2 |
10 |
|
19 |
HỎI VỀ MỨC LỚN NHẤT |
PHM+1 |
MỨC LỚN NHẤT |
|
20 |
LƯU DTR LÀ ĐOẠN 3 |
10 |
|
20 |
HỎI VỀ MỨC NHỎ NHẤT |
PHM+1 |
MỨC NHỎ NHẤT |
|
21 |
LƯU DTR LÀ ĐOẠN 4 |
10 |
|
21 |
HỎI VỀ MỨC LỖI HỆ THỐNG |
10 |
MỨC LỖI HỆ THỐNG |
|
22 |
LƯU DTR LÀ ĐOẠN 5 |
10 |
|
22 |
HỎI VỀ MỨC ĐÓNG NGUỒN |
10 |
ĐÓNG NGUỒN |
|
23 |
LƯU DTR LÀ ĐOẠN 6 |
10 |
|
23 |
HỎI VỀ THỜI GIAN/TỐC ĐỘ ĐIỀU CHỈNH ĐỘ SÁNG |
0xAA |
THỜI GIAN / TỐC ĐỘ ĐIỀU CHỈNH ĐỘ SÁNG |
|
24 |
LƯU DTR LÀ ĐOẠN 7 |
10 |
|
|
|
|
|
|
25 |
LƯU DTR LÀ ĐOẠN 8 |
10 |
|
|
|
|
|
|
26 |
LƯU DTR LÀ ĐOẠN 9 |
10 |
|
|
|
|
|
|
27 |
LƯU DTR LÀ ĐOẠN 10 |
10 |
|
|
|
|
|
|
28 |
LƯU DTR LÀ ĐOẠN 11 |
10 |
|
|
|
|
|
|
29 |
LƯU DTR LÀ ĐOẠN 12 |
10 |
|
|
|
|
|
|
30 |
LƯU DTR LÀ ĐOẠN 13 |
10 |
|
|
|
|
|
|
31 |
LƯU DTR LÀ ĐOẠN 14 |
10 |
|
|
|
|
|
|
32 |
LƯU DTR LÀ ĐOẠN 15 |
10 |
|
|
|
|
|
|
33 |
LƯU DTR LÀ MỨC LỚN NHẤT |
PHM +1 |
|
|
|
|
|
|
34 |
LƯU DTR LÀ MỨC NHỎ NHẤT |
PHM +1 |
|
|
|
|
|
|
35 |
LƯU DTR LÀ MỨC LỖI HỆ THỐNG |
10 |
|
|
|
|
|
|
36 |
LƯU DTR LÀ MỨC ĐÓNG NGUỒN |
10 |
|
|
|
|
|
|
37 |
LƯU DTR LÀ THỜI GIAN ĐIỀU CHỈNH ĐỘ SÁNG |
10 |
|
|
|
|
|
|
38 |
LƯU DTR LÀ TỐC ĐỘ ĐIỀU CHỈNH ĐỘ SÁNG |
10 |
|
|
|
|
|
|
39 |
LƯU DTR LÀ ĐỊA CHỈ RÚT GỌN |
11 |
|
|
|
|
|
G.2.2. Trình tự thử nghiệm 'chế độ đặt tham số công suất phóng điện'
Trong trình tự thử nghiệm dưới đây, các giá trị được nạp vào DTR. Sau đó, nội dung của DTR được lưu vào các tham số bên trong tương ứng của DUT bằng lệnh cấu hình và có hiệu lực nhờ các lệnh câu hỏi.
G.2.2.1. Trình tự thử nghiệm 'LƯU DTR LÀ MỨC LỚN NHẤT'
Thử nghiệm được thực hiện bằng ba giá trị thử nghiệm:
Bước thử nghiệm 0: mức thử nghiệm > MỨC LỚN NHẤT
Bước thử nghiệm 1: mức thử nghiệm < mức="" nhỏ="">
Bước thử nghiệm 2: MỨC NHỎ NHẤT < mức="" thử="" nghiệm="">< mức="" lớn="">

|
Bước thử nghiệm i |
|
|
|
|
0 |
255 |
254 |
254 |
|
1 |
0 |
PHM + 1 |
PHM + 1 |
|
2 |
253 |
253 |
PHM + 1 |
G.2.2.2. Trình tự thử nghiệm 'LƯU DTR LÀ MỨC NHỎ NHẤT'
Thử nghiệm được thực hiện với ba giá trị thử nghiệm:
Bước thử nghiệm 0: MỨC NHỎ NHẤT VẬT LÝ < mức="" thử="" nghiệm="">< mức="" lớn="">
Bước thử nghiệm 1: mức thử nghiệm > MỨC LỚN NHẤT
Bước thử nghiệm 2: mức thử nghiệm < mức="" nhỏ="" nhất="" vật="">

|
Bước thử nghiệm i |
|
|
|
|
0 |
PHM + 1 |
PHM + 1 |
PHM + 1 |
|
1 |
254 |
253 |
253 |
|
2 |
0 |
PHM |
253 |
G.2.2.3. Trình tự thử nghiệm 'LƯU DTR LÀ MỨC LỖI HỆ THỐNG'
Trong trình tự này, việc lập trình MỨC LỖI HỆ THỐNG được thử nghiệm. Cũng kiểm tra hoạt động đúng của DUT trong thời gian bị lỗi hệ thống.
Thử nghiệm được thực hiện với năm giá trị thử nghiệm.
Bước thử nghiệm 0: MỨC NHỎ NHẤT < mức="" thử="" nghiệm="">< mức="" lớn="">
Bước thử nghiệm 1: mức thử nghiệm = MASK
Bước thử nghiệm 2: mức thử nghiệm > MỨC LỚN NHẤT
Bước thử nghiệm 3: mức thử nghiệm = TẮT
Bước thử nghiệm 4: mức thử nghiệm < mức="" nhỏ="" nhất="" vật="">

|
Bước thử nghiệm i |
|
|
|
|
0 |
252 |
252 |
252 |
|
1 |
255 |
255 |
252 |
|
2 |
254 |
254 |
253 |
|
3 |
0 |
0 |
0 |
|
4 |
1 |
1 |
PHM + 1 |
G.2.2.4. Trình tự thử nghiệm 'LƯU DTR LÀ MỨC ĐÓNG NGUỒN'
Trong trình tự này, chương trình MỨC ĐÓNG NGUỒN được thử nghiệm. Cũng kiểm tra hoạt động đúng của DUT trong trường hợp đóng nguồn.
Thử nghiệm được thực hiện với ba giá trị thử nghiệm:
Bước thử nghiệm 0: MỨC NHỎ NHẤT < mức="" thử="" nghiệm="">< mức="" lớn="">
Bước thử nghiệm 1: mức thử nghiệm > MỨC LỚN NHẤT
Bước thử nghiệm 2: mức thử nghiệm < mức="" nhỏ="" nhất="" vật="">

|
Bước thử nghiệm i |
|
|
|
|
0 |
252 |
252 |
252 |
|
1 |
255 |
254 |
253 |
|
2 |
0 |
1 |
PHM +1 |
G.2.2.5. Trình tự thử nghiệm 'LƯU DTR LÀ THỜI GIAN ĐIỀU CHỈNH ĐỘ SÁNG'
Thời gian điều chỉnh độ sáng phải nằm trong phạm vi từ 0 đến 15.
Thử nghiệm được thực hiện với bốn giá trị thử nghiệm.
Bước thử nghiệm 0: giá trị thử nghiệm = 15
Bước thử nghiệm 1: giá trị thử nghiệm = 0
Bước thử nghiệm 2: 0 < giá="" trị="" thử="" nghiệm=""><>
Bước thử nghiệm 3: giá trị thử nghiệm > 15

|
Bước thử nghiệm i |
|
|
|
0 |
15 |
0xF7 |
|
1 |
0 |
0x07 |
|
2 |
5 |
0x57 |
|
3 |
128 |
0xF7 |
G.2.2.6. Trình tự thử nghiệm 'LƯU DTR LÀ TỐC ĐỘ ĐIỀU CHỈNH ĐỘ SÁNG'
Tốc độ điều chỉnh độ sáng phải nằm trong phạm vi từ 1 đến 15.
Thử nghiệm được thực hiện với năm giá trị thử nghiệm:
Bước thử nghiệm 0: giá trị thử nghiệm = 15
Bước thử nghiệm 1: giá trị thử nghiệm = 0
Bước thử nghiệm 2: 1 < giá="" trị="" thử="" nghiệm=""><>
Bước thử nghiệm 3: giá trị thử nghiệm > 15
Bước thử nghiệm 4: giá trị thử nghiệm = 1

|
Bước thử nghiệm i |
|
|
|
0 |
15 |
0x0F |
|
1 |
0 |
0x01 |
|
2 |
5 |
0x05 |
|
3 |
128 |
0x0F |
|
4 |
1 |
0x01 |
G.2.2.7. Trình tự thử nghiệm 'lưu DTR là đoạn / 'thuộc về đoạn'
Trong trình tự thử nghiệm này, các giá trị khác nhau được lưu trong thanh ghi đoạn của DUT. Kiểm tra nội dung của thanh ghi đoạn và sử dụng lệnh THUỘC VỀ ĐOẠN để thử nghiệm đoạn.

|
Bước thử nghiệm k |
|
<đoạn (k)=""> |
|
|
0 |
1 |
1 |
PHM + 1 |
|
1 |
0 |
0 |
0 |
|
2 |
255 |
255 |
0 |
|
3 |
252 |
252 |
252 |
|
4 |
254 |
254 |
253 |
G.2.3. Trình tự thử nghiệm 'Chế độ đặt tham số hệ thống'
G.2.3.1. Trình tự thử nghiệm 'XÓA KHỎI ĐOẠN'
Giá trị 127 được lưu trong mỗi thanh ghi đoạn của DUT. Sau đó gửi lệnh 'xóa khỏi đoạn'. Hoạt động đúng của lệnh hỏi về trạng thái khởi động và hỏi về trạng thái cũng được thử nghiệm.

G.2.3.2. Trình tự thử nghiệm 'THÊM VÀO NHÓM' / 'XÓA KHỎI NHÓM'
Thử nghiệm được thực hiện cho mỗi nhóm. Balát được thêm vào nhóm. Sau đó, thử nghiệm hoạt động đúng của lệnh 'HỎI VỀ TRẠNG THÁI ĐẶT LẠI' và 'HỎI VỀ TRẠNG THÁI'. Sau đó, balát được xóa khỏi nhóm sử dụng địa chỉ nhóm.

|
Bước thử nghiệm i |
0 |
1 |
2 |
3 |
4 |
5 |
6 |
7 |
8 |
9 |
10 |
11 |
12 |
13 |
14 |
15 |
|
|
1 |
2 |
4 |
8 |
16 |
32 |
64 |
128 |
1 |
2 |
4 |
8 |
16 |
32 |
64 |
128 |
G.2.3.3. Trình tự thử nghiệm 'LƯU DTR LÀ ĐỊA CHỈ RÚT GỌN'
Trong trình tự thử nghiệm này, các địa chỉ rút gọn khác nhau được lập trình sử dụng địa chỉ rút gọn lập trình ở bước trước đó. Lệnh HỎI VỀ THIẾU ĐỊA CHỈ RÚT GỌN và bit địa chỉ rút gọn của câu trả lời của lệnh HỎI VỀ TRẠNG THÁI cũng được thử nghiệm. Hai lệnh 'lưu DTR là địa chỉ rút gọn' và lệnh ở giữa cũng được gửi trong khoảng giữa thời gian 100 ms.

|
Bước thử nghiệm i |
|
<địa chỉ="" 1="" (i)=""> |
<địa chỉ="" 2="" (i)=""> |
|
|
|
0 |
3 |
Quảng bá |
địa chỉ rút gọn 1 |
Không |
x0xxxxxxb |
|
1 |
127 |
địa chỉ rút gọn 1 |
địa chỉ rút gọn 63 |
Không |
x0xxxxxxb |
|
2 |
31 |
địa chỉ rút gọn 63 |
địa chỉ rút gọn 15 |
Không |
x0xxxxxxb |
|
3 |
129 |
địa chỉ rút gọn 15 |
địa chỉ rút gọn 15 |
Không |
x0xxxxxxb |
|
4 |
30 |
địa chỉ rút gọn 15 |
địa chỉ rút gọn 15 |
Không |
x0xxxxxxb |
|
5 |
1 |
địa chỉ rút gọn 15 |
địa chỉ rút gọn 0 |
Không |
x0xxxxxxb |
|
6 |
255 |
địa chỉ rút gọn 0 |
quảng bá |
Có |
x1xxxxxxb |
G.3. Trình tự thử nghiệm 'lệnh điều khiển công suất phóng điện'
G.3.1. Trình tự thử nghiệm 'hẹn giờ'
Kiểm tra tính chính xác của THỜI GIAN ĐIỀU CHỈNH ĐỘ SÁNG và TỐC ĐỘ ĐIỀU CHỈNH ĐỘ SÁNG lập trình được bằng các quy trình thử nghiệm dưới đây.
G.3.1.1. Trình tự thử nghiệm 'THỜI GIAN ĐIỀU CHỈNH ĐỘ SÁNG'
Thử nghiệm này được thực hiện đối với THỜI GIAN ĐIỀU CHỈNH ĐỘ SÁNG từ 1 đến 15. Thời gian điều chỉnh độ sáng 0 (thời gian đáp ứng) được đo theo G.1.5. Sử dụng lệnh 'ĐIỀU KHIỂN CÔNG SUẤT PHÓNG ĐIỆN TRỰC TIẾP' để điều chỉnh độ sáng về MỨC NHỎ NHẤT, đến MỨC LỚN NHẤT và đến mức trung bình của dải điều chỉnh độ sáng và lại trở về MỨC LỚN NHẤT. Phải đo thời gian tại mỗi lần điều chỉnh độ sáng. Bit 4 trong câu trả lời cho lệnh 'HỎI VỀ TRẠNG THÁI' thể hiện việc kết thúc điều chỉnh độ sáng.

|
i |
1 |
2 |
3 |
4 |
5 |
6 |
7 |
8 |
9 |
10 |
11 |
12 |
13 |
14 |
15 |
|
Tmin (i) [s] |
0,64 |
0,90 |
1,27 |
1,8 |
2,55 |
3,6 |
5,09 |
7,20 |
10,18 |
14,40 |
20,36 |
28,80 |
40,73 |
57,60 |
81,46 |
|
Tmax (i) [s] |
0,78 |
1,1 |
1,56 |
2,20 |
3,11 |
4,40 |
6,22 |
8,80 |
12,45 |
17,60 |
24,89 |
35,20 |
49,78 |
70,40 |
99,56 |
|
Bước thử nghiệm k |
0 |
1 |
2 |
3 |
|
|
1 |
254 |
Trung bình |
254 |
G.3.1.2. Trình tự thử nghiệm 'TỐC ĐỘ ĐIỀU CHỈNH ĐỘ SÁNG'
Thử nghiệm này được thực hiện với TỐC ĐỘ ĐIỀU CHỈNH ĐỘ SÁNG từ 1 đến 15. Lệnh 'GIẢM' được lặp lại với một số lần nhất định n(i). Số bước mà DUT được điều chỉnh được đo bằng lệnh HỎI VỀ MỨC THỰC TẾ. Thử nghiệm được lặp lại với lệnh 'TĂNG'.

|
i |
1 |
2 |
3 |
4 |
5 |
6 |
7 |
8 |
9 |
10 |
11 |
12 |
13 |
14 |
15 |
|
n (i) |
1 |
2 |
3 |
5 |
7 |
11 |
15 |
22 |
31 |
45 |
63 |
90 |
127 |
181 |
255 |
|
Smin (i) |
64 |
68 |
64 |
68 |
64 |
67 |
63 |
64 |
62 |
63 |
61 |
60 |
58 |
55 |
51 |
|
Smax (i) |
78 |
83 |
78 |
83 |
79 |
84 |
79 |
81 |
80 |
82 |
81 |
83 |
85 |
88 |
91 |
G.3.2. Trình tự thử nghiệm 'đường cong điều khiển độ sáng'
Mục đích của các thử nghiệm này là để kiểm tra đường cong lôgarit điều khiển độ sáng.
Để đo đường cong điều khiển độ sáng của DUT, phải đo sự thay đổi của quang thông đầu ra của bóng đèn nối với DUT. Phép đo được tiến hành bằng quang kế có đầu ra analog nối với máy hiện sóng kỹ thuật số. DUT làm việc ở MỨC LỚN NHẤT trong ít nhất 10 min trước khi bắt đầu đo. Chỉ số đọc của quang kế ở MỨC LỚN NHẤT được xác định là 100 %.
G.3.2.1. Trình tự thử nghiệm 'đường cong lôgarit điều khiển độ sáng'
Trong thử nghiệm này, quang thông đầu ra được đo ở các mức công suất phóng điện xác định. Giá trị đo được nằm trong phạm vi dung sai cho trước.

|
Bước thử nghiệm i |
mức [i] |
min [i] |
danh nghĩa [i] |
max [i] |
|
1 |
229 |
40 % |
50 % |
71 % |
|
2 |
195 |
15 % |
20 % |
30 % |
|
3 |
170 |
7,0 % |
10 % |
15 % |
|
4 |
126 |
2,0 % |
3,0 % |
4,5 % |
|
5 |
85 |
0,5 % |
1,0 % |
2,0 % |
|
6 |
60 |
0,25 % |
0,5 % |
1,0 % |
|
7 |
1 |
> 0 % |
0,1 % |
0,2 % |
G.3.2.2. Trình tự thử nghiệm 'đường cong điều khiển độ sáng: ĐIỀU KHIỂN CÔNG SUẤT PHÓNG ĐIỆN TRỰC TIẾP'
DUT được lập trình với THỜI GIAN ĐIỀU CHỈNH ĐỘ SÁNG bằng 2,82 s. DUT được điều chỉnh độ sáng về MỨC NHỎ NHẤT và sau đó điều chỉnh độ sáng lên MỨC LỚN NHẤT bằng cách gửi các lệnh 'ĐIỀU KHIỂN CÔNG SUẤT PHÓNG ĐIỆN TRỰC TIẾP'. Đường cong điều khiển độ sáng phải là liên tục.

G.3.2.3. Trình tự thử nghiệm 'đường cong điều khiển độ sáng: TĂNG/GIẢM'
Gửi lệnh GIẢM (TĂNG) 61 lần với thời gian 100 ms giữa các lệnh điều chỉnh độ sáng của DUT xuống MỨC NHỎ NHẤT (MỨC LỚN NHẤT). Đường cong điều khiển độ sáng phải liên tục.

G.3.2.4. Trình tự thử nghiệm 'đường cong điều khiển độ sáng: TĂNG THEO NẤC/ GIẢM THEO NẤC'
DUT được điều chỉnh độ sáng từ MỨC LỚN NHẤT xuống MỨC NHỎ NHẤT bằng cách lặp lại lệnh GIẢM THEO NẤC. Sau đó, điều chỉnh độ sáng trở lại MỨC LỚN NHẤT sử dụng lệnh TĂNG THEO NẤC. Đường cong điều khiển độ sáng phải liên tục.

G.3.3. Trình tự thử nghiệm 'các lệnh về công suất phóng điện'
Các trình tự thử nghiệm dưới đây kiểm tra các lệnh ảnh hưởng trực tiếp đến công suất phóng điện và chưa được thử nghiệm ở các trình tự thử nghiệm khác ở trước.
G.3.3.1. Trình tự thử nghiệm 'TẮT'
Lệnh 'TẮT' được gửi đến DUT. Sau đó, kiểm tra lệnh 'TRẠNG THÁI' và thử nghiệm câu trả lời của lệnh 'HỎI VỀ MỨC THỰC TẾ' có giá trị đúng là 0.

G.3.3.2. Trình tự thử nghiệm 'ĐIỀU KHIỂN CÔNG SUẤT PHÓNG ĐIỆN TRỰC TIẾP'
Các mức công suất phóng điện khác nhau được đặt bằng cách sử dụng lệnh 'ĐIỀU KHIỂN CÔNG SUẤT PHÓNG ĐIỆN TRỰC TIẾP'. Hàm đúng của lệnh này được thử nghiệm bằng lệnh 'HỎI VỀ MỨC THỰC TẾ'.

|
Bước thử nghiệm i |
|
|
|
1 |
0 |
0 |
|
2 |
1 |
PHM + 1 |
|
3 |
trung bình |
trung bình |
|
4 |
255 |
trung bình |
|
5 |
254 |
253 |
G.3.3.3. Trình tự thử nghiệm 'TĂNG'
Lệnh 'TĂNG' được thử nghiệm ở MỨC LỚN NHẤT và MỨC NHỎ NHẤT. Trình tự này cũng thử nghiệm để xem lệnh tăng bật hay tắt DUT. Các lệnh 'HỎI VỀ TRẠNG THÁI' và 'HỎI VỀ MỨC THỰC TẾ' được dùng để kiểm tra hoạt động đúng của lệnh TĂNG.

G.3.3.4. Trình tự thử nghiệm 'GIẢM'
Lệnh GIẢM được thử nghiệm ở MỨC LỚN NHẤT và MỨC NHỎ NHẤT. Trình tự này cũng thử nghiệm để xem lệnh GIẢM bật hay tắt DUT. Các lệnh 'HỎI VỀ TRẠNG THÁI' và 'HỎI VỀ MỨC THỰC TẾ' được dùng để kiểm tra hoạt động đúng của lệnh GIẢM.

G.3.3.5. Trình tự thử nghiệm 'TĂNG THEO NẤC'
Lệnh TĂNG THEO NẤC được thử nghiệm ở MỨC LỚN NHẤT và MỨC NHỎ NHẤT. Trình tự này cũng thử nghiệm để xem lệnh TĂNG THEO NẤC bật hay tắt DUT. Các lệnh 'HỎI VỀ TRẠNG THÁI' và 'HỎI VỀ MỨC THỰC TẾ' được dùng để kiểm tra hoạt động đúng của lệnh TĂNG THEO NẤC.

G.3.3.6. Trình tự thử nghiệm 'GIẢM THEO NẤC'
Lệnh GIẢM THEO NẤC được thử nghiệm ở MỨC LỚN NHẤT và MỨC NHỎ NHẤT. Trình tự này cũng thử nghiệm để xem lệnh GIẢM THEO NẤC bậc hay tắt DUT. Các lệnh 'HỎI VỀ TRẠNG THÁI' và 'HỎI VỀ MỨC THỰC TẾ' được dùng để kiểm tra hoạt động đúng của lệnh GIẢM THEO NẤC.

G.3.3.7. Trình tự thử nghiệm 'GỌI LẠI MỨC LỚN NHẤT'
Hàm đúng của lệnh GỌI LẠI MỨC LỚN NHẤT được kiểm tra trong thử nghiệm này. Tại thời điểm bắt đầu trình tự, MỨC LỚN NHẤT bằng 253 được lập trình. Lệnh 'HỎI VỀ TRẠNG THÁI' và 'HỎI VỀ MỨC THỰC TẾ' được dùng để kiểm tra hoạt động đúng của lệnh.

G.3.3.8. Trình tự thử nghiệm 'GỌI LẠI MỨC NHỎ NHẤT'
Hàm đúng của lệnh GỌI LẠI MỨC NHỎ NHẤT được kiểm tra trong thử nghiệm này. Tại thời điểm bắt đầu trình tự, MỨC NHỎ NHẤT bằng (MỨC NHỎ NHẤT VẬT LÝ + 1) được lập trình. Lệnh 'HỎI VỀ TRẠNG THÁI' và 'HỎI VỀ MỨC THỰC TẾ' được dùng để kiểm tra hoạt động đúng của lệnh.

G.3.3.9. Trình tự thử nghiệm 'BẬT VÀ TĂNG THEO NẤC'
Lệnh BẬT VÀ TĂNG THEO NẤC được thử nghiệm ở MỨC LỚN NHẤT, ở MỨC NHỎ NHẤT và khi DUT được tắt. Lệnh 'HỎI VỀ TRẠNG THÁI' và 'HỎI VỀ MỨC THỰC TẾ' được dùng để kiểm tra hoạt động đúng của lệnh BẬC VÀ TĂNG THEO NẤC.

G.3.3.10. Trình tự thử nghiệm 'GIẢM THEO NẤC VÀ TẮT'
Lệnh GIẢM THEO NẤC VÀ TẮT được thử nghiệm ở MỨC LỚN NHẤT, ở MỨC NHỎ NHẤT và khi DUT được tắt. Lệnh 'HỎI VỀ TRẠNG THÁI' và 'HỎI VỀ MỨC THỰC TẾ' được dùng để kiểm tra hoạt động đúng của lệnh GIẢM THEO NẤC VÀ TẮT.

G.4. Trình tự thử nghiệm 'phân bổ địa chỉ vật lý'
Trình tự này thử nghiệm việc lập trình địa chỉ rút gọn bằng phương pháp lựa chọn vật lý của DUT.
Các lệnh KHỞI ĐỘNG, LỰA CHỌN VẬT LÝ, HỎI VỀ ĐỊA CHỈ RÚT GỌN, LẬP TRÌNH ĐỊA CHỈ RÚT GỌN và KẾT THÚC được dùng trong trình tự này.
Lệnh HỎI VỀ BALÁT được thử nghiệm trong trình tự này vì nó được dùng để chỉ ra đạt được lập trình địa chỉ rút gọn.

G.5. Trình tự thử nghiệm 'phân bổ địa chỉ ngẫu nhiên'
Các trình tự dưới đây thử nghiệm các lệnh dùng cho phân bổ địa chỉ ngẫu nhiên.
G.5.1. Trình tự thử nghiệm 'KHỞI ĐỘNG/KẾT THÚC'
Các lệnh KHỞI ĐỘNG và KẾT THÚC cũng như 15 min khởi động bộ hẹn giờ được thử nghiệm bằng các trình tự dưới đây.
G.5.1.1. Trình tự thử nghiệm 'KHỞI ĐỘNG: bộ hẹn giờ 15 min'
Trình tự này thử nghiệm hoạt động đúng của bộ hẹn giờ 15 min. Lệnh KHỞI ĐỘNG được ấn định địa chỉ cho tất cả các balát (byte thứ hai là 0x00).

G.5.1.2. Trình tự thử nghiệm 'KẾT THÚC'
Lệnh kết thúc được thử nghiệm bằng trình tự thử nghiệm dưới đây.

G.5.1.3. Trình tự thử nghiệm 'KHỞI ĐỘNG: địa chỉ rút gọn'
Trình tự này thử nghiệm hoạt động đúng của lệnh KHỞI ĐỘNG, ấn định địa chỉ cho DUT có địa chỉ rút gọn xác định.

G.5.1.4. Trình tự thử nghiệm 'KHỞI ĐỘNG: không có địa chỉ rút gọn'
Trình tự này thử nghiệm hoạt động đúng của lệnh KHỞI ĐỘNG, ấn định địa chỉ cho DUT không có địa chỉ rút gọn.

G.5.1.5. Trình tự thử nghiệm 'KHỞI ĐỘNG: thời gian tạm ngừng 100ms'
Trình tự này thử nghiệm hoạt động đúng của lệnh KHỞI ĐỘNG, ấn định địa chỉ cho DUT có địa chỉ rút gọn xác định. Trình tự này thử nghiệm bộ hẹn giờ đối với thời gian tạm ngừng này.

G.5.1.6. Trình tự thử nghiệm 'KHỞI ĐỘNG: lệnh ở giữa'
Lệnh KHỞI ĐỘNG phải được nhận hai lần trong 100 ms trước khi được thực hiện. Không cho phép có lệnh nào khác chen vào giữa, nếu có thì phải bỏ qua cả lệnh KHỞI ĐỘNG và lệnh này. Trình tự thử nghiệm này kiểm tra hoạt động đúng của DUT trong trường hợp này. Ba lệnh phải được gửi trong thời gian 100 ms.

G.5.2. Trình tự thử nghiệm 'NGẪU NHIÊN'
Chức năng, các giá trị đặt lại của địa chỉ ngẫu nhiên và bộ nhớ lưu giữ dùng cho địa chỉ ngẫu nhiên được thử nghiệm theo các trình tự dưới đây.
G.5.2.1. Trình tự thử nghiệm 'NGẪU NHIÊN: các giá trị đặt lại'
Hoạt động đúng của lệnh ngẫu nhiên và các lệnh HỎI VỀ ĐỊA CHỈ NGẪU NHIÊN (H), HỎI VỀ ĐỊA CHỈ NGẪU NHIÊN (M) VÀ HỎI VỀ ĐỊA CHỈ NGẪU NHIÊN (L) được thử nghiệm.

G.5.2.2. Trình tự thử nghiệm 'NGẪU NHIÊN: thời gian tạm ngừng 100 ms'
Lệnh NGẪU NHIÊN phải được nhận hai lần trong 100 ms trước khi thực hiện. Các trình tự này thử nghiệm bộ hẹn giờ trong thời gian tạm ngừng này.

G.5.2.3. Trình tự thử nghiệm 'NGẪU NHIÊN': lệnh ở giữa'
Lệnh NGẪU NHIÊN phải được nhận hai lần trong 100 ms trước khi được thực hiện. Không cho phép có lệnh nào khác chen vào giữa, nếu có thì phải bỏ qua cả lệnh NGẪU NHIÊN và lệnh này. Trình tự thử nghiệm dưới đây kiểm tra hoạt động đúng của DUT trong trường hợp này. Ba lệnh phải được gửi trong thời gian 100 ms.

G.5.3. Trình tự thử nghiệm 'SO SÁNH/HỦY BỎ'
Hoạt động đúng của lệnh SO SÁNH và lệnh HỦY BỎ được thử nghiệm bằng các trình tự dưới đây.
G.5.3.1. Trình tự thử nghiệm 'SO SÁNH'
Hoạt động đúng của lệnh SO SÁNH được kiểm tra bằng thử nghiệm này.

|
k |
|
|
|
|
<đoạn lỗi="" (k)=""> |
|
1 |
x + 1 |
y |
z |
Có |
Không trả lời tại địa chỉ tìm kiếm > địa chỉ ngẫu nhiên |
|
2 |
x |
y + 1 |
z |
Có |
Không trả lời tại địa chỉ tìm kiếm > địa chỉ ngẫu nhiên |
|
3 |
x |
y |
z + 1 |
Có |
Không trả lời tại địa chỉ tìm kiếm > địa chỉ ngẫu nhiên |
|
4 |
x - 1 |
y |
z |
Không |
Trả lời tại địa chỉ tìm kiếm < địa="" chỉ="" ngẫu=""> |
|
5 |
x |
y - 1 |
z |
Không |
Trả lời tại địa chỉ tìm kiếm < địa="" chỉ="" ngẫu=""> |
|
6 |
x |
y |
z - 1 |
Không |
Trả lời tại địa chỉ tìm kiếm < địa="" chỉ="" ngẫu=""> |
|
7 |
x |
y |
z |
Có |
Không trả lời tại địa chỉ tìm kiếm = địa chỉ ngẫu nhiên |
G.5.3.2. Trình tự thử nghiệm 'HỦY BỎ'
Kiểm tra hoạt động đúng của lệnh HỦY BỎ bằng thử nghiệm này. Lệnh KHỞI ĐỘNG không được đặt lại quá trình so sánh, nếu có thì việc kích hoạt lại bộ hẹn giờ khởi động sẽ làm nhiễu quá trình tìm kiếm. Việc này cũng được thử nghiệm trong trình tự này.

|
k |
|
|
|
|
<đoạn lỗi="" (k)=""> |
|
1 |
x + 1 |
y |
z |
Có |
Thực hiện lệnh hủy bỏ tại địa chỉ tìm kiếm > địa chỉ ngẫu nhiên |
|
2 |
x |
y + 1 |
z |
Có |
Thực hiện lệnh hủy bỏ tại địa chỉ tìm kiếm > địa chỉ ngẫu nhiên |
|
3 |
x |
y |
z + 1 |
Có |
Thực hiện lệnh hủy bỏ tại địa chỉ tìm kiếm > địa chỉ ngẫu nhiên |
|
4 |
x - 1 |
y |
z |
Có |
Thực hiện lệnh hủy bỏ tại địa chỉ tìm kiếm < địa="" chỉ="" ngẫu=""> |
|
5 |
x |
y - 1 |
z |
Có |
Thực hiện lệnh hủy bỏ tại địa chỉ tìm kiếm < địa="" chỉ="" ngẫu=""> |
|
6 |
x |
y |
z - 1 |
Có |
Thực hiện lệnh hủy bỏ tại địa chỉ tìm kiếm < địa="" chỉ="" ngẫu=""> |
|
7 |
x |
y |
z |
Không |
Không thực hiện lệnh hủy bỏ tại địa chỉ tìm kiếm = địa chỉ ngẫu nhiên |
G.5.4. Trình tự thử nghiệm 'LẬP TRÌNH/KIỂM TRA/ HỎI VỀ ĐỊA CHỈ RÚT GỌN'
Kiểm tra hoạt động đúng của các lệnh LẬP TRÌNH ĐỊA CHỈ RÚT GỌN, KIỂM TRA ĐỊA CHỈ RÚT GỌN và HỎI VỀ ĐỊA CHỈ RÚT GỌN bằng các trình tự thử nghiệm dưới đây.
G.5.4.1. Trình tự thử nghiệm 'LẬP TRÌNH ĐỊA CHỈ RÚT GỌN'
Thử nghiệm hoạt động đúng của lệnh LẬP TRÌNH ĐỊA CHỈ RÚT GỌN.

|
k |
|
|
|
|
<đoạn lỗi="" (k)=""> |
|
1 |
x + 1 |
y |
z |
Không |
Thực hiện lệnh tại địa chỉ tìm kiếm > địa chỉ ngẫu nhiên |
|
2 |
x |
y + 1 |
z |
Không |
Thực hiện lệnh tại địa chỉ tìm kiếm > địa chỉ ngẫu nhiên |
|
3 |
x |
y |
z + 1 |
Không |
Thực hiện lệnh tại địa chỉ tìm kiếm > địa chỉ ngẫu nhiên |
|
4 |
x - 1 |
y |
z |
Không |
Thực hiện lệnh tại địa chỉ tìm kiếm < địa="" chỉ="" ngẫu=""> |
|
5 |
x |
y - 1 |
z |
Không |
Thực hiện lệnh tại địa chỉ tìm kiếm < địa="" chỉ="" ngẫu=""> |
|
6 |
x |
y |
z - 1 |
Không |
Thực hiện lệnh tại địa chỉ tìm kiếm < địa="" chỉ="" ngẫu=""> |
|
7 |
x |
y |
z |
Có |
Không thực hiện lệnh tại địa chỉ tìm kiếm = địa chỉ ngẫu nhiên |
G.5.4.2. Trình tự thử nghiệm 'KIỂM TRA ĐỊA CHỈ RÚT GỌN'
Thử nghiệm hoạt động đúng của lệnh 'KIỂM TRA ĐỊA CHỈ RÚT GỌN'

G.5.4.3. Trình tự thử nghiệm 'HỎI VỀ ĐỊA CHỈ RÚT GỌN'
Thử nghiệm hoạt động đúng của lệnh 'HỎI VỀ ĐỊA CHỈ RÚT GỌN'.

|
k |
|
|
|
|
<đoạn lỗi="" (k)=""> |
|
1 |
x + 1 |
y |
z |
Không |
Trả lời tại địa chỉ tìm kiếm > địa chỉ ngẫu nhiên |
|
2 |
x |
y + 1 |
z |
Không |
Trả lời tại địa chỉ tìm kiếm > địa chỉ ngẫu nhiên |
|
3 |
x |
y |
z + 1 |
Không |
Trả lời tại địa chỉ tìm kiếm > địa chỉ ngẫu nhiên |
|
4 |
x - 1 |
y |
z |
Không |
Trả lời tại địa chỉ tìm kiếm < địa="" chỉ="" ngẫu=""> |
|
5 |
x |
y - 1 |
z |
Không |
Trả lời tại địa chỉ tìm kiếm < địa="" chỉ="" ngẫu=""> |
|
6 |
x |
y |
z - 1 |
Không |
Trả lời tại địa chỉ tìm kiếm < địa="" chỉ="" ngẫu=""> |
|
7 |
x |
y |
z |
Có |
Không trả lời tại địa chỉ tìm kiếm = địa chỉ ngẫu nhiên |
G.5.4.4. Trình tự thử nghiệm 'ĐỊA CHỈ TÌM KIẾM: giá trị đặt lại'
Thử nghiệm kiểm tra giá trị đặt lại của ĐỊA CHỈ TÌM KIẾM.

G.6. Trình tự thử nghiệm 'Các câu hỏi và các lệnh dự trữ"
Các trình tự dưới đây thử nghiệm hoạt động đúng của các lệnh chưa được thử nghiệm ở một trình tự nào trong các trình tự thử nghiệm trong tiêu chuẩn này.
G.6.1. Trình tự thử nghiệm 'các câu hỏi'
Thử nghiệm hoạt động đúng của các lệnh HỎI VỀ KIỂU THIẾT BỊ, HỎI VỀ SỰ CỐ BÓNG ĐÈN, HỎI VỀ VIỆC ĐÓNG NGUỒN CHO BÓNG ĐÈN, HỎI VỀ GIỚI HẠN LỖI và HỎI VỀ SỰ CỐ NGUỒN bằng các trình tự dưới đây.
G.6.1.1. Trình tự thử nghiệm 'HỎI VỀ KIỂU THIẾT BỊ"
Thử nghiệm này kiểm tra hoạt động của lệnh hỏi về KIỂU THIẾT BỊ.

G.6.1.2. Trình tự thử nghiệm 'HỎI VỀ SỰ CỐ BÓNG ĐÈN'
Thử nghiệm này kiểm tra hoạt động của lệnh HỎI VỀ SỰ CỐ BÓNG ĐÈN. Bit tương ứng trong câu trả lời của lệnh HỎI VỀ TRẠNG THÁI cũng được thử nghiệm.

G.6.1.3. Trình tự thử nghiệm 'HỎI VỀ ĐÓNG NGUỒN CHO BÓNG ĐÈN'
Thử nghiệm này kiểm tra hoạt động của lệnh HỎI VỀ ĐÓNG NGUỒN CHO BÓNG ĐÈN. Bit tương ứng trong câu trả lời của lệnh HỎI VỀ TRẠNG THÁI cũng được thử nghiệm.

G.6.1.4. Trình tự thử nghiệm 'HỎI VỀ LỖI GIỚI HẠN'
Thử nghiệm này kiểm tra hoạt động của lệnh HỎI VỀ LỖI GIỚI HẠN. Bit tương ứng trong câu trả lời của lệnh HỎI VỀ TRẠNG THÁI cũng được thử nghiệm.

G.6.1.5. Trình tự thử nghiệm 'HỎI VỀ SỰ CỐ NGUỒN'
Thử nghiệm này kiểm tra hoạt động của lệnh HỎI VỀ SỰ CỐ NGUỒN. Bit tương ứng trong câu trả lời của lệnh HỎI VỀ TRẠNG THÁI cũng được thử nghiệm.

G.6.1.6. Trình tự thử nghiệm 'HỎI VỀ TRẠNG THÁI: balát đạt'
Thử nghiệm kiểm tra trạng thái của bit 0, 'balát đạt' trong câu trả lời của lệnh hỏi về trạng thái.

G.6.1.7. Trình tự thử nghiệm 'HỎI VỀ TRẠNG THÁI: hoạt động điều chỉnh độ sáng'
Thử nghiệm kiểm tra hoạt động đúng của bit 4, 'hoạt động điều chỉnh độ sáng' trong câu trả lời của lệnh HỎI VỀ TRẠNG THÁI.

G.6.2. Trình tự thử nghiệm 'các lệnh dự trữ'
Các trình tự dưới đây thử nghiệm CÁC LỆNH DỰ TRỮ của lệnh được đặt để không sử dụng. Balát không được trả lời LỆNH DỰ TRỮ và phải duy trì ở trạng thái đặt lại.
G.6.2.1. Trình tự thử nghiệm 'DỰ TRỮ': các lệnh tiêu chuẩn'
Trình tự này thử nghiệm các lệnh từ 9 đến 15, từ 34 đến 41, từ 48 đến 63, từ 129 đến 143, từ 156 đến 159, từ 166 đến 175 và từ 197 đến 223.

|
Bước thử nghiệm i |
|
|
|
0 |
9 |
6 |
|
1 |
34 |
7 |
|
2 |
48 |
15 |
|
3 |
129 |
14 |
|
4 |
156 |
3 |
|
5 |
166 |
9 |
|
6 |
197 |
26 |
G.6.2.2. Trình tự thử nghiệm 'DỰ TRỮ': áp dụng các lệnh mở rộng'
Trình tự này thử nghiệm các lệnh từ 224 đến 244. DUT có KIỂU THIẾT BỊ = 0 không được tác động trở lại với các lệnh này.

G.6.2.3. Trình tự thử nghiệm 'DỰ TRỮ: các lệnh đặc biệt'
Trình tự này thử nghiệm các lệnh 262, 263, 271 và từ 273 đến 287.

|
Bước thử nghiệm i |
|
|
|
|
0 |
6 |
1 |
0 |
|
1 |
15 |
0 |
255 |
|
2 |
17 |
14 |
255 |
TÀI LIỆU THAM KHẢO
IEC 60050(845) : 1987, International Electrotecnical Vocabulary (IEV) - Chapter 845: Lighting (Từ vựng kỹ thuật điện quốc tế (IEV) - Chương 845: Chiếu sáng)
IEC 60410 : 1973, Sampling plans and procedures for inspection by attribtes (Kế hoạch và quy trình lấy mẫu để kiểm tra bằng thuộc tính).
IEC 61000-3-2 : 2000, Electromagnetic compatibility (EMC) - Part 3-2: Limits - Limits for harmonic current emissions (equipment input current £ 16 A per phase (Tương thích điện từ (EMC) - Phần 3-2: Giới hạn đối với phát xạ dòng điện hài (dòng điện vào thiết bị £ 16 A mỗi pha).
IEC 6100-4-30 : 2003, Electromagnetic compatibility (EMC) - Part 4-30: Testing and measurement techniques - Power quality measurement methods (Tương thích điện từ (EMC) - Phần 4-30: Kỹ thuật thử nghiệm và đo - Phương pháp đo chất lượng nguồn).
IEC 61547, Equiment for general lighting purposes - EMC immunity requirements (Thiết bị dùng cho mục đích chiếu sáng thông dụng - Yêu cầu miễn nhiễm EMC).
ITU-T Recommendation Z.100 : 200,
Specification and description language (SDL) (Ngôn ngữ quy định và mô tả (SDL))
MỤC LỤC
Lời nói đầu:
1. Phạm vi áp dụng
2. Tài liệu viện dẫn
3. Thuật ngữ và định nghĩa
4. Lưu ý chung đối với các tuyên truyền
5. Ghi nhãn
6. Quy định chung
7. Điều kiện khởi động
8. Điều kiện làm việc
9. Hệ số công suất mạch điện
10. Dòng điện cung cấp
11. Dòng điện lớn nhất trên dây dẫn bất kỳ vào catốt
12. Dạng sóng dòng điện làm việc của bóng đèn
13. Trở kháng âm tần
14. Thử nghiệm hoạt động ở điều kiện không bình thường
15. Độ bền
Phụ lục A (quy định) - Các thử nghiệm
Phụ lục B (quy định) - Balát chuẩn
Phụ lục C (quy định) - Điều kiện đối với bóng đèn chuẩn
Phụ lục D (tham khảo) - Giải thích các điều kiện khởi động
Phụ lục E (quy định) Giao diện điều khiển dùng cho balát có điều khiển
Phụ lục F (tham khảo) - Hướng dẫn để nêu ra tuổi thọ và tỷ lệ lỗi của sản phẩm
Phụ lục G (tham khảo) - Quy trình thử nghiệm đối với balát có giao diện điều khiển kỹ thuật số theo điều E.4
Tài liệu tham khảo
[1] Cụm từ "phát đi cho nhiều địa chỉ thu nhận" sau đây được dùng là "quảng bá".
[2] Khuyến cáo Z.100: 2002 của ITU-T, Ngôn ngữ quy định và mô tả (SDL)